Joint Carnegie Mellon University-University of Pittsburgh PhD Program in Computational Biology, Pittsburgh, United States.
Department of Computational and Systems Biology, University of Pittsburgh, Pittsburgh, United States.
Elife. 2020 Feb 11;9:e51089. doi: 10.7554/eLife.51089.
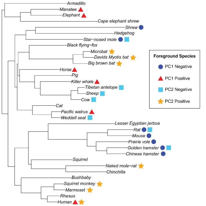
Although lifespan in mammals varies over 100-fold, the precise evolutionary mechanisms underlying variation in longevity remain unknown. Species-specific genetic changes have been observed in long-lived species including the naked mole-rat, bats, and the bowhead whale, but these adaptations do not generalize to other mammals. We present a novel method to identify associations between rates of protein evolution and continuous phenotypes across the entire mammalian phylogeny. Unlike previous analyses that focused on individual species, we treat absolute and relative longevity as quantitative traits and demonstrate that these lifespan traits affect the evolutionary constraint on hundreds of genes. Specifically, we find that genes related to cell cycle, DNA repair, cell death, the IGF1 pathway, and immunity are under increased evolutionary constraint in large and long-lived mammals. For mammals exceptionally long-lived for their body size, we find increased constraint in inflammation, DNA repair, and NFKB-related pathways. Strikingly, these pathways have considerable overlap with those that have been previously reported to have potentially adaptive changes in single-species studies, and thus would be expected to show decreased constraint in our analysis. This unexpected finding of increased constraint in many longevity-associated pathways underscores the power of our quantitative approach to detect patterns that generalize across the mammalian phylogeny.
尽管哺乳动物的寿命差异高达 100 倍,但导致长寿差异的精确进化机制仍不清楚。在长寿物种中,包括裸鼹鼠、蝙蝠和弓头鲸,已经观察到了物种特异性的遗传变化,但这些适应并不适用于其他哺乳动物。我们提出了一种新的方法,可以在整个哺乳动物系统发育中识别蛋白质进化率与连续表型之间的关联。与以前专注于单个物种的分析不同,我们将绝对和相对寿命视为定量特征,并证明这些寿命特征会影响数百个基因的进化约束。具体而言,我们发现与细胞周期、DNA 修复、细胞死亡、IGF1 途径和免疫相关的基因在大型和长寿的哺乳动物中受到更强的进化约束。对于体型异常大且长寿的哺乳动物,我们发现炎症、DNA 修复和 NFKB 相关途径的约束增加。引人注目的是,这些途径与之前在单物种研究中报告的具有潜在适应性变化的途径有很大的重叠,因此在我们的分析中预计会受到更小的约束。这种与长寿相关的途径中普遍存在的约束增加的意外发现,凸显了我们的定量方法在检测跨哺乳动物系统发育的普遍模式方面的强大功能。