Brooks Michael R, Padilla-Vélez Lyan, Khan Tarannum A, Qureshi Azaan A, Pieper Jason B, Maddox Carol W, Alam Md Tauqeer
Department of Pathobiology, College of Veterinary Medicine, University of Illinois at Urbana-Champaign, Urbana, Illinois, USA.
Department of Veterinary Clinical Medicine, College of Veterinary Medicine, University of Illinois at Urbana-Champaign, Urbana, Illinois, USA.
mSystems. 2020 Feb 18;5(1):e00684-19. doi: 10.1128/mSystems.00684-19.
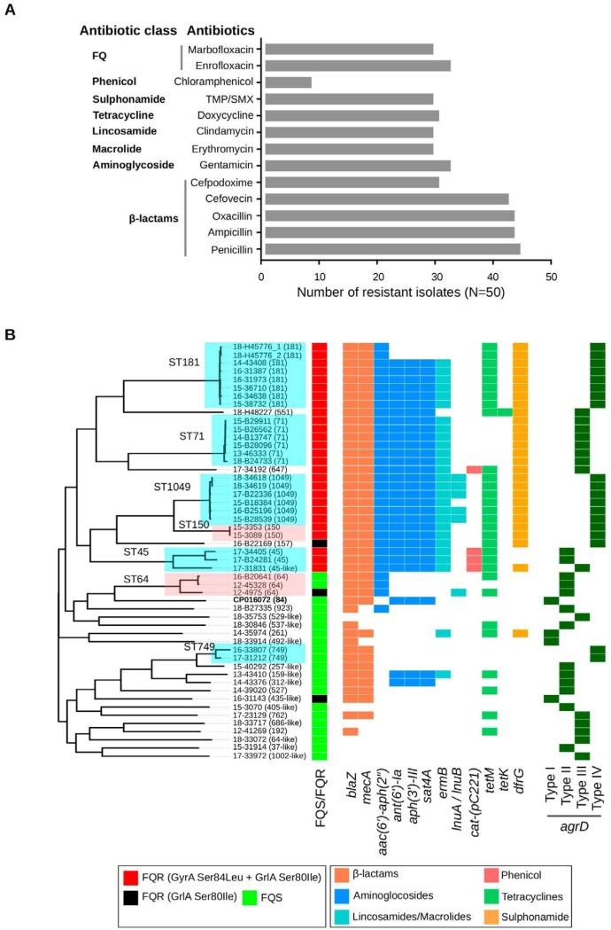
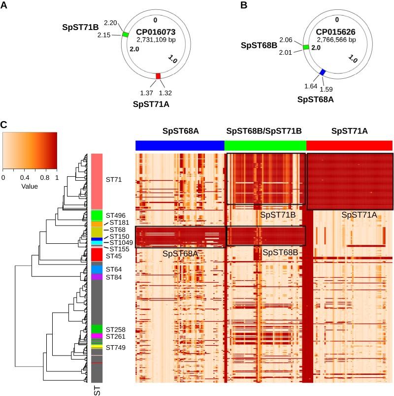
Methicillin-resistant (MRSP) is a major cause of soft tissue infections in dogs and occasionally infects humans. Hypervirulent multidrug-resistant (MDR) MRSP clones have emerged globally. The sequence types ST71 and ST68, the major epidemic clones of Europe and North America, respectively, have spread to other regions. The genetic factors underlying the success of these clones have not been investigated thoroughly. Here, we performed a comprehensive genomic analysis of 371 isolates to dissect the differences between major clonal lineages. We show that the prevalence of genes associated with antibiotic resistance, virulence, prophages, restriction-modification (RM), and CRISPR/Cas systems differs significantly among MRSP clones. The isolates with GyrA+GrlA mutations, conferring fluoroquinolone resistance, carry more of these genes than those without GyrA+GrlA mutations. ST71 and ST68 clones carry lineage-specific prophages with genes that are likely associated with their increased fitness and virulence. We have discovered that a prophage, SpST71A, is inserted within the gene of the late competence operon in the ST71 lineage. A functional is essential for natural genetic competence, which is one of the major modes of horizontal gene transfer (HGT) in bacteria. The RM and CRISPR/Cas systems, both major genetic barriers to HGT, are also lineage specific. Clones harboring CRISPR/Cas or a prophage-disrupted exhibited less genetic diversity and lower rates of recombination than clones lacking these systems. After , this is the second example of prophage-mediated competence disruption reported in any bacteria. These findings are important for understanding the evolution and clonal expansion of MDR MRSP clones. is a bacterium responsible for clinically important infections in dogs and can infect humans. In this study, we performed genomic analysis of 371 isolates to understand the evolution of antibiotic resistance and virulence in this organism. The analysis covered significant reported clones, including ST71 and ST68, the major epidemic clones of Europe and North America, respectively. We show that the prevalence of genes associated with antibiotic resistance, virulence, prophages, and horizontal gene transfer differs among clones. ST71 and ST68 carry prophages with novel virulence and antibiotic resistance genes. Importantly, site-specific integration of a prophage, SpST71A, has led to the disruption of the genetic competence operon in ST71 clone. A functional is essential for the natural uptake of foreign DNA and thus plays an important role in the evolution of bacteria. This study provides insight into the emergence and evolution of antibiotic resistance and virulence in , which may help in efforts to combat this pathogen.
耐甲氧西林金黄色葡萄球菌(MRSP)是犬类软组织感染的主要病因,偶尔也会感染人类。高毒力多重耐药(MDR)MRSP克隆已在全球出现。序列类型ST71和ST68分别是欧洲和北美的主要流行克隆,已传播到其他地区。这些克隆成功的潜在遗传因素尚未得到深入研究。在此,我们对371株分离株进行了全面的基因组分析,以剖析主要克隆谱系之间的差异。我们发现,与抗生素耐药性、毒力、前噬菌体、限制修饰(RM)和CRISPR/Cas系统相关的基因在MRSP克隆中的流行情况存在显著差异。携带赋予氟喹诺酮耐药性的GyrA+GrlA突变的分离株比没有GyrA+GrlA突变的分离株携带更多此类基因。ST71和ST68克隆携带谱系特异性前噬菌体,其基因可能与其适应性和毒力增加有关。我们发现,一种前噬菌体SpST71A插入到ST71谱系中晚期感受态操纵子的基因内。功能性的[具体基因名称未给出]对于自然遗传转化能力至关重要,而自然遗传转化能力是细菌水平基因转移(HGT)的主要方式之一。RM和CRISPR/Cas系统都是HGT的主要遗传障碍,也是谱系特异性的。携带CRISPR/Cas或前噬菌体破坏的[具体基因名称未给出]的克隆比缺乏这些系统的克隆表现出更低的遗传多样性和更低的重组率。继[前文提及的某个研究之后],这是在任何细菌中报道的第二例前噬菌体介导的感受态破坏实例。这些发现对于理解MDR MRSP克隆的进化和克隆扩张很重要。[MRSP]是一种导致犬类临床重要感染且可感染人类的细菌。在本研究中,我们对371株[MRSP]分离株进行了基因组分析,以了解该生物体中抗生素耐药性和毒力的进化。分析涵盖了重要的报道克隆,包括分别来自欧洲和北美的主要流行克隆ST71和ST68。我们发现,与抗生素耐药性、毒力、前噬菌体和水平基因转移相关的基因在克隆间存在差异。ST71和ST68携带具有新毒力和抗生素耐药基因的前噬菌体。重要的是,前噬菌体SpST71A的位点特异性整合导致了ST71克隆中遗传转化操纵子[具体基因名称未给出]的破坏。功能性的[具体基因名称未给出]对于外源DNA的自然摄取至关重要,因此在细菌进化中起重要作用。本研究深入了解了[MRSP]中抗生素耐药性和毒力的出现和进化,这可能有助于对抗这种病原体的努力。