Division of Life Science, College of Natural Sciences, Gyeongsang National University, Jinju 52828, Korea.
Division of Applied Life Science (BK21 Plus), PMBBRC and Research institute of Life Sciences, Geongsang National University, Jinju 52828, Korea.
Int J Mol Sci. 2020 Feb 14;21(4):1298. doi: 10.3390/ijms21041298.
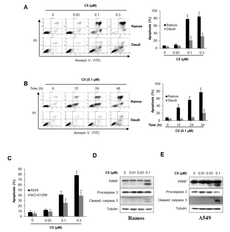
Apoptosis pathways in cells are classified into two pathways: the extrinsic pathway, mediated by binding of the ligand to a death receptor and the intrinsic pathway, mediated by mitochondria. Apoptosis is regulated by various proteins such as Bcl-2 (B-cell lymphoma 2) family and cellular FLICE (Fas-associated Death Domain Protein Interleukin-1β-converting enzyme)-inhibitory protein (c-FLIP), which have been reported to inhibit caspase-8 activity. In this study, it was found that C5 (3β-Acetyl-nor-erythrophlamide), a compound of cassaine diterpene amine from Erythrophleum fordii, induced cell apoptosis in a variety of types of cancer cells. Induction of apoptosis in cancer cells by C5 was inversely related to the level of Bcl-2 expression. Overexpression of Bcl-2 into cancer cells significantly decreased C5-induced apoptosis. It was also found that treatment of cancer cells with a caspase-8 inhibitor significantly suppressed C5-induced apoptosis; however, treatment with caspase-9 inhibitors did not affect C5-induced apoptosis, suggesting that C5 may induce apoptosis via the extrinsic pathway by activating caspase-8. It was confirmed that treatment with C5 alone induced an association of FADD with procaspase-8; however, overexpression of c-FLIP decreased C5-induced caspase-8 activation. In conclusion, C5 could be utilized as a new useful lead compound for the development of an anti-cancer agent that has the goal of apoptosis.
外源性途径,由配体与死亡受体结合介导;内源性途径,由线粒体介导。凋亡受多种蛋白质的调节,如 Bcl-2(B 细胞淋巴瘤 2)家族和细胞 FLICE(Fas 相关死亡域蛋白白细胞介素-1β转换酶)抑制剂蛋白(c-FLIP),它们已被报道抑制半胱天冬酶-8 的活性。在这项研究中,发现来自非洲红铁木的卡沙二萜胺类化合物 C5(3β-乙酰-nor-erythrophlamide)可诱导多种类型的癌细胞凋亡。C5 在癌细胞中诱导凋亡与 Bcl-2 表达水平呈负相关。将 Bcl-2 过表达到癌细胞中显著降低了 C5 诱导的细胞凋亡。还发现用半胱天冬酶-8 抑制剂处理癌细胞可显著抑制 C5 诱导的凋亡;然而,用半胱天冬酶-9 抑制剂处理并不影响 C5 诱导的凋亡,这表明 C5 可能通过激活半胱天冬酶-8 来诱导外源性途径的凋亡。证实了 C5 单独处理可诱导 FADD 与 procaspase-8 结合;然而,c-FLIP 的过表达降低了 C5 诱导的半胱天冬酶-8 活化。总之,C5 可用作开发凋亡为目标的抗癌药物的新的有用先导化合物。