Suppr超能文献

在严重型脊髓性肌肉萎缩症(SMA)小鼠模型中比较 MOE 和 PMO 修饰的全身反义寡核苷酸的疗效。

Comparison of the efficacy of MOE and PMO modifications of systemic antisense oligonucleotides in a severe SMA mouse model.

机构信息

Jiangsu Key Laboratory for Molecular and Medical Biotechnology, College of Life Sciences, Nanjing Normal University, Nanjing 210023, China.

Department of Orthopedics, the Second Affiliated Hospital of Soochow University, Suzhou, Jiangsu 215004, China.

出版信息

Nucleic Acids Res. 2020 Apr 6;48(6):2853-2865. doi: 10.1093/nar/gkaa126.

Abstract

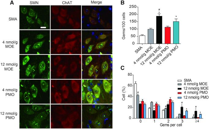
Spinal muscular atrophy (SMA) is a motor neuron disease. Nusinersen, a splice-switching antisense oligonucleotide (ASO), was the first approved drug to treat SMA. Based on prior preclinical studies, both 2'-O-methoxyethyl (MOE) with a phosphorothioate backbone and morpholino with a phosphorodiamidate backbone-with the same or extended target sequence as nusinersen-displayed efficient rescue of SMA mouse models. Here, we compared the therapeutic efficacy of these two modification chemistries in rescue of a severe mouse model using ASO10-29-a 2-nt longer version of nusinersen-via subcutaneous injection. Although both chemistries efficiently corrected SMN2 splicing in various tissues, restored motor function and improved the integrity of neuromuscular junctions, MOE-modified ASO10-29 (MOE10-29) was more efficacious than morpholino-modified ASO10-29 (PMO10-29) at the same molar dose, as seen by longer survival, greater body-weight gain and better preservation of motor neurons. Time-course analysis revealed that MOE10-29 had more persistent effects than PMO10-29. On the other hand, PMO10-29 appears to more readily cross an immature blood-brain barrier following systemic administration, showing more robust initial effects on SMN2 exon 7 inclusion, but less persistence in the central nervous system. We conclude that both modifications can be effective as splice-switching ASOs in the context of SMA and potentially other diseases, and discuss the advantages and disadvantages of each.

摘要

脊髓性肌萎缩症(SMA)是一种运动神经元疾病。nusinersen,一种剪接转换反义寡核苷酸(ASO),是第一种被批准用于治疗 SMA 的药物。基于先前的临床前研究,具有硫代磷酸酯骨架的 2'-O-甲氧基乙氧基(MOE)和具有磷酰胺酸酯骨架的吗啉代寡核苷酸——与 nusinersen 具有相同或扩展的靶序列——都有效地挽救了 SMA 小鼠模型。在这里,我们通过皮下注射比较了这两种修饰化学物质在挽救严重的小鼠模型中的治疗效果,使用的 ASO10-29 是 nusinersen 的 2 个核苷酸更长的版本。尽管这两种化学物质都能有效地纠正各种组织中的 SMN2 剪接,恢复运动功能并改善神经肌肉接头的完整性,但在相同摩尔剂量下,MOE 修饰的 ASO10-29(MOE10-29)比吗啉代修饰的 ASO10-29(PMO10-29)更有效,表现为更长的生存期、更大的体重增加和更好的运动神经元保存。时间进程分析表明,MOE10-29 的作用更持久。另一方面,PMO10-29 似乎更容易在全身给药后穿过不成熟的血脑屏障,在 SMN2 外显子 7 包含方面显示出更强的初始效果,但在中枢神经系统中的持续时间较短。我们得出结论,这两种修饰都可以作为 SMA 及其他潜在疾病的有效剪接转换 ASO,并讨论了每种修饰的优缺点。

https://cdn.ncbi.nlm.nih.gov/pmc/blobs/7081/7102994/bbf6e14fba38/gkaa126fig1.jpg

文献检索

告别复杂PubMed语法,用中文像聊天一样搜索,搜遍4000万医学文献。AI智能推荐,让科研检索更轻松。

立即免费搜索

文件翻译

保留排版,准确专业,支持PDF/Word/PPT等文件格式,支持 12+语言互译。

免费翻译文档

深度研究

AI帮你快速写综述,25分钟生成高质量综述,智能提取关键信息,辅助科研写作。

立即免费体验