DAILAB, DBT-AIST International Center for Translational and Environmental Research (DAICENTER), National Institute of Advanced Industrial Science & Technology (AIST), Tsukuba 305-8565, Japan.
School of Integrative and Global Majors, University of Tsukuba, Tsukuba 305-8577, Japan.
Nutrients. 2020 Feb 29;12(3):671. doi: 10.3390/nu12030671.
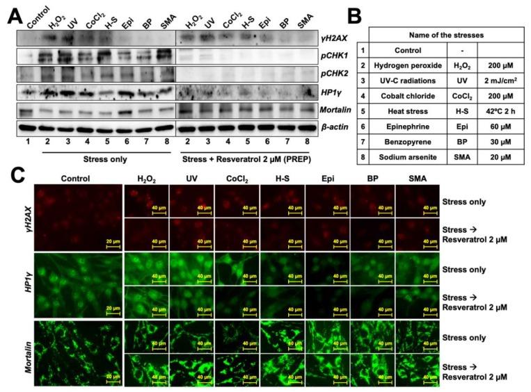
Environmental stress, exhaustive industrialization and the use of chemicals in our daily lives contribute to increasing incidence of cancer and other pathologies. Although the cancer treatment has revolutionized in last 2-3 decades, shortcomings such as (i) extremely high cost of treatment, (ii) poor availability of drugs, (iii) severe side effects and (iv) emergence of drug resistance have prioritized the need of developing alternate natural, economic and welfare (NEW) therapeutics reagents. Identification and characterization of such anti-stress NEW drugs that not only limit the growth of cancer cells but also reprogram them to perform their specific functions are highly desired. We recruited rat glioma- and human neuroblastoma-based assays to explore such activities of resveratrol, a naturally occurring stilbenoid. We demonstrate that nontoxic doses of resveratrol protect cells against a variety of stresses that are largely involved in age-related brain pathologies. These included oxidative, DNA damage, metal toxicity, heat, hypoxia, and protein aggregation stresses. Furthermore, it caused differentiation of cells to functional astrocytes and neurons as characterized by the upregulation of their specific protein markers. These findings endorse multiple bioactivities of resveratrol and encourage them to be tested for their benefits in animal models and humans.
环境压力、过度工业化以及日常生活中化学物质的使用导致癌症和其他病理学发病率的增加。尽管过去 2-3 十年癌症治疗已经发生了革命性变化,但治疗费用极高、药物供应不足、严重副作用以及耐药性的出现等缺点使得开发替代的天然、经济和福利(NEW)治疗试剂成为当务之急。人们非常希望能够识别和表征出这种具有抗应激作用的新型药物,这些药物不仅能限制癌细胞的生长,还能使癌细胞重新编程以发挥其特定功能。我们利用大鼠神经胶质瘤和人神经母细胞瘤为基础的实验来探索白藜芦醇的这种活性,白藜芦醇是一种天然存在的芪类化合物。我们证明,白藜芦醇的无毒剂量可以保护细胞免受多种应激的影响,这些应激与年龄相关的大脑病理密切相关。这些应激包括氧化应激、DNA 损伤、金属毒性、热应激、缺氧应激和蛋白质聚集应激。此外,它还促使细胞向功能性星形胶质细胞和神经元分化,这表现为其特定蛋白标志物的上调。这些发现证实了白藜芦醇的多种生物活性,并鼓励将其在动物模型和人类中进行测试,以评估其益处。