Suppr超能文献

植物端粒序列的起源、多样性及进化

Origin, Diversity, and Evolution of Telomere Sequences in Plants.

作者信息

Peska Vratislav, Garcia Sònia

机构信息

Department of Cell Biology and Radiobiology, The Czech Academy of Sciences, Institute of Biophysics, Brno, Czechia.

Institut Botànic de Barcelona (IBB, CSIC-Ajuntament de Barcelona), Barcelona, Spain.

出版信息

Front Plant Sci. 2020 Feb 21;11:117. doi: 10.3389/fpls.2020.00117. eCollection 2020.

Abstract

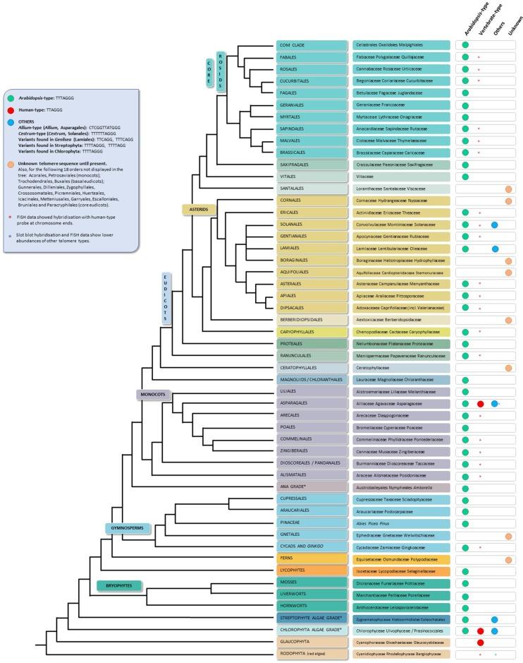
Telomeres are basic structures of eukaryote genomes. They distinguish natural chromosome ends from double-stranded breaks in DNA and protect chromosome ends from degradation or end-to-end fusion with other chromosomes. Telomere sequences are usually tandemly arranged minisatellites, typically following the formula (TAG). Although they are well conserved across large groups of organisms, recent findings in plants imply that their diversity has been underestimated. Changes in telomeres are of enormous evolutionary importance as they can affect whole-genome stability. Even a small change in the telomere motif of each repeat unit represents an important interference in the system of sequence-specific telomere binding proteins. Here, we provide an overview of telomere sequences, considering the latest phylogenomic evolutionary framework of plants in the broad sense (Archaeplastida), in which new telomeric sequences have recently been found in diverse and economically important families such as Solanaceae and Amaryllidaceae. In the family Lentibulariaceae and in many groups of green algae, deviations from the typical plant telomeric sequence have also been detected recently. Ancestry and possible homoplasy in telomeric motifs, as well as extant gaps in knowledge are discussed. With the increasing availability of genomic approaches, it is likely that more telomeric diversity will be uncovered in the future. We also discuss basic methods used for telomere identification and we explain the implications of the recent discovery of plant telomerase RNA on further research about the role of telomerase in eukaryogenesis or on the molecular causes and consequences of telomere variability.

摘要

端粒是真核生物基因组的基本结构。它们将天然染色体末端与DNA双链断裂区分开来,并保护染色体末端不被降解或与其他染色体发生端端融合。端粒序列通常是串联排列的微卫星,典型的序列模式为(TAG)。尽管它们在大量生物群体中高度保守,但植物领域的最新研究结果表明,其多样性被低估了。端粒的变化具有巨大的进化意义,因为它们会影响全基因组的稳定性。即使每个重复单元的端粒基序发生微小变化,也会对序列特异性端粒结合蛋白系统产生重要干扰。在此,我们将结合广义植物(古质体生物)的最新系统发育进化框架,对端粒序列进行概述。在这个框架中,最近在茄科和石蒜科等多种经济重要科中发现了新的端粒序列。最近在狸藻科和许多绿藻群体中也检测到了与典型植物端粒序列的偏差。我们还将讨论端粒基序的祖先关系和可能的同塑性,以及现有知识空白。随着基因组学方法的日益普及,未来可能会发现更多的端粒多样性。我们还将讨论用于端粒鉴定的基本方法,并解释最近发现的植物端粒酶RNA对进一步研究端粒酶在真核生物起源中的作用或端粒变异性的分子原因及后果的意义。

https://cdn.ncbi.nlm.nih.gov/pmc/blobs/3d9f/7046594/008561fcb3a9/fpls-11-00117-g001.jpg

文献AI研究员

20分钟写一篇综述,助力文献阅读效率提升50倍。

立即体验

用中文搜PubMed

大模型驱动的PubMed中文搜索引擎

马上搜索

文档翻译

学术文献翻译模型,支持多种主流文档格式。

立即体验