• 文献检索
  • 文档翻译
  • 深度研究
  • 学术资讯
  • Suppr Zotero 插件Zotero 插件
  • 邀请有礼
  • 套餐&价格
  • 历史记录
应用&插件
Suppr Zotero 插件Zotero 插件浏览器插件Mac 客户端Windows 客户端微信小程序
定价
高级版会员购买积分包购买API积分包
服务
文献检索文档翻译深度研究API 文档MCP 服务
关于我们
关于 Suppr公司介绍联系我们用户协议隐私条款
关注我们

Suppr 超能文献

核心技术专利:CN118964589B侵权必究
粤ICP备2023148730 号-1Suppr @ 2026

文献检索

告别复杂PubMed语法,用中文像聊天一样搜索,搜遍4000万医学文献。AI智能推荐,让科研检索更轻松。

立即免费搜索

文件翻译

保留排版,准确专业,支持PDF/Word/PPT等文件格式,支持 12+语言互译。

免费翻译文档

深度研究

AI帮你快速写综述,25分钟生成高质量综述,智能提取关键信息,辅助科研写作。

立即免费体验

冬凌草甲素通过抑制 FAK-ERK1/2 信号通路抑制小细胞肺癌细胞的迁移和上皮-间质转化。

Oridonin inhibits the migration and epithelial-to-mesenchymal transition of small cell lung cancer cells by suppressing FAK-ERK1/2 signalling pathway.

机构信息

Department of Cardiology, Affiliated Hangzhou First People's Hospital, Zhejiang University School of Medicine, Hangzhou, China.

School of Basic Medical Sciences & Forensic Medicine, Hangzhou Medical College, Hangzhou, China.

出版信息

J Cell Mol Med. 2020 Apr;24(8):4480-4493. doi: 10.1111/jcmm.15106. Epub 2020 Mar 13.

DOI:10.1111/jcmm.15106
PMID:32168416
原文链接:https://pmc.ncbi.nlm.nih.gov/articles/PMC7176879/
Abstract

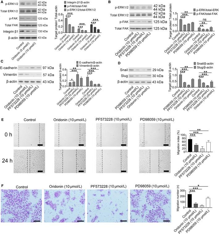
Small cell lung cancer (SCLC) is a severe malignant with high morbidity; however, few effective and secure therapeutic strategy is used in current clinical practice. Oridonin is a small molecule from the traditional Chinese herb Rabdosia rubescens. This study mainly aimed to investigate the role of oridonin on inhibiting the process of H1688, a kind of small cell lung cancer cells from human. Oridonin could suppress H1688 cell proliferation and induce their apoptosis in a high dosage treatment (20 μmol/L). Meanwhile, cell migration was suppressed by oridonin (5 and 10 μmol/L) that did not affect cell proliferation and apoptosis. The expression level of E-cadherin was significantly increased, and the expression of vimentin, snail and slug was reduced after administration of oridonin. These expression changes were associated with the suppressed integrin β1, phosphorylation of focal adhesion kinase (FAK) and ERK1/2. In addition, oridonin (5 and 10 mg/kg) inhibited tumour growth in a nude mouse model; however, HE staining revealed a certain degree of cytotoxicity in hepatic tissue after treatment oridonin (10 mg/kg). Furthermore, the concentration of alanine aminotransferase (ALP) was significantly increased and lactate dehydrogenase (LDH) was reduced after oridonin treatment (10 mg/kg). Immunohistochemical analysis further revealed that oridonin increased E-cadherin expression and reduced vimentin and phospho-FAK levels in vivo. These findings indicated that oridonin can inhibit the migration and epithelial-to-mesenchymal transition (EMT) of SCLC cells by suppressing the FAK-ERK1/2 signalling pathway. Thus, oridonin may be a new drug candidate to offer an effect of anti-SCLC with relative safety.

摘要

小细胞肺癌(SCLC)是一种严重的恶性肿瘤,发病率高;然而,目前临床实践中使用的有效和安全的治疗策略很少。冬凌草甲素是一种来源于传统中药冬凌草的小分子。本研究主要旨在探讨冬凌草甲素对抑制人小细胞肺癌细胞系 H1688 生长的作用。冬凌草甲素在高剂量(20 μmol/L)处理时可抑制 H1688 细胞增殖并诱导其凋亡。同时,冬凌草甲素(5 和 10 μmol/L)抑制细胞迁移,而不影响细胞增殖和凋亡。冬凌草甲素处理后 E-钙黏蛋白表达水平显著升高,波形蛋白、snail 和 slug 表达降低。这些表达变化与整合素 β1 表达下调、粘着斑激酶(FAK)和 ERK1/2 磷酸化有关。此外,冬凌草甲素(5 和 10 mg/kg)在裸鼠模型中抑制肿瘤生长;然而,HE 染色显示冬凌草甲素(10 mg/kg)处理后肝组织有一定程度的细胞毒性。此外,冬凌草甲素处理后丙氨酸氨基转移酶(ALP)浓度显著升高,乳酸脱氢酶(LDH)降低(10 mg/kg)。免疫组化分析进一步表明,冬凌草甲素增加了 E-钙黏蛋白的表达,降低了体内 vimentin 和磷酸化 FAK 的水平。这些发现表明,冬凌草甲素通过抑制 FAK-ERK1/2 信号通路抑制 SCLC 细胞的迁移和上皮间质转化(EMT)。因此,冬凌草甲素可能是一种具有相对安全性的抗 SCLC 的新药候选物。

https://cdn.ncbi.nlm.nih.gov/pmc/blobs/395a/7176879/785a071bd5e0/JCMM-24-4480-g007.jpg
https://cdn.ncbi.nlm.nih.gov/pmc/blobs/395a/7176879/4fe3c96a6081/JCMM-24-4480-g001.jpg
https://cdn.ncbi.nlm.nih.gov/pmc/blobs/395a/7176879/c438c4060366/JCMM-24-4480-g002.jpg
https://cdn.ncbi.nlm.nih.gov/pmc/blobs/395a/7176879/40b22eba8c7c/JCMM-24-4480-g003.jpg
https://cdn.ncbi.nlm.nih.gov/pmc/blobs/395a/7176879/c8576a6107b0/JCMM-24-4480-g004.jpg
https://cdn.ncbi.nlm.nih.gov/pmc/blobs/395a/7176879/8097766c5b03/JCMM-24-4480-g005.jpg
https://cdn.ncbi.nlm.nih.gov/pmc/blobs/395a/7176879/3d3c721bceea/JCMM-24-4480-g006.jpg
https://cdn.ncbi.nlm.nih.gov/pmc/blobs/395a/7176879/785a071bd5e0/JCMM-24-4480-g007.jpg
https://cdn.ncbi.nlm.nih.gov/pmc/blobs/395a/7176879/4fe3c96a6081/JCMM-24-4480-g001.jpg
https://cdn.ncbi.nlm.nih.gov/pmc/blobs/395a/7176879/c438c4060366/JCMM-24-4480-g002.jpg
https://cdn.ncbi.nlm.nih.gov/pmc/blobs/395a/7176879/40b22eba8c7c/JCMM-24-4480-g003.jpg
https://cdn.ncbi.nlm.nih.gov/pmc/blobs/395a/7176879/c8576a6107b0/JCMM-24-4480-g004.jpg
https://cdn.ncbi.nlm.nih.gov/pmc/blobs/395a/7176879/8097766c5b03/JCMM-24-4480-g005.jpg
https://cdn.ncbi.nlm.nih.gov/pmc/blobs/395a/7176879/3d3c721bceea/JCMM-24-4480-g006.jpg
https://cdn.ncbi.nlm.nih.gov/pmc/blobs/395a/7176879/785a071bd5e0/JCMM-24-4480-g007.jpg

相似文献

1
Oridonin inhibits the migration and epithelial-to-mesenchymal transition of small cell lung cancer cells by suppressing FAK-ERK1/2 signalling pathway.冬凌草甲素通过抑制 FAK-ERK1/2 信号通路抑制小细胞肺癌细胞的迁移和上皮-间质转化。
J Cell Mol Med. 2020 Apr;24(8):4480-4493. doi: 10.1111/jcmm.15106. Epub 2020 Mar 13.
2
Oridonin inhibits hypoxia-induced epithelial-mesenchymal transition and cell migration by the hypoxia-inducible factor-1α/matrix metallopeptidase-9 signal pathway in gallbladder cancer.冬凌草甲素通过缺氧诱导因子-1α/基质金属蛋白酶-9 信号通路抑制胆囊癌细胞上皮-间质转化和迁移。
Anticancer Drugs. 2019 Oct;30(9):925-932. doi: 10.1097/CAD.0000000000000797.
3
Oridonin inhibits epithelial-mesenchymal transition of human nasopharyngeal carcinoma cells by negatively regulating AKT/STAT3 signaling pathway.冬凌草甲素通过负向调控 AKT/STAT3 信号通路抑制人鼻咽癌细胞上皮-间质转化。
Int J Med Sci. 2021 Jan 1;18(1):81-87. doi: 10.7150/ijms.48552. eCollection 2021.
4
Oridonin induces apoptosis, inhibits migration and invasion on highly-metastatic human breast cancer cells.冬凌草甲素诱导高转移性人乳腺癌细胞凋亡,抑制迁移和侵袭。
Am J Chin Med. 2013;41(1):177-96. doi: 10.1142/S0192415X13500134.
5
Suppression of PERK/eIF2α/CHOP pathway enhances oridonin-induced apoptosis by inhibiting autophagy in Small-Cell lung cancer cells.抑制 PERK/eIF2α/CHOP 通路通过抑制自噬增强冬凌草甲素诱导小细胞肺癌细胞凋亡。
Biomed Pharmacother. 2024 Jun;175:116684. doi: 10.1016/j.biopha.2024.116684. Epub 2024 May 6.
6
Oridonin prevents epithelial-mesenchymal transition and TGF-β1-induced epithelial-mesenchymal transition by inhibiting TGF-β1/Smad2/3 in osteosarcoma.冬凌草甲素通过抑制 TGF-β1/Smad2/3 防止骨肉瘤发生上皮间质转化和 TGF-β1 诱导的上皮间质转化。
Chem Biol Interact. 2018 Dec 25;296:57-64. doi: 10.1016/j.cbi.2018.09.013. Epub 2018 Sep 19.
7
Downregulation of lncRNA AFAP1-AS1 by oridonin inhibits the epithelial-to-mesenchymal transition and proliferation of pancreatic cancer cells.冬凌草甲素通过下调 lncRNA AFAP1-AS1 抑制胰腺癌细胞的上皮-间充质转化和增殖。
Acta Biochim Biophys Sin (Shanghai). 2019 Aug 5;51(8):814-825. doi: 10.1093/abbs/gmz071.
8
Oridonin-induced mitochondria-dependent apoptosis in esophageal cancer cells by inhibiting PI3K/AKT/mTOR and Ras/Raf pathways.冬凌草甲素通过抑制 PI3K/AKT/mTOR 和 Ras/Raf 通路诱导食管癌细胞线粒体依赖性凋亡。
J Cell Biochem. 2019 Mar;120(3):3736-3746. doi: 10.1002/jcb.27654. Epub 2018 Sep 19.
9
Oridonin represses epithelial-mesenchymal transition and angiogenesis of thyroid cancer via downregulating JAK2/STAT3 signaling.冬凌草甲素通过下调 JAK2/STAT3 信号通路抑制甲状腺癌细胞的上皮间质转化和血管生成。
Int J Med Sci. 2022 May 27;19(6):965-974. doi: 10.7150/ijms.70733. eCollection 2022.
10
Rubus idaeus L. reverses epithelial-to-mesenchymal transition and suppresses cell invasion and protease activities by targeting ERK1/2 and FAK pathways in human lung cancer cells.悬钩子可通过靶向人肺癌细胞中的ERK1/2和FAK通路逆转上皮-间质转化并抑制细胞侵袭和蛋白酶活性。
Food Chem Toxicol. 2013 Dec;62:908-18. doi: 10.1016/j.fct.2013.10.021. Epub 2013 Oct 24.

引用本文的文献

1
Modulating the tumor microenvironment: The role of traditional Chinese medicine in improving lung cancer treatment.调节肿瘤微环境:中药在改善肺癌治疗中的作用。
Open Life Sci. 2025 May 20;20(1):20251100. doi: 10.1515/biol-2025-1100. eCollection 2025.
2
Isodon rubescens research literature based on Web of Science database for visual analysis: A review.基于Web of Science数据库的冬凌草研究文献可视化分析:综述
Medicine (Baltimore). 2025 May 2;104(18):e41945. doi: 10.1097/MD.0000000000041945.
3
The Role of the Tumor Microenvironment (TME) in Advancing Cancer Therapies: Immune System Interactions, Tumor-Infiltrating Lymphocytes (TILs), and the Role of Exosomes and Inflammasomes.

本文引用的文献

1
MicroRNA-338-3p suppresses cell proliferation, migration and invasion in human malignant melanoma by targeting MACC1.微小RNA-338-3p通过靶向MACC1抑制人恶性黑色素瘤细胞的增殖、迁移和侵袭。
Exp Ther Med. 2019 Aug;18(2):997-1004. doi: 10.3892/etm.2019.7644. Epub 2019 Jun 4.
2
MEIS2 promotes cell migration and invasion in colorectal cancer.MEIS2 促进结直肠癌中的细胞迁移和侵袭。
Oncol Rep. 2019 Jul;42(1):213-223. doi: 10.3892/or.2019.7161. Epub 2019 May 15.
3
Recent updates and future perspectives about amygdalin as a potential anticancer agent: A review.
肿瘤微环境(TME)在推进癌症治疗中的作用:免疫系统相互作用、肿瘤浸润淋巴细胞(TILs)以及外泌体和炎性小体的作用
Int J Mol Sci. 2025 Mar 18;26(6):2716. doi: 10.3390/ijms26062716.
4
The intervention of NLRP3 inflammasome inhibitor: oridonin against azoxymethane and dextran sulfate sodium-induced colitis-associated colorectal cancer in male BALB/c mice.NLRP3炎性小体抑制剂冬凌草甲素对雄性BALB/c小鼠中由氧化偶氮甲烷和葡聚糖硫酸钠诱导的结肠炎相关结直肠癌的干预作用。
Naunyn Schmiedebergs Arch Pharmacol. 2025 Mar 4. doi: 10.1007/s00210-025-03871-z.
5
Enhancing cancer therapy: advanced nanovehicle delivery systems for oridonin.增强癌症治疗效果:用于冬凌草甲素的先进纳米载体递送系统
Front Pharmacol. 2024 Dec 3;15:1476739. doi: 10.3389/fphar.2024.1476739. eCollection 2024.
6
Recent trends and therapeutic potential of phytoceutical-based nanoparticle delivery systems in mitigating non-small cell lung cancer.基于植物药的纳米颗粒递送系统在缓解非小细胞肺癌方面的最新趋势和治疗潜力
Mol Oncol. 2025 Jan;19(1):15-36. doi: 10.1002/1878-0261.13764. Epub 2024 Nov 26.
7
Chemical Composition, Antioxidant Capacity, and Anticancerous Effects against Human Lung Cancer Cells of a Terpenoid-Rich Fraction of .一种富含萜类化合物的馏分对人肺癌细胞的化学成分、抗氧化能力及抗癌作用
Biology (Basel). 2024 Sep 2;13(9):687. doi: 10.3390/biology13090687.
8
Integrating Epigenetics, Proteomics, and Metabolomics to Reveal the Involvement of Wnt/β-Catenin Signaling Pathway in Oridonin-Induced Reproductive Toxicity.整合表观遗传学、蛋白质组学和代谢组学以揭示Wnt/β-连环蛋白信号通路在冬凌草甲素诱导的生殖毒性中的作用
Toxics. 2024 May 7;12(5):339. doi: 10.3390/toxics12050339.
9
Oridonin from : An emerging potential in cancer therapy - A comprehensive review.冬凌草甲素的研究进展:癌症治疗中的新兴潜力——综述
Food Sci Nutr. 2024 Feb 1;12(5):3046-3067. doi: 10.1002/fsn3.3986. eCollection 2024 May.
10
Natural Compounds Oridonin and Shikonin Exhibit Potentially Beneficial Regulatory Effects on Select Functions of Microglia.天然化合物冬凌草甲素和紫草素对小胶质细胞的某些功能具有潜在的有益调节作用。
Brain Sci. 2024 Mar 28;14(4):328. doi: 10.3390/brainsci14040328.
关于杏仁苷作为一种有潜力的抗癌药物的最新进展和未来展望:综述。
Cancer Med. 2019 Jun;8(6):3004-3011. doi: 10.1002/cam4.2197. Epub 2019 May 7.
4
Natural products in licorice for the therapy of liver diseases: Progress and future opportunities.甘草中的天然产物在肝脏疾病治疗中的应用:进展与未来机遇。
Pharmacol Res. 2019 Jun;144:210-226. doi: 10.1016/j.phrs.2019.04.025. Epub 2019 Apr 22.
5
Apogossypolone acts as a metastasis inhibitor via up-regulation of E-cadherin dependent on the GSK-3/AKT complex.阿波棉酚通过上调依赖于GSK-3/AKT复合物的E-钙黏蛋白发挥转移抑制作用。
Am J Transl Res. 2019 Jan 15;11(1):218-232. eCollection 2019.
6
Vimentin on the move: new developments in cell migration.波形蛋白的动态变化:细胞迁移的新进展
F1000Res. 2018 Nov 15;7. doi: 10.12688/f1000research.15967.1. eCollection 2018.
7
Phosphatidylethanolamine-binding protein 4 promotes the epithelial-to-mesenchymal transition in non-small cell lung cancer cells by activating the sonic hedgehog signaling pathway.磷脂酰乙醇胺结合蛋白 4 通过激活 sonic hedgehog 信号通路促进非小细胞肺癌细胞的上皮间质转化。
J Cell Biochem. 2019 Apr;120(4):5386-5395. doi: 10.1002/jcb.27817. Epub 2018 Oct 26.
8
Therapeutic Potential of Focal Adhesion Kinase Inhibition in Small Cell Lung Cancer.焦点黏附激酶抑制在小细胞肺癌中的治疗潜力。
Mol Cancer Ther. 2019 Jan;18(1):17-27. doi: 10.1158/1535-7163.MCT-18-0328. Epub 2018 Oct 23.
9
Synthesis and biological evaluation of novel Jiyuan Oridonin A-1,2,3-triazole-azole derivatives as antiproliferative agents.新型济源冬凌草甲素 A-1,2,3-三唑-azole 衍生物的合成及生物评价作为抗增殖剂。
Eur J Med Chem. 2018 Sep 5;157:1249-1263. doi: 10.1016/j.ejmech.2018.08.056. Epub 2018 Aug 22.
10
Oridonin inhibits VEGF-A-associated angiogenesis and epithelial-mesenchymal transition of breast cancer and .冬凌草甲素抑制乳腺癌中与血管内皮生长因子A(VEGF-A)相关的血管生成及上皮-间质转化。
Oncol Lett. 2018 Aug;16(2):2289-2298. doi: 10.3892/ol.2018.8943. Epub 2018 Jun 11.