Suppr超能文献

新型芳基砜衍生物对辐射诱导造血损伤的保护作用。

Protective effects of new aryl sulfone derivatives against radiation-induced hematopoietic injury.

机构信息

Tianjin Key Laboratory of Radiation Medicine and Molecular Nuclear Medicine, Institute of Radiation Medicine, Chinese Academy of Medical Science & Peking Union Medical College, Tianjin 300192, China.

出版信息

J Radiat Res. 2020 May 22;61(3):388-398. doi: 10.1093/jrr/rraa009.

Abstract

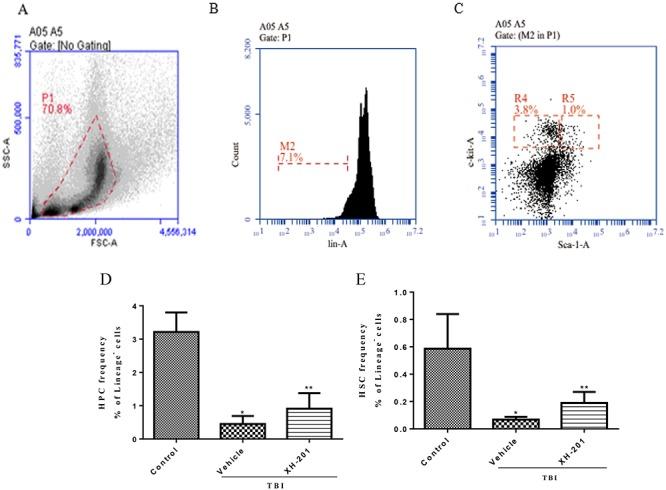
The hematopoietic system is sensitive to radiation. In this research, new aryl sulfone derivatives (XH-201 and XH-202) containing a nitrogen heterocycle were designed and synthesized and their radio-protective efficacies with regard to the hematopoietic system were evaluated. XH-201 administration significantly increased the survival rate of mice after 8.0 Gy total body irradiation (TBI). The results showed that XH-201 treatment not only increased the white blood cells, platelets counts and the percentage of hematopoietic progenitor cells and hematopoietic stem cells in mice exposed to 4.0 Gy TBI but also decreased DNA damage, as determined by flow cytometric analysis of histone H2AX phosphorylation. In addition, our data demonstrated that XH-201 decreased the mitochondrial reactive oxygen species (ROS) levels in hematopoietic cells. Overall, these data suggest that XH-201 is beneficial for the protection of the hemoatopoietic system against radiation-induced injuries.

摘要

造血系统对辐射敏感。在这项研究中,设计并合成了含有氮杂环的新型芳基砜衍生物(XH-201 和 XH-202),并评估了它们对造血系统的放射防护功效。XH-201 给药可显著提高 8.0Gy 全身照射(TBI)后小鼠的存活率。结果表明,XH-201 治疗不仅增加了 4.0Gy TBI 暴露小鼠的白细胞、血小板计数以及造血祖细胞和造血干细胞的比例,而且通过流式细胞术分析组蛋白 H2AX 磷酸化还降低了 DNA 损伤。此外,我们的数据表明 XH-201 降低了造血细胞中的线粒体活性氧(ROS)水平。总的来说,这些数据表明 XH-201 有利于保护造血系统免受辐射引起的损伤。

https://cdn.ncbi.nlm.nih.gov/pmc/blobs/bebc/7299261/21add63bf039/rraa009scheme1.jpg

文献检索

告别复杂PubMed语法,用中文像聊天一样搜索,搜遍4000万医学文献。AI智能推荐,让科研检索更轻松。

立即免费搜索

文件翻译

保留排版,准确专业,支持PDF/Word/PPT等文件格式,支持 12+语言互译。

免费翻译文档

深度研究

AI帮你快速写综述,25分钟生成高质量综述,智能提取关键信息,辅助科研写作。

立即免费体验