• 文献检索
  • 文档翻译
  • 深度研究
  • 学术资讯
  • Suppr Zotero 插件Zotero 插件
  • 邀请有礼
  • 套餐&价格
  • 历史记录
应用&插件
Suppr Zotero 插件Zotero 插件浏览器插件Mac 客户端Windows 客户端微信小程序
定价
高级版会员购买积分包购买API积分包
服务
文献检索文档翻译深度研究API 文档MCP 服务
关于我们
关于 Suppr公司介绍联系我们用户协议隐私条款
关注我们

Suppr 超能文献

核心技术专利:CN118964589B侵权必究
粤ICP备2023148730 号-1Suppr @ 2026

文献检索

告别复杂PubMed语法,用中文像聊天一样搜索,搜遍4000万医学文献。AI智能推荐,让科研检索更轻松。

立即免费搜索

文件翻译

保留排版,准确专业,支持PDF/Word/PPT等文件格式,支持 12+语言互译。

免费翻译文档

深度研究

AI帮你快速写综述,25分钟生成高质量综述,智能提取关键信息,辅助科研写作。

立即免费体验

神经元与星形胶质细胞之间的双向通讯调节脊髓运动回路。

Bi-Directional Communication Between Neurons and Astrocytes Modulates Spinal Motor Circuits.

作者信息

Broadhead Matthew J, Miles Gareth B

机构信息

School of Psychology and Neuroscience, University of St Andrews, St Andrews, United Kingdom.

出版信息

Front Cell Neurosci. 2020 Feb 27;14:30. doi: 10.3389/fncel.2020.00030. eCollection 2020.

DOI:10.3389/fncel.2020.00030
PMID:32180706
原文链接:https://pmc.ncbi.nlm.nih.gov/articles/PMC7057799/
Abstract

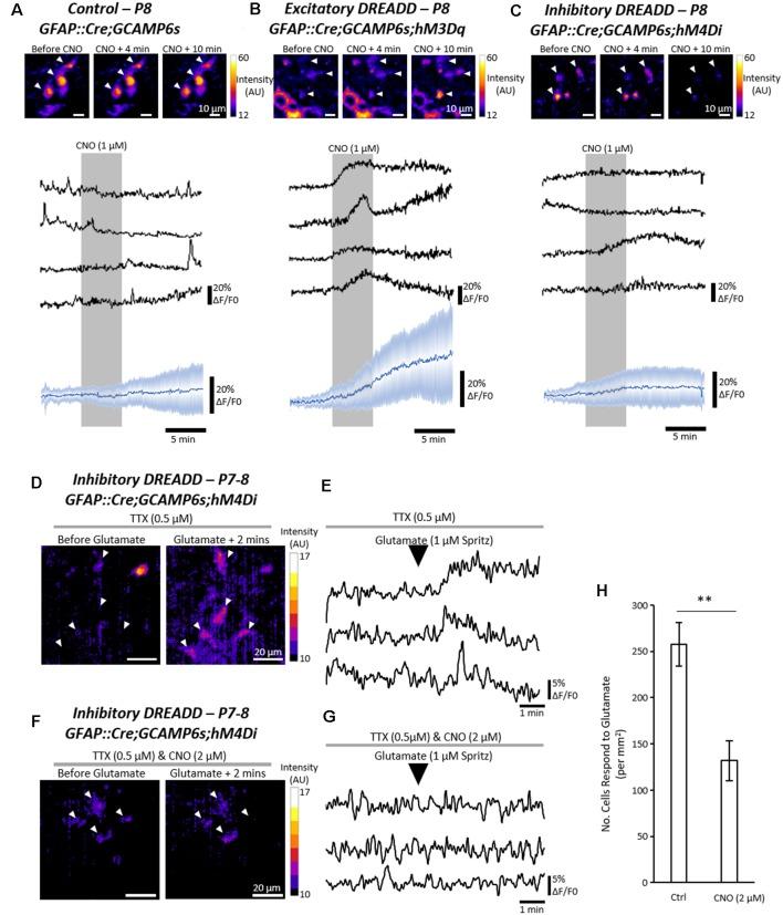
Evidence suggests that astrocytes are not merely supportive cells in the nervous system but may actively participate in the control of neural circuits underlying cognition and behavior. In this study, we examined the role of astrocytes within the motor circuitry of the mammalian spinal cord. Pharmacogenetic manipulation of astrocytic activity in isolated spinal cord preparations obtained from neonatal mice revealed astrocyte-derived, adenosinergic modulation of the frequency of rhythmic output generated by the locomotor central pattern generator (CPG) network. Live Ca imaging demonstrated increased activity in astrocytes during locomotor-related output and in response to the direct stimulation of spinal neurons. Finally, astrocytes were found to respond to neuronally-derived glutamate in a metabotropic glutamate receptor 5 (mGluR5) dependent manner, which in turn drives astrocytic modulation of the locomotor network. Our work identifies bi-directional signaling mechanisms between neurons and astrocytes underlying modulatory feedback control of motor circuits, which may act to constrain network output within optimal ranges for movement.

摘要

有证据表明,星形胶质细胞不仅是神经系统中的支持细胞,还可能积极参与对认知和行为背后神经回路的控制。在本研究中,我们研究了星形胶质细胞在哺乳动物脊髓运动回路中的作用。对从新生小鼠获得的离体脊髓制剂中星形胶质细胞活性进行药物遗传学操纵,揭示了星形胶质细胞衍生的腺苷能对运动中枢模式发生器(CPG)网络产生的节律性输出频率的调节作用。实时钙成像显示,在运动相关输出期间以及对脊髓神经元的直接刺激作出反应时,星形胶质细胞的活性增加。最后,发现星形胶质细胞以代谢型谷氨酸受体5(mGluR5)依赖的方式对神经元衍生的谷氨酸作出反应,这反过来又驱动星形胶质细胞对运动网络的调节。我们的工作确定了神经元和星形胶质细胞之间双向信号传导机制,其构成运动回路调节性反馈控制的基础,这可能有助于将网络输出限制在运动的最佳范围内。

https://cdn.ncbi.nlm.nih.gov/pmc/blobs/4a66/7057799/610abdadda99/fncel-14-00030-g0004.jpg
https://cdn.ncbi.nlm.nih.gov/pmc/blobs/4a66/7057799/e7ff20eba061/fncel-14-00030-g0001.jpg
https://cdn.ncbi.nlm.nih.gov/pmc/blobs/4a66/7057799/bb6b9fd3b55a/fncel-14-00030-g0002.jpg
https://cdn.ncbi.nlm.nih.gov/pmc/blobs/4a66/7057799/95e46e635c7b/fncel-14-00030-g0003.jpg
https://cdn.ncbi.nlm.nih.gov/pmc/blobs/4a66/7057799/610abdadda99/fncel-14-00030-g0004.jpg
https://cdn.ncbi.nlm.nih.gov/pmc/blobs/4a66/7057799/e7ff20eba061/fncel-14-00030-g0001.jpg
https://cdn.ncbi.nlm.nih.gov/pmc/blobs/4a66/7057799/bb6b9fd3b55a/fncel-14-00030-g0002.jpg
https://cdn.ncbi.nlm.nih.gov/pmc/blobs/4a66/7057799/95e46e635c7b/fncel-14-00030-g0003.jpg
https://cdn.ncbi.nlm.nih.gov/pmc/blobs/4a66/7057799/610abdadda99/fncel-14-00030-g0004.jpg

相似文献

1
Bi-Directional Communication Between Neurons and Astrocytes Modulates Spinal Motor Circuits.神经元与星形胶质细胞之间的双向通讯调节脊髓运动回路。
Front Cell Neurosci. 2020 Feb 27;14:30. doi: 10.3389/fncel.2020.00030. eCollection 2020.
2
Bimodal Respiratory-Locomotor Neurons in the Neonatal Rat Spinal Cord.新生大鼠脊髓中的双峰呼吸-运动神经元
J Neurosci. 2016 Jan 20;36(3):926-37. doi: 10.1523/JNEUROSCI.1825-15.2016.
3
Characterization of Dmrt3-Derived Neurons Suggest a Role within Locomotor Circuits.Dmrt3 源性神经元的特征表明其在运动回路中的作用。
J Neurosci. 2019 Mar 6;39(10):1771-1782. doi: 10.1523/JNEUROSCI.0326-18.2018. Epub 2018 Dec 21.
4
Probing the Human Spinal Locomotor Circuits by Phasic Step-Induced Feedback and by Tonic Electrical and Pharmacological Neuromodulation.通过相位性步态诱导反馈以及持续性电刺激和药理学神经调节探究人类脊髓运动回路
Curr Pharm Des. 2017;23(12):1805-1820. doi: 10.2174/1381612822666161214144655.
5
Gliotransmission and adenosinergic modulation: insights from mammalian spinal motor networks.胶质细胞传递与腺苷能调节:来自哺乳动物脊髓运动网络的见解
J Neurophysiol. 2017 Dec 1;118(6):3311-3327. doi: 10.1152/jn.00230.2017. Epub 2017 Sep 27.
6
Brainstem Steering of Locomotor Activity in the Newborn Rat.脑干对新生大鼠运动活动的控制。
J Neurosci. 2018 Aug 29;38(35):7725-7740. doi: 10.1523/JNEUROSCI.1074-18.2018. Epub 2018 Jul 23.
7
Rapid recovery and altered neurochemical dependence of locomotor central pattern generation following lumbar neonatal spinal cord injury.腰新生儿脊髓损伤后运动中枢模式发生器的快速恢复和神经化学依赖改变。
J Physiol. 2018 Jan 15;596(2):281-303. doi: 10.1113/JP274484. Epub 2017 Dec 3.
8
Using an upright preparation to identify and characterize locomotor related neurons across the transverse plane of the neonatal mouse spinal cord.使用直立式准备方法,在新生小鼠脊髓的横切面上识别和描述与运动相关的神经元。
J Neurosci Methods. 2019 Jul 15;323:90-97. doi: 10.1016/j.jneumeth.2019.05.010. Epub 2019 May 25.
9
Neuromodulation of Spinal Locomotor Networks in Rodents.啮齿动物脊髓运动网络的神经调节
Curr Pharm Des. 2017;23(12):1741-1752. doi: 10.2174/1381612823666170124111729.
10
The Human Central Pattern Generator for Locomotion: Does It Exist and Contribute to Walking?人类运动的中枢模式发生器:它是否存在并对行走有贡献?
Neuroscientist. 2017 Dec;23(6):649-663. doi: 10.1177/1073858417699790. Epub 2017 Mar 28.

引用本文的文献

1
Ligand-Receptor Analysis of Brain Cell Type Marker Data Reveals Intricate Endothelial Interaction.脑细胞类型标记数据的配体-受体分析揭示了复杂的内皮细胞相互作用。
Ann Neurosci. 2025 Jun 21:09727531251343254. doi: 10.1177/09727531251343254.
2
Norepinephrine changes behavioral state through astroglial purinergic signaling.去甲肾上腺素通过星形胶质细胞嘌呤能信号传导改变行为状态。
Science. 2025 May 15;388(6748):769-775. doi: 10.1126/science.adq5233.
3
Cortical norepinephrine-astrocyte signaling critically mediates learned behavior.皮质去甲肾上腺素-星形胶质细胞信号传导对学习行为起着关键的介导作用。

本文引用的文献

1
Star Power: Astrocytes Regulate Behavior.星光熠熠:星形胶质细胞调控行为
Cell. 2019 May 16;177(5):1091-1093. doi: 10.1016/j.cell.2019.04.042.
2
Hyperactivity with Disrupted Attention by Activation of an Astrocyte Synaptogenic Cue.通过激活星形胶质细胞突触形成提示物导致的多动伴注意力障碍。
Cell. 2019 May 16;177(5):1280-1292.e20. doi: 10.1016/j.cell.2019.03.019. Epub 2019 Apr 25.
3
Astrocytes detect and upregulate transmission at inhibitory synapses of somatostatin interneurons onto pyramidal cells.星形胶质细胞检测并上调生长抑素中间神经元抑制性突触到锥体神经元的传递。
bioRxiv. 2024 Oct 24:2024.10.24.620009. doi: 10.1101/2024.10.24.620009.
4
Norepinephrine changes behavioral state via astroglial purinergic signaling.去甲肾上腺素通过星形胶质细胞嘌呤能信号传导改变行为状态。
bioRxiv. 2024 May 23:2024.05.23.595576. doi: 10.1101/2024.05.23.595576.
5
Shining the Light on Astrocytic Ensembles.解析神经胶质细胞的集合体。
Cells. 2023 Apr 26;12(9):1253. doi: 10.3390/cells12091253.
6
The Glymphatic System May Play a Vital Role in the Pathogenesis of Hepatic Encephalopathy: A Narrative Review.糖胺聚糖系统可能在肝性脑病的发病机制中起关键作用:叙述性综述。
Cells. 2023 Mar 23;12(7):979. doi: 10.3390/cells12070979.
7
Downregulation of striatal Ca1.3 inhibits the escalation of levodopa-induced dyskinesia in male and female parkinsonian rats of advanced age.纹状体 Ca1.3 的下调抑制了老年帕金森病雄性和雌性大鼠左旋多巴诱导的运动障碍的恶化。
Neurobiol Dis. 2023 Jun 1;181:106111. doi: 10.1016/j.nbd.2023.106111. Epub 2023 Mar 29.
8
Selective vulnerability of tripartite synapses in amyotrophic lateral sclerosis.肌萎缩侧索硬化症中三联突触的选择性易损性。
Acta Neuropathol. 2022 Apr;143(4):471-486. doi: 10.1007/s00401-022-02412-9. Epub 2022 Mar 19.
9
Contributions of h- and Na/K Pump Currents to the Generation of Episodic and Continuous Rhythmic Activities.h电流和钠钾泵电流对发作性和持续性节律活动产生的作用。
Front Cell Neurosci. 2022 Feb 4;15:715427. doi: 10.3389/fncel.2021.715427. eCollection 2021.
10
Antisense therapy in a rat model of Alexander disease reverses GFAP pathology, white matter deficits, and motor impairment.反义疗法在亚历山大病大鼠模型中可逆转 GFAP 病理学、白质缺陷和运动障碍。
Sci Transl Med. 2021 Nov 17;13(620):eabg4711. doi: 10.1126/scitranslmed.abg4711.
Nat Commun. 2018 Oct 12;9(1):4254. doi: 10.1038/s41467-018-06731-y.
4
The Gliocentric Brain.《以神经胶质为中心的大脑》。
Int J Mol Sci. 2018 Oct 5;19(10):3033. doi: 10.3390/ijms19103033.
5
Spinal dorsal horn astrocytes release GABA in response to synaptic activation.脊髓背角星形胶质细胞在突触激活时释放 GABA。
J Physiol. 2018 Oct;596(20):4983-4994. doi: 10.1113/JP276562. Epub 2018 Aug 28.
6
Adenosine A-Dopamine D Receptor Heteromers Control the Excitability of the Spinal Motoneuron.腺苷 A-多巴胺 D 受体异源二聚体控制脊髓运动神经元的兴奋性。
Mol Neurobiol. 2019 Feb;56(2):797-811. doi: 10.1007/s12035-018-1120-y. Epub 2018 May 24.
7
Modulation of spinal motor networks by astrocyte-derived adenosine is dependent on D-like dopamine receptor signaling.星形胶质细胞衍生的腺苷对脊髓运动网络的调制依赖于 D 型多巴胺受体信号。
J Neurophysiol. 2018 Sep 1;120(3):998-1009. doi: 10.1152/jn.00783.2017. Epub 2018 May 23.
8
Astrocytes modulate brainstem respiratory rhythm-generating circuits and determine exercise capacity.星形胶质细胞调节脑干呼吸节律产生回路并决定运动能力。
Nat Commun. 2018 Jan 25;9(1):370. doi: 10.1038/s41467-017-02723-6.
9
Gliotransmission: Beyond Black-and-White.神经递质传递:超越非黑即白。
J Neurosci. 2018 Jan 3;38(1):14-25. doi: 10.1523/JNEUROSCI.0017-17.2017.
10
Multiple Lines of Evidence Indicate That Gliotransmission Does Not Occur under Physiological Conditions.多项证据表明,神经胶质传递在生理条件下不会发生。
J Neurosci. 2018 Jan 3;38(1):3-13. doi: 10.1523/JNEUROSCI.0016-17.2017.