Suppr超能文献

地高辛增强对非小细胞肺癌的抗癌作用,同时降低阿霉素的心脏毒性。

Digoxin Enhances the Anticancer Effect on Non-Small Cell Lung Cancer While Reducing the Cardiotoxicity of Adriamycin.

作者信息

Wang Yingying, Ma Qian, Zhang Shaolu, Liu Hongyan, Zhao Baoquan, Du Bo, Wang Wei, Lin Peng, Zhang Zhe, Zhong Yuxu, Kong Dexin

机构信息

Tianjin Key Laboratory on Technologies Enabling Development of Clinical Therapeutics and Diagnostics, School of Pharmaceutical Sciences, Tianjin Medical University, Tianjin, China.

State Key Laboratory of Toxicology and Medical Countermeasures, Beijing Institute of Pharmacology and Toxicology, Beijing, China.

出版信息

Front Pharmacol. 2020 Feb 28;11:186. doi: 10.3389/fphar.2020.00186. eCollection 2020.

Abstract

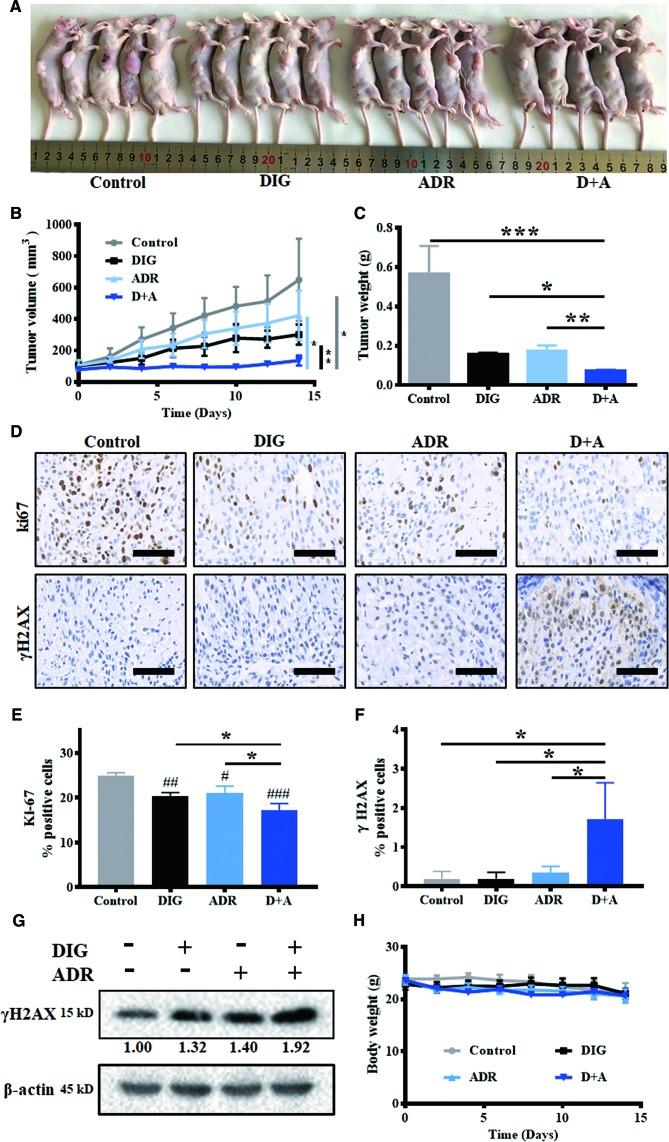
Digoxin is widely used to treat heart failure. Epidemiological studies suggested it might be used as an anticancer drug or sensitizing agent for cancer therapy. Adriamycin is a well-known anticancer drug, but often causes cardiotoxicity which limits its use. We recently investigated the anticancer effects of digoxin alone or in combination with adriamycin on human non-small cell lung cancer and . Digoxin reduced the viability of A549 and H1299 cells , increased DNA damage by promoting ROS generation and inhibiting both DNA double strand break (DSB) and single strand break (SSB) repair. Combination with adriamycin showed synergistic antiproliferative effects at the ratios of 1/2IC50:IC50 and IC50:IC50 on A549 and H1299 cells, respectively. , digoxin potently inhibited A549 growth in both zebrafish and nude mouse xenograft model. Co-treatment with adriamycin not only enhanced the antitumor efficacy, but also reduced the cardiotoxicity. Our findings suggest that digoxin has the potential to be applied as an antitumor drug inhibiting both DNA DSB and SSB repair, and combination with adriamycin for therapy of human non-small cell lung cancer is reasonable.

摘要

地高辛被广泛用于治疗心力衰竭。流行病学研究表明,它可能用作抗癌药物或癌症治疗的增敏剂。阿霉素是一种著名的抗癌药物,但常引起心脏毒性,这限制了其应用。我们最近研究了地高辛单独或与阿霉素联合对人非小细胞肺癌的抗癌作用。地高辛降低了A549和H1299细胞的活力,通过促进活性氧生成以及抑制DNA双链断裂(DSB)和单链断裂(SSB)修复增加了DNA损伤。与阿霉素联合分别在1/2IC50:IC50和IC50:IC50比例下对A549和H1299细胞显示出协同抗增殖作用。此外,地高辛在斑马鱼和裸鼠异种移植模型中均有效抑制A549生长。与阿霉素联合治疗不仅增强了抗肿瘤疗效,还降低了心脏毒性。我们的研究结果表明,地高辛有潜力作为一种抑制DNA DSB和SSB修复的抗肿瘤药物,与阿霉素联合用于治疗人非小细胞肺癌是合理的。

https://cdn.ncbi.nlm.nih.gov/pmc/blobs/b914/7059749/ac26c904fb1d/fphar-11-00186-g001.jpg

文献检索

告别复杂PubMed语法,用中文像聊天一样搜索,搜遍4000万医学文献。AI智能推荐,让科研检索更轻松。

立即免费搜索

文件翻译

保留排版,准确专业,支持PDF/Word/PPT等文件格式,支持 12+语言互译。

免费翻译文档

深度研究

AI帮你快速写综述,25分钟生成高质量综述,智能提取关键信息,辅助科研写作。

立即免费体验