Inflammatory Responses and Transcriptomic Networks in Diseases, Institut Imagine, Paris, France.
Inserm U1163, Paris, France.
Front Cell Infect Microbiol. 2020 Feb 28;10:70. doi: 10.3389/fcimb.2020.00070. eCollection 2020.
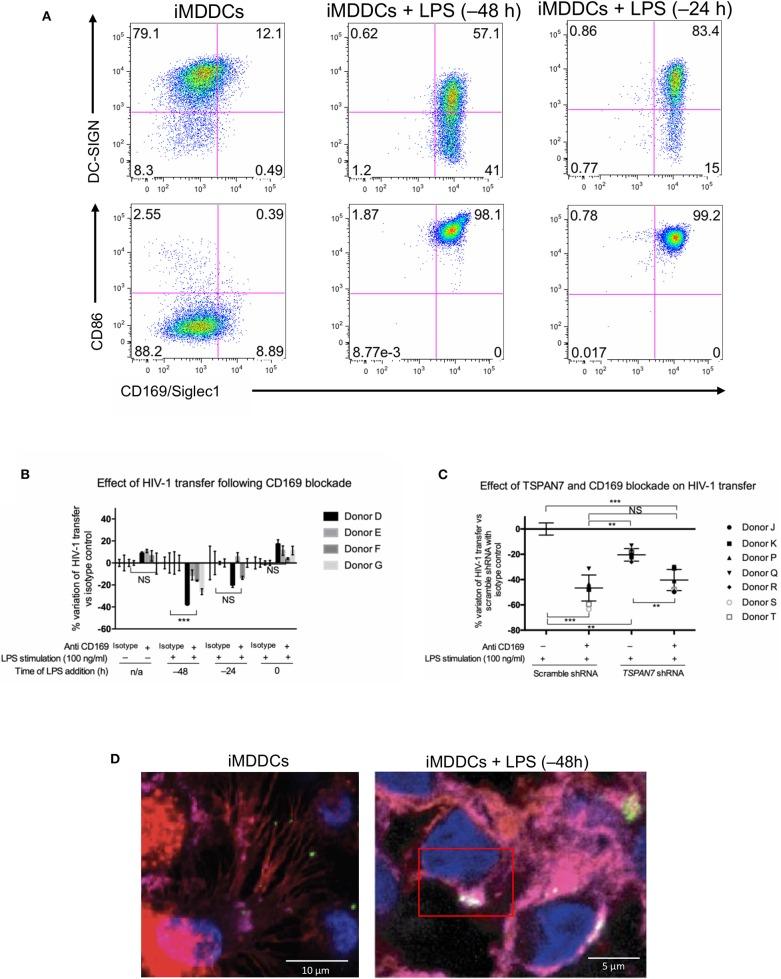
Dendritic cells (DCs) serve a key function in host defense, linking innate detection of microbes to activation of pathogen-specific adaptive immune responses. DCs express cell surface receptors for HIV-1 entry, but are relatively resistant to productive viral replication. They do, however, facilitate infection of co-cultured T-helper cells through a process referred to as trans-infection. We previously showed that tetraspanin 7 (TSPAN7), a transmembrane protein, is involved, through positive regulation of actin nucleation, in the transfer of HIV-1 from the dendrites of immature monocyte-derived DCs (iMDDCs) to activated CD4 T lymphocytes. Various molecular mechanisms have been described regarding HIV-1 trans-infection and seem to depend on DC maturation status. We sought to investigate the crosstalk between DC maturation status, TSPAN7 expression and trans-infection. We followed trans-infection through co-culture of iMDDCs with CD4 T lymphocytes, in the presence of CXCR4-tropic replicative-competent HIV-1 expressing GFP. T cell infection, DC maturation status and dendrite morphogenesis were assessed through time both by flow cytometry and confocal microscopy. Our previously described TSPAN7/actin nucleation-dependent mechanism of HIV-1 transfer appeared to be mostly observed during the first 20 h of co-culture experiments and to be independent of HIV replication. In the course of co-culture experiments, we observed a progressive maturation of MDDCs, correlated with a decrease in TSPAN7 expression, a drastic loss of dendrites and a change in the shape of DCs. A TSPAN7 and actin nucleation-independent mechanism of trans-infection, relying on HIV-1 replication, was then at play. We discovered that TSPAN7 expression is downregulated in response to different innate immune stimuli driving DC maturation, explaining the requirement for a TSPAN7/actin nucleation-independent mechanism of HIV transfer from mature MDDCs (mMDDCs) to T lymphocytes. As previously described, this mechanism relies on the capture of HIV-1 by the I-type lectin CD169/Siglec-1 on mMDDCs and the formation of a "big invaginated pocket" at the surface of DCs, both events being tightly regulated by DC maturation. Interestingly, in iMDDCs, although CD169/Siglec-1 can capture HIV-1, this capture does not lead to HIV-1 transfer to T lymphocytes.
树突状细胞 (DCs) 在宿主防御中发挥关键作用,将微生物的先天检测与病原体特异性适应性免疫反应的激活联系起来。DCs 表达 HIV-1 进入的细胞表面受体,但对产生活病毒复制具有相对抗性。然而,它们确实通过称为转染的过程促进共培养的 T 辅助细胞的感染。我们之前表明,四跨膜蛋白 7 (TSPAN7) 是一种跨膜蛋白,通过正调节肌动蛋白成核,参与将 HIV-1 从未成熟单核细胞来源的树突状细胞 (iMDDC) 的树突转移到激活的 CD4 T 淋巴细胞。已经描述了各种关于 HIV-1 转染的分子机制,并且似乎取决于 DC 成熟状态。我们试图研究 DC 成熟状态、TSPAN7 表达和转染之间的串扰。我们通过共培养 iMDDC 和表达 GFP 的 CXCR4 嗜性复制型 HIV-1,在存在 HIV-1 的情况下,通过共培养来跟踪转染。通过流式细胞术和共聚焦显微镜,在共培养实验的不同时间评估 T 细胞感染、DC 成熟状态和树突形态发生。我们之前描述的 HIV-1 转移的 TSPAN7/肌动蛋白成核依赖性机制似乎主要在共培养实验的前 20 小时观察到,并且与 HIV 复制无关。在共培养实验过程中,我们观察到 MDDC 的成熟逐渐进展,与 TSPAN7 表达的降低、树突的大量丢失以及 DC 形状的变化相关。然后发挥了一种依赖 HIV-1 复制的 TSPAN7 和肌动蛋白成核独立的转染机制。我们发现 TSPAN7 表达响应于驱动 DC 成熟的不同先天免疫刺激而下调,这解释了从成熟 MDDC (mMDDC) 向 T 淋巴细胞转移 HIV 所需的 TSPAN7/肌动蛋白成核独立机制。如前所述,该机制依赖于 mMDDC 上 I 型凝集素 CD169/Siglec-1 捕获 HIV-1 以及在 DC 表面形成“大内陷口袋”,这两个事件都受到 DC 成熟的严格调节。有趣的是,在 iMDDC 中,尽管 CD169/Siglec-1 可以捕获 HIV-1,但这种捕获不会导致 HIV-1 转移到 T 淋巴细胞。