• 文献检索
  • 文档翻译
  • 深度研究
  • 学术资讯
  • Suppr Zotero 插件Zotero 插件
  • 邀请有礼
  • 套餐&价格
  • 历史记录
应用&插件
Suppr Zotero 插件Zotero 插件浏览器插件Mac 客户端Windows 客户端微信小程序
定价
高级版会员购买积分包购买API积分包
服务
文献检索文档翻译深度研究API 文档MCP 服务
关于我们
关于 Suppr公司介绍联系我们用户协议隐私条款
关注我们

Suppr 超能文献

核心技术专利:CN118964589B侵权必究
粤ICP备2023148730 号-1Suppr @ 2026

文献检索

告别复杂PubMed语法,用中文像聊天一样搜索,搜遍4000万医学文献。AI智能推荐,让科研检索更轻松。

立即免费搜索

文件翻译

保留排版,准确专业,支持PDF/Word/PPT等文件格式,支持 12+语言互译。

免费翻译文档

深度研究

AI帮你快速写综述,25分钟生成高质量综述,智能提取关键信息,辅助科研写作。

立即免费体验

四跨膜蛋白 CD82 通过调节蛋白激酶 Cα 和 β1 整合素的激活来驱动急性髓系白血病的化疗耐药性。

Tetraspanin CD82 drives acute myeloid leukemia chemoresistance by modulating protein kinase C alpha and β1 integrin activation.

机构信息

Department of Pathology, University of New Mexico Health Sciences Center, Albuquerque, NM, USA.

Department of Physics and Astronomy, University of New Mexico, Albuquerque, NM, USA.

出版信息

Oncogene. 2020 May;39(19):3910-3925. doi: 10.1038/s41388-020-1261-0. Epub 2020 Mar 19.

DOI:10.1038/s41388-020-1261-0
PMID:32203165
原文链接:https://pmc.ncbi.nlm.nih.gov/articles/PMC7210072/
Abstract

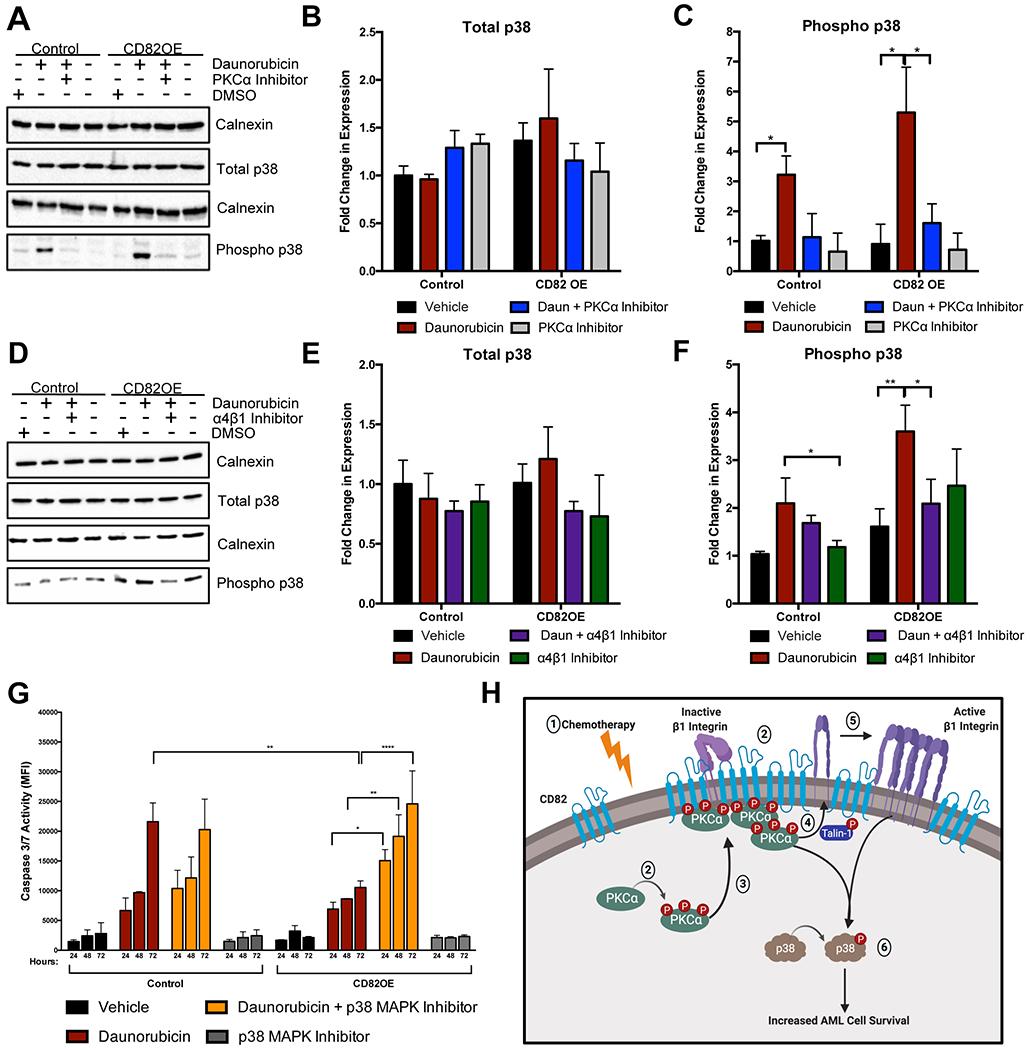
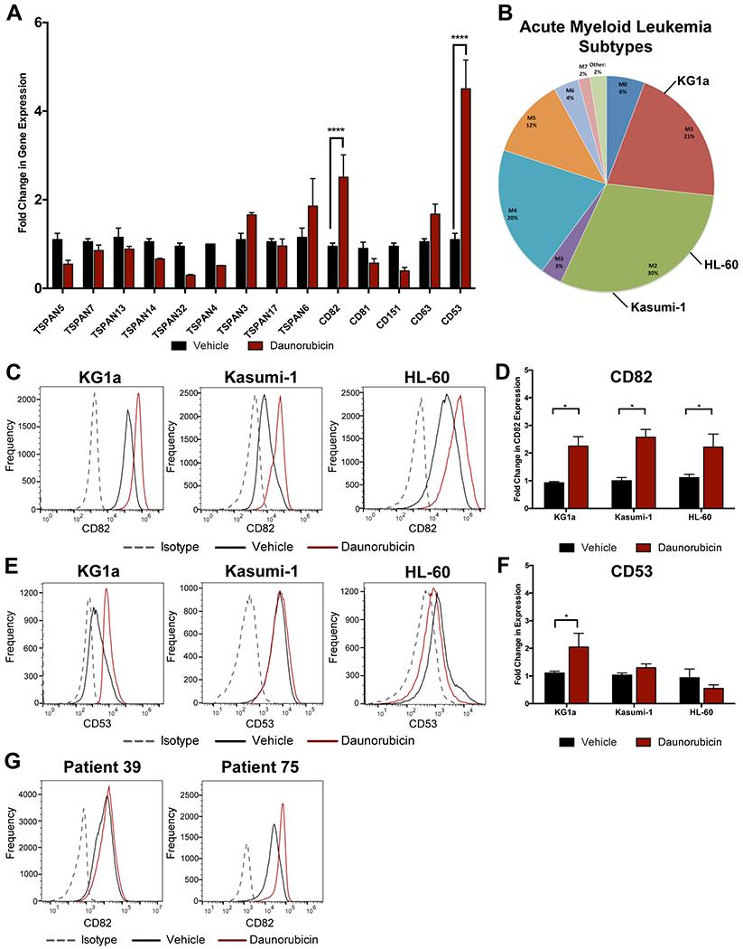
A principal challenge in treating acute myeloid leukemia (AML) is chemotherapy refractory disease. As such, there remains a critical need to identify key regulators of chemotherapy resistance in AML. In this study, we demonstrate that the membrane scaffold, CD82, contributes to the chemoresistant phenotype of AML. Using an RNA-seq approach, we identified the increased expression of the tetraspanin family member, CD82, in response to the chemotherapeutic, daunorubicin. Analysis of the TARGET and BEAT AML databases identifies a correlation between CD82 expression and overall survival of AML patients. Moreover, using a combination of cell lines and patient samples, we find that CD82 overexpression results in significantly reduced cell death in response to chemotherapy. Investigation of the mechanism by which CD82 promotes AML survival in response to chemotherapy identified a crucial role for enhanced protein kinase c alpha (PKCα) signaling and downstream activation of the β1 integrin. In addition, analysis of β1 integrin clustering by super-resolution imaging demonstrates that CD82 expression promotes the formation of dense β1 integrin membrane clusters. Lastly, evaluation of survival signaling following daunorubicin treatment identified robust activation of p38 mitogen-activated protein kinase (MAPK) downstream of PKCα and β1 integrin signaling when CD82 is overexpressed. Together, these data propose a mechanism where CD82 promotes chemoresistance by increasing PKCα activation and downstream activation/clustering of β1 integrin, leading to AML cell survival via activation of p38 MAPK. These observations suggest that the CD82-PKCα signaling axis may be a potential therapeutic target for attenuating chemoresistance signaling in AML.

摘要

治疗急性髓系白血病(AML)的一个主要挑战是化疗耐药疾病。因此,仍然迫切需要确定 AML 中化疗耐药的关键调节因子。在这项研究中,我们证明了膜支架 CD82 有助于 AML 的耐药表型。通过 RNA-seq 方法,我们发现四跨膜蛋白家族成员 CD82 的表达在化疗药物柔红霉素的作用下增加。对 TARGET 和 BEAT AML 数据库的分析表明,CD82 的表达与 AML 患者的总生存率之间存在相关性。此外,我们使用细胞系和患者样本的组合发现,CD82 的过表达导致对化疗的细胞死亡明显减少。研究 CD82 促进化疗时 AML 存活的机制发现,增强蛋白激酶 cα(PKCα)信号传导和下游β1 整合素激活起着至关重要的作用。此外,通过超分辨率成像分析 CD82 表达对β1 整合素募集的影响表明,CD82 表达促进了致密β1 整合素膜簇的形成。最后,在柔红霉素处理后评估存活信号发现,当 CD82 过表达时,PKCα 和β1 整合素信号下游的 p38 丝裂原激活蛋白激酶(MAPK)被强烈激活。总之,这些数据提出了一种机制,其中 CD82 通过增加 PKCα 的激活和下游β1 整合素的激活/募集来促进化疗耐药,从而通过激活 p38 MAPK 导致 AML 细胞存活。这些观察结果表明,CD82-PKCα 信号轴可能是减弱 AML 中化疗耐药信号的潜在治疗靶标。

https://cdn.ncbi.nlm.nih.gov/pmc/blobs/90aa/7210072/cb2756077128/nihms-1572780-f0007.jpg
https://cdn.ncbi.nlm.nih.gov/pmc/blobs/90aa/7210072/d42c0d69c6b7/nihms-1572780-f0001.jpg
https://cdn.ncbi.nlm.nih.gov/pmc/blobs/90aa/7210072/9257e3f4e66d/nihms-1572780-f0002.jpg
https://cdn.ncbi.nlm.nih.gov/pmc/blobs/90aa/7210072/bc86a9e7abb4/nihms-1572780-f0003.jpg
https://cdn.ncbi.nlm.nih.gov/pmc/blobs/90aa/7210072/65e8c70179dc/nihms-1572780-f0004.jpg
https://cdn.ncbi.nlm.nih.gov/pmc/blobs/90aa/7210072/5cbcab528475/nihms-1572780-f0005.jpg
https://cdn.ncbi.nlm.nih.gov/pmc/blobs/90aa/7210072/8555ffe491a5/nihms-1572780-f0006.jpg
https://cdn.ncbi.nlm.nih.gov/pmc/blobs/90aa/7210072/cb2756077128/nihms-1572780-f0007.jpg
https://cdn.ncbi.nlm.nih.gov/pmc/blobs/90aa/7210072/d42c0d69c6b7/nihms-1572780-f0001.jpg
https://cdn.ncbi.nlm.nih.gov/pmc/blobs/90aa/7210072/9257e3f4e66d/nihms-1572780-f0002.jpg
https://cdn.ncbi.nlm.nih.gov/pmc/blobs/90aa/7210072/bc86a9e7abb4/nihms-1572780-f0003.jpg
https://cdn.ncbi.nlm.nih.gov/pmc/blobs/90aa/7210072/65e8c70179dc/nihms-1572780-f0004.jpg
https://cdn.ncbi.nlm.nih.gov/pmc/blobs/90aa/7210072/5cbcab528475/nihms-1572780-f0005.jpg
https://cdn.ncbi.nlm.nih.gov/pmc/blobs/90aa/7210072/8555ffe491a5/nihms-1572780-f0006.jpg
https://cdn.ncbi.nlm.nih.gov/pmc/blobs/90aa/7210072/cb2756077128/nihms-1572780-f0007.jpg

相似文献

1
Tetraspanin CD82 drives acute myeloid leukemia chemoresistance by modulating protein kinase C alpha and β1 integrin activation.四跨膜蛋白 CD82 通过调节蛋白激酶 Cα 和 β1 整合素的激活来驱动急性髓系白血病的化疗耐药性。
Oncogene. 2020 May;39(19):3910-3925. doi: 10.1038/s41388-020-1261-0. Epub 2020 Mar 19.
2
Tetraspanin CD82 Regulates the Spatiotemporal Dynamics of PKCα in Acute Myeloid Leukemia.四跨膜蛋白 CD82 调控急性髓系白血病中蛋白激酶 Cα 的时空动力学。
Sci Rep. 2016 Jul 15;6:29859. doi: 10.1038/srep29859.
3
Tetraspanin CD82 regulates bone marrow homing of acute myeloid leukemia by modulating the molecular organization of N-cadherin.四跨膜蛋白CD82通过调节N-钙黏蛋白的分子组织来调控急性髓系白血病的骨髓归巢。
Oncogene. 2016 Aug 4;35(31):4132-40. doi: 10.1038/onc.2015.449. Epub 2015 Nov 23.
4
Tetraspanin Family Member, CD82, Regulates Expression of EZH2 via Inactivation of p38 MAPK Signaling in Leukemia Cells.四跨膜蛋白家族成员CD82通过使白血病细胞中的p38丝裂原活化蛋白激酶信号失活来调节EZH2的表达。
PLoS One. 2015 May 8;10(5):e0125017. doi: 10.1371/journal.pone.0125017. eCollection 2015.
5
CD82 supports survival of childhood acute myeloid leukemia cells via activation of Wnt/β-catenin signaling pathway.CD82 通过激活 Wnt/β-catenin 信号通路来支持儿童急性髓系白血病细胞的存活。
Pediatr Res. 2019 Jun;85(7):1024-1031. doi: 10.1038/s41390-019-0370-3. Epub 2019 Mar 12.
6
MiR-15a-5p Confers Chemoresistance in Acute Myeloid Leukemia by Inhibiting Autophagy Induced by Daunorubicin.miR-15a-5p 通过抑制柔红霉素诱导的自噬赋予急性髓系白血病的化疗耐药性。
Int J Mol Sci. 2021 May 13;22(10):5153. doi: 10.3390/ijms22105153.
7
Metastasis suppressor KAI1/CD82 attenuates the matrix adhesion of human prostate cancer cells by suppressing fibronectin expression and β1 integrin activation.转移抑制因子KAI1/CD82通过抑制纤连蛋白表达和β1整合素激活来减弱人前列腺癌细胞的基质黏附。
Cell Physiol Biochem. 2011;27(5):575-86. doi: 10.1159/000329979. Epub 2011 Jun 15.
8
NOXA-mediated degradation of MCL1 and BCL2L1 causes apoptosis of daunorubicin-treated human acute myeloid leukemia cells.NOXA 介导的 MCL1 和 BCL2L1 降解导致柔红霉素处理的人急性髓系白血病细胞凋亡。
J Cell Physiol. 2021 Nov;236(11):7356-7375. doi: 10.1002/jcp.30407. Epub 2021 May 13.
9
c-Jun N-terminal kinase activation failure is a new mechanism of anthracycline resistance in acute myeloid leukemia.c-Jun氨基末端激酶激活失败是急性髓系白血病中蒽环类药物耐药的新机制。
Leukemia. 2008 Oct;22(10):1899-908. doi: 10.1038/leu.2008.192. Epub 2008 Jul 24.
10
Chemoresistance in acute myeloid leukemia: An alternative single-cell RNA sequencing approach.急性髓细胞白血病的化疗耐药性:一种替代的单细胞 RNA 测序方法。
Hematol Oncol. 2023 Aug;41(3):499-509. doi: 10.1002/hon.3129. Epub 2023 Feb 25.

引用本文的文献

1
CD37 regulates the self-renewal of leukemic stem cells via integrin-mediated signaling in acute myeloid leukemia.CD37通过整合素介导的信号通路调控急性髓系白血病中白血病干细胞的自我更新。
Stem Cell Reports. 2025 May 13;20(5):102476. doi: 10.1016/j.stemcr.2025.102476. Epub 2025 Apr 17.
2
Automated workflow for the cell cycle analysis of (non-)adherent cells using a machine learning approach.使用机器学习方法对(非)贴壁细胞进行细胞周期分析的自动化工作流程。
Elife. 2024 Nov 22;13:RP94689. doi: 10.7554/eLife.94689.
3
Tetraspanins in digestive‑system cancers: Expression, function and therapeutic potential (Review).

本文引用的文献

1
Mesenchymal stem cells confer chemoresistance in breast cancer via a CD9 dependent mechanism.间充质干细胞通过一种依赖CD9的机制赋予乳腺癌化疗耐药性。
Oncotarget. 2019 May 28;10(37):3435-3450. doi: 10.18632/oncotarget.26952.
2
Beta1 integrin blockade overcomes doxorubicin resistance in human T-cell acute lymphoblastic leukemia.β1 整合素阻断克服人 T 细胞急性淋巴细胞白血病多柔比星耐药。
Cell Death Dis. 2019 May 1;10(5):357. doi: 10.1038/s41419-019-1593-2.
3
Metascape provides a biologist-oriented resource for the analysis of systems-level datasets.
消化系统癌症中的四跨膜蛋白:表达、功能与治疗潜能(综述)。
Mol Med Rep. 2024 Nov;30(5). doi: 10.3892/mmr.2024.13324. Epub 2024 Sep 6.
4
Application of omics in the diagnosis, prognosis, and treatment of acute myeloid leukemia.组学在急性髓系白血病诊断、预后及治疗中的应用。
Biomark Res. 2024 Jun 10;12(1):60. doi: 10.1186/s40364-024-00600-1.
5
The role of Tetraspanins in digestive system tumor development: update and emerging evidence.四跨膜蛋白在消化系统肿瘤发生发展中的作用:最新进展与新证据
Front Cell Dev Biol. 2024 Feb 8;12:1343894. doi: 10.3389/fcell.2024.1343894. eCollection 2024.
6
Single-cell RNA sequencing distinctly characterizes the wide heterogeneity in pediatric mixed phenotype acute leukemia.单细胞 RNA 测序显著描绘了小儿混合表型急性白血病的广泛异质性。
Genome Med. 2023 Oct 16;15(1):83. doi: 10.1186/s13073-023-01241-z.
7
Tetraspanins set the stage for bone marrow microenvironment-induced chemoprotection in hematologic malignancies.四跨膜蛋白为骨髓微环境诱导的血液系统恶性肿瘤化学保护作用奠定了基础。
Blood Adv. 2023 Aug 22;7(16):4403-4413. doi: 10.1182/bloodadvances.2023010476.
8
The versatile roles of testrapanins in cancer from intracellular signaling to cell-cell communication: cell membrane proteins without ligands.Testrapanins在癌症中从细胞内信号传导到细胞间通讯的多种作用:无配体的细胞膜蛋白。
Cell Biosci. 2023 Mar 20;13(1):59. doi: 10.1186/s13578-023-00995-8.
9
Identification of Hub Genes Associated with Resistance to Prednisolone in Acute Lymphoblastic Leukemia Based on Weighted Gene Co-expression Network Analysis.基于加权基因共表达网络分析鉴定急性淋巴细胞白血病中泼尼松龙耐药相关的枢纽基因。
Mol Biotechnol. 2023 Nov;65(11):1913-1922. doi: 10.1007/s12033-023-00707-0. Epub 2023 Mar 6.
10
Transcriptionally imprinted glycomic signatures of acute myeloid leukemia.急性髓系白血病的转录印记糖组学特征
Cell Biosci. 2023 Feb 14;13(1):31. doi: 10.1186/s13578-023-00981-0.
Metascape 为系统水平数据集的分析提供了面向生物学家的资源。
Nat Commun. 2019 Apr 3;10(1):1523. doi: 10.1038/s41467-019-09234-6.
4
CD82 supports survival of childhood acute myeloid leukemia cells via activation of Wnt/β-catenin signaling pathway.CD82 通过激活 Wnt/β-catenin 信号通路来支持儿童急性髓系白血病细胞的存活。
Pediatr Res. 2019 Jun;85(7):1024-1031. doi: 10.1038/s41390-019-0370-3. Epub 2019 Mar 12.
5
Integrin-independent support of cancer drug resistance by tetraspanin CD151.四跨膜蛋白 CD151 通过整合素独立途径支持癌症药物耐药性。
Cell Mol Life Sci. 2019 Apr;76(8):1595-1604. doi: 10.1007/s00018-019-03014-7. Epub 2019 Feb 18.
6
Functional genomic landscape of acute myeloid leukaemia.急性髓系白血病的功能基因组图谱。
Nature. 2018 Oct;562(7728):526-531. doi: 10.1038/s41586-018-0623-z. Epub 2018 Oct 17.
7
The tetraspanin CD82 regulates bone marrow homing and engraftment of hematopoietic stem and progenitor cells.四跨膜蛋白 CD82 调节骨髓归巢和造血干细胞及祖细胞的植入。
Mol Biol Cell. 2018 Nov 26;29(24):2946-2958. doi: 10.1091/mbc.E18-05-0305. Epub 2018 Aug 22.
8
Protein kinase C alpha-mediated phosphorylation of PIM-1L promotes the survival and proliferation of acute myeloid leukemia cells.蛋白激酶 Cα介导的 PIM-1L 磷酸化促进急性髓系白血病细胞的存活和增殖。
Biochem Biophys Res Commun. 2018 Sep 10;503(3):1364-1371. doi: 10.1016/j.bbrc.2018.07.049. Epub 2018 Jul 13.
9
Transcriptomes define distinct subgroups of salivary gland adenoid cystic carcinoma with different driver mutations and outcomes.转录组定义了具有不同驱动突变和预后的唾液腺腺样囊性癌不同亚组。
Oncotarget. 2017 Dec 23;9(7):7341-7358. doi: 10.18632/oncotarget.23641. eCollection 2018 Jan 26.
10
Targeting FLT3 Mutations in Acute Myeloid Leukemia.靶向急性髓系白血病中的FLT3突变
Cells. 2018 Jan 8;7(1):4. doi: 10.3390/cells7010004.