• 文献检索
  • 文档翻译
  • 深度研究
  • 学术资讯
  • Suppr Zotero 插件Zotero 插件
  • 邀请有礼
  • 套餐&价格
  • 历史记录
应用&插件
Suppr Zotero 插件Zotero 插件浏览器插件Mac 客户端Windows 客户端微信小程序
定价
高级版会员购买积分包购买API积分包
服务
文献检索文档翻译深度研究API 文档MCP 服务
关于我们
关于 Suppr公司介绍联系我们用户协议隐私条款
关注我们

Suppr 超能文献

核心技术专利:CN118964589B侵权必究
粤ICP备2023148730 号-1Suppr @ 2026

文献检索

告别复杂PubMed语法,用中文像聊天一样搜索,搜遍4000万医学文献。AI智能推荐,让科研检索更轻松。

立即免费搜索

文件翻译

保留排版,准确专业,支持PDF/Word/PPT等文件格式,支持 12+语言互译。

免费翻译文档

深度研究

AI帮你快速写综述,25分钟生成高质量综述,智能提取关键信息,辅助科研写作。

立即免费体验

间充质干细胞通过一种依赖CD9的机制赋予乳腺癌化疗耐药性。

Mesenchymal stem cells confer chemoresistance in breast cancer via a CD9 dependent mechanism.

作者信息

Ullah Mujib, Akbar Asma, Ng Nathan Norton, Concepcion Waldo, Thakor Avnesh S

机构信息

Interventional Regenerative Medicine and Imaging Laboratory, Stanford University School of Medicine, Department of Radiology, Palo Alto, CA 94304, USA.

Mid-Florida Research and Education Center, Department of Pathology, University of Florida, Apopka, FL 32703, USA.

出版信息

Oncotarget. 2019 May 28;10(37):3435-3450. doi: 10.18632/oncotarget.26952.

DOI:10.18632/oncotarget.26952
PMID:31191817
原文链接:https://pmc.ncbi.nlm.nih.gov/articles/PMC6544397/
Abstract

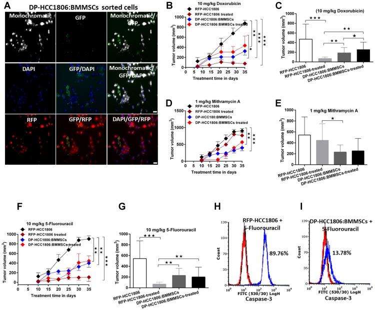
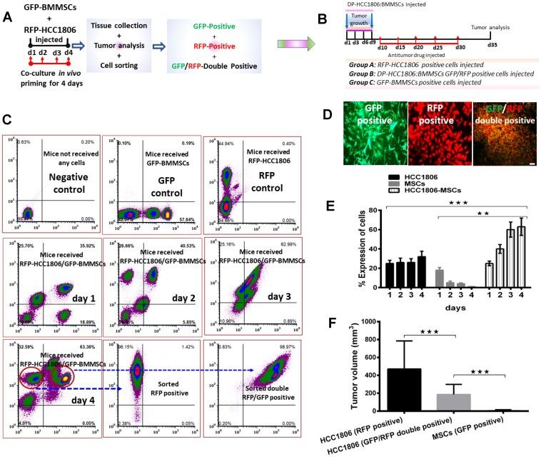
The development of chemotherapy drug resistance remains a significant barrier for effective therapy in several cancers including breast cancer. Bone marrow-derived mesenchymal stem cells (BMMSCs) have previously been shown to influence tumor progression and the development of chemoresistance. In the present study, we showed that when GFP labelled BMMSCs and RFP labelled HCC1806 cells are injected together , they create tumors which contain a new hybrid cell that has characteristics of both BMMSCs and HCC1806 cells. By labelling these cells prior to their injection, we were then able to isolate new hybrid cell from harvested tumors using FACS (DP-HCC1806:BMMSCs). Interestingly, when DP-HCC1806:BMMSCs were then injected into the mammary fat pad of NOD/SCID mice, they produced xenograft tumors which were smaller in size, and exhibited resistance to chemotherapy drugs (i.e. doxorubicin and 5-fluorouracil), when compared tumors from HCC1806 cells alone. This chemoresistance was shown to associated with an increased expression of tetraspanins (CD9, CD81) and drug resistance proteins (BCRP, MDR1). Subsequent siRNA-mediated knockdown of BMMSC-CD9 in DP-HCC1806:BMMSCs resulted in an attenuation of doxorubicin and 5-fluorouracil chemoresistance associated with decreased BCRP and serum cytokine expression (CCL5, CCR5, CXCR12). Our findings suggest that within the tumor microenvironment, CD9 is responsible for the crosstalk between BMMSCs and HCC1806 breast cancer cells (via CCL5, CCR5, and CXCR12) which contributes to chemoresistance. Hence, BMMSC-CD9 may serve as an important therapeutic target for the treatment of breast cancer.

摘要

化疗耐药性的发展仍然是包括乳腺癌在内的几种癌症有效治疗的重大障碍。先前已证明骨髓来源的间充质干细胞(BMMSCs)会影响肿瘤进展和化疗耐药性的发展。在本研究中,我们发现当绿色荧光蛋白标记的BMMSCs和红色荧光蛋白标记的HCC1806细胞一起注射时,它们会形成含有兼具BMMSCs和HCC1806细胞特征的新杂交细胞的肿瘤。通过在注射前标记这些细胞,我们随后能够使用荧光激活细胞分选术(FACS)从收获的肿瘤中分离出新的杂交细胞(DP-HCC1806:BMMSCs)。有趣的是,当将DP-HCC1806:BMMSCs注射到NOD/SCID小鼠的乳腺脂肪垫中时,与单独来自HCC1806细胞的肿瘤相比,它们产生的异种移植肿瘤体积更小,并且对化疗药物(即阿霉素和5-氟尿嘧啶)具有抗性。这种化疗抗性与四跨膜蛋白(CD9、CD81)和耐药蛋白(BCRP、MDR1)的表达增加有关。随后,通过小干扰RNA介导的DP-HCC1806:BMMSCs中BMMSC-CD9的敲低导致阿霉素和5-氟尿嘧啶化疗抗性减弱,这与BCRP和血清细胞因子表达(CCL5、CCR5、CXCR12)降低有关。我们的研究结果表明,在肿瘤微环境中,CD9负责BMMSCs与HCC1806乳腺癌细胞之间的串扰(通过CCL5、CCR5和CXCR12),这导致化疗抗性。因此,BMMSC-CD9可能是治疗乳腺癌的重要治疗靶点。

https://cdn.ncbi.nlm.nih.gov/pmc/blobs/eeac/6544397/a7cd60d5a61d/oncotarget-10-3435-g007.jpg
https://cdn.ncbi.nlm.nih.gov/pmc/blobs/eeac/6544397/d1b656818e1a/oncotarget-10-3435-g001.jpg
https://cdn.ncbi.nlm.nih.gov/pmc/blobs/eeac/6544397/872b13342d3a/oncotarget-10-3435-g002.jpg
https://cdn.ncbi.nlm.nih.gov/pmc/blobs/eeac/6544397/39361d91e10e/oncotarget-10-3435-g003.jpg
https://cdn.ncbi.nlm.nih.gov/pmc/blobs/eeac/6544397/424cf75ed860/oncotarget-10-3435-g004.jpg
https://cdn.ncbi.nlm.nih.gov/pmc/blobs/eeac/6544397/75d8b340fd7d/oncotarget-10-3435-g005.jpg
https://cdn.ncbi.nlm.nih.gov/pmc/blobs/eeac/6544397/2ebf8051cea4/oncotarget-10-3435-g006.jpg
https://cdn.ncbi.nlm.nih.gov/pmc/blobs/eeac/6544397/a7cd60d5a61d/oncotarget-10-3435-g007.jpg
https://cdn.ncbi.nlm.nih.gov/pmc/blobs/eeac/6544397/d1b656818e1a/oncotarget-10-3435-g001.jpg
https://cdn.ncbi.nlm.nih.gov/pmc/blobs/eeac/6544397/872b13342d3a/oncotarget-10-3435-g002.jpg
https://cdn.ncbi.nlm.nih.gov/pmc/blobs/eeac/6544397/39361d91e10e/oncotarget-10-3435-g003.jpg
https://cdn.ncbi.nlm.nih.gov/pmc/blobs/eeac/6544397/424cf75ed860/oncotarget-10-3435-g004.jpg
https://cdn.ncbi.nlm.nih.gov/pmc/blobs/eeac/6544397/75d8b340fd7d/oncotarget-10-3435-g005.jpg
https://cdn.ncbi.nlm.nih.gov/pmc/blobs/eeac/6544397/2ebf8051cea4/oncotarget-10-3435-g006.jpg
https://cdn.ncbi.nlm.nih.gov/pmc/blobs/eeac/6544397/a7cd60d5a61d/oncotarget-10-3435-g007.jpg

相似文献

1
Mesenchymal stem cells confer chemoresistance in breast cancer via a CD9 dependent mechanism.间充质干细胞通过一种依赖CD9的机制赋予乳腺癌化疗耐药性。
Oncotarget. 2019 May 28;10(37):3435-3450. doi: 10.18632/oncotarget.26952.
2
Deletion of Mettl3 in mesenchymal stem cells promotes acute myeloid leukemia resistance to chemotherapy.敲除间充质干细胞中的 Mettl3 可促进急性髓系白血病对化疗的耐药性。
Cell Death Dis. 2023 Dec 5;14(12):796. doi: 10.1038/s41419-023-06325-7.
3
Establishment and characterization of a triple negative basal-like breast cancer cell line with multi-drug resistance.具有多药耐药性的三阴性基底样乳腺癌细胞系的建立与鉴定
Oncol Lett. 2017 Oct;14(4):5039-5045. doi: 10.3892/ol.2017.6795. Epub 2017 Aug 23.
4
Transplantation of mesenchymal stem cells ameliorates secondary osteoporosis through interleukin-17-impaired functions of recipient bone marrow mesenchymal stem cells in MRL/lpr mice.间充质干细胞移植通过改善MRL/lpr小鼠中白细胞介素-17损伤的受体骨髓间充质干细胞功能来减轻继发性骨质疏松。
Stem Cell Res Ther. 2015 May 27;6(1):104. doi: 10.1186/s13287-015-0091-4.
5
Enhanced SLC34A2 in breast cancer stem cell-like cells induces chemotherapeutic resistance to doxorubicin via SLC34A2-Bmi1-ABCC5 signaling.乳腺癌干细胞样细胞中增强的溶质载体家族34成员2(SLC34A2)通过SLC34A2-多梳蛋白抑制因子1(Bmi1)-ATP结合盒转运体C5(ABCC5)信号通路诱导对阿霉素的化疗耐药。
Tumour Biol. 2016 Apr;37(4):5049-62. doi: 10.1007/s13277-015-4226-0. Epub 2015 Nov 6.
6
[Survival of bone marrow mesenchymal stem cells and periodontal ligament stem cells in cell sheets].[细胞片层中骨髓间充质干细胞和牙周膜干细胞的存活情况]
Zhonghua Kou Qiang Yi Xue Za Zhi. 2014 Nov;49(11):682-7.
7
Peri-foci adipose-derived stem cells promote chemoresistance in breast cancer.灶周脂肪来源干细胞促进乳腺癌的化疗耐药性。
Stem Cell Res Ther. 2017 Jul 27;8(1):177. doi: 10.1186/s13287-017-0630-2.
8
Bone Morphogenetic Protein 6 Inhibits the Immunomodulatory Property of BMMSCs via Id1 in Sjögren's Syndrome.骨形态发生蛋白6通过Id1抑制干燥综合征中骨髓间充质干细胞的免疫调节特性。
Stem Cells Int. 2018 Aug 2;2018:9837035. doi: 10.1155/2018/9837035. eCollection 2018.
9
Lectin-like oxidized LDL receptor-1 expresses in mouse bone marrow-derived mesenchymal stem cells and stimulates their proliferation.凝集素样氧化型 LDL 受体-1 在小鼠骨髓间充质干细胞中表达,并刺激其增殖。
Exp Cell Res. 2013 Apr 15;319(7):1054-9. doi: 10.1016/j.yexcr.2013.01.021. Epub 2013 Feb 8.
10
GRP78 secreted by tumor cells stimulates differentiation of bone marrow mesenchymal stem cells to cancer-associated fibroblasts.肿瘤细胞分泌的 GRP78 可刺激骨髓间充质干细胞向癌相关成纤维细胞分化。
Biochem Biophys Res Commun. 2013 Nov 1;440(4):558-63. doi: 10.1016/j.bbrc.2013.09.108. Epub 2013 Oct 7.

引用本文的文献

1
Tetraspanins in digestive‑system cancers: Expression, function and therapeutic potential (Review).消化系统癌症中的四跨膜蛋白:表达、功能与治疗潜能(综述)。
Mol Med Rep. 2024 Nov;30(5). doi: 10.3892/mmr.2024.13324. Epub 2024 Sep 6.
2
Tspan protein family: focusing on the occurrence, progression, and treatment of cancer.四跨膜蛋白家族:聚焦于癌症的发生、发展及治疗
Cell Death Discov. 2024 Apr 22;10(1):187. doi: 10.1038/s41420-024-01961-0.
3
CD9 shapes glucocorticoid sensitivity in pediatric B-cell precursor acute lymphoblastic leukemia.

本文引用的文献

1
Inhibition of the CCL5/CCR5 Axis against the Progression of Gastric Cancer.抑制 CCL5/CCR5 轴对胃癌进展的作用。
Int J Mol Sci. 2018 May 16;19(5):1477. doi: 10.3390/ijms19051477.
2
Enhanced Production of Exosome-Associated AAV by Overexpression of the Tetraspanin CD9.通过四跨膜蛋白CD9的过表达增强外泌体相关腺相关病毒的产生。
Mol Ther Methods Clin Dev. 2018 Mar 29;9:278-287. doi: 10.1016/j.omtm.2018.03.008. eCollection 2018 Jun 15.
3
Targeting the IL-6/JAK/STAT3 signalling axis in cancer.针对癌症中的 IL-6/JAK/STAT3 信号通路。
CD9 影响小儿 B 细胞前体急性淋巴细胞白血病对糖皮质激素的敏感性。
Haematologica. 2024 Sep 1;109(9):2833-2845. doi: 10.3324/haematol.2023.282952.
4
The cellular composition of the tumor microenvironment is an important marker for predicting therapeutic efficacy in breast cancer.肿瘤微环境的细胞组成是预测乳腺癌治疗效果的重要标志物。
Front Immunol. 2024 Feb 29;15:1368687. doi: 10.3389/fimmu.2024.1368687. eCollection 2024.
5
The role of Tetraspanins in digestive system tumor development: update and emerging evidence.四跨膜蛋白在消化系统肿瘤发生发展中的作用:最新进展与新证据
Front Cell Dev Biol. 2024 Feb 8;12:1343894. doi: 10.3389/fcell.2024.1343894. eCollection 2024.
6
CD9 role in proliferation, rejuvenation, and therapeutic applications.CD9在增殖、年轻化及治疗应用中的作用。
Genes Dis. 2023 Jun 30;11(3):101008. doi: 10.1016/j.gendis.2023.05.009. eCollection 2024 May.
7
Roles of Mesenchymal Stem Cells in Breast Cancer Therapy: Engineered Stem Cells and Exosomal Cell-Free Based Therapy.间充质干细胞在乳腺癌治疗中的作用:工程化干细胞与基于外泌体的无细胞疗法
Curr Mol Med. 2025;25(4):431-444. doi: 10.2174/0115665240274818231207054037.
8
Cancer-associated mesenchymal stem/stromal cells: role in progression and potential targets for therapeutic approaches.癌相关间充质干细胞:在进展中的作用和治疗方法的潜在靶点。
Front Immunol. 2023 Nov 3;14:1280601. doi: 10.3389/fimmu.2023.1280601. eCollection 2023.
9
Single-cell trajectory analysis reveals a CD9 positive state to contribute to exit from stem cell-like and embryonic diapause states and transit to drug-resistant states.单细胞轨迹分析揭示了一种CD9阳性状态有助于从干细胞样和胚胎滞育状态退出并转变为耐药状态。
Cell Death Discov. 2023 Aug 4;9(1):285. doi: 10.1038/s41420-023-01586-9.
10
Role of CD9 Sensing, AI, and Exosomes in Cellular Communication of Cancer.CD9 传感、人工智能和外泌体在癌症细胞通讯中的作用。
Int J Stem Cell Res Ther. 2023;10(1). doi: 10.23937/2469-570X/1410079. Epub 2023 May 20.
Nat Rev Clin Oncol. 2018 Apr;15(4):234-248. doi: 10.1038/nrclinonc.2018.8. Epub 2018 Feb 6.
4
Cancer statistics, 2018.癌症统计数据,2018 年。
CA Cancer J Clin. 2018 Jan;68(1):7-30. doi: 10.3322/caac.21442. Epub 2018 Jan 4.
5
The Impact of the CD9 Tetraspanin on Lentivirus Infectivity and Exosome Secretion.CD9 四跨膜蛋白对慢病毒感染性和外泌体分泌的影响。
Mol Ther. 2018 Feb 7;26(2):634-647. doi: 10.1016/j.ymthe.2017.11.008. Epub 2017 Nov 16.
6
Mesenchymal stem cells from tumor microenvironment favour breast cancer stem cell proliferation, cancerogenic and metastatic potential, via ionotropic purinergic signalling.肿瘤微环境中的间充质干细胞通过离子型嘌呤能信号促进乳腺癌干细胞的增殖、致癌和转移潜能。
Sci Rep. 2017 Oct 13;7(1):13162. doi: 10.1038/s41598-017-13460-7.
7
Secretion of interleukin-6 by bone marrow mesenchymal stem cells promotes metastasis in hepatocellular carcinoma.骨髓间充质干细胞分泌白细胞介素-6促进肝细胞癌转移。
Biosci Rep. 2017 Jul 21;37(4). doi: 10.1042/BSR20170181. Print 2017 Aug 31.
8
Chitosan Wound Dressings Incorporating Exosomes Derived from MicroRNA-126-Overexpressing Synovium Mesenchymal Stem Cells Provide Sustained Release of Exosomes and Heal Full-Thickness Skin Defects in a Diabetic Rat Model.壳聚糖创面敷料包载 miR-126 过表达滑膜间充质干细胞来源的外泌体,可实现外泌体的持续释放,并在糖尿病大鼠全层皮肤缺损模型中促进创面愈合。
Stem Cells Transl Med. 2017 Mar;6(3):736-747. doi: 10.5966/sctm.2016-0275. Epub 2016 Oct 26.
9
iPS-derived MSCs from an expandable bank to deliver a prodrug-converting enzyme that limits growth and metastases of human breast cancers.源自可扩增库的诱导多能干细胞来源的间充质干细胞,用于递送一种前药转化酶,该酶可限制人类乳腺癌的生长和转移。
Cell Death Discov. 2017 Feb 6;3:16064. doi: 10.1038/cddiscovery.2016.64. eCollection 2017.
10
CXCL12/CXCR4 axis induced miR-125b promotes invasion and confers 5-fluorouracil resistance through enhancing autophagy in colorectal cancer.CXCL12/CXCR4 轴诱导的 miR-125b 通过增强自噬促进结直肠癌的侵袭和获得 5-氟尿嘧啶耐药性。
Sci Rep. 2017 Feb 8;7:42226. doi: 10.1038/srep42226.