• 文献检索
  • 文档翻译
  • 深度研究
  • 学术资讯
  • Suppr Zotero 插件Zotero 插件
  • 邀请有礼
  • 套餐&价格
  • 历史记录
应用&插件
Suppr Zotero 插件Zotero 插件浏览器插件Mac 客户端Windows 客户端微信小程序
定价
高级版会员购买积分包购买API积分包
服务
文献检索文档翻译深度研究API 文档MCP 服务
关于我们
关于 Suppr公司介绍联系我们用户协议隐私条款
关注我们

Suppr 超能文献

核心技术专利:CN118964589B侵权必究
粤ICP备2023148730 号-1Suppr @ 2026

文献检索

告别复杂PubMed语法,用中文像聊天一样搜索,搜遍4000万医学文献。AI智能推荐,让科研检索更轻松。

立即免费搜索

文件翻译

保留排版,准确专业,支持PDF/Word/PPT等文件格式,支持 12+语言互译。

免费翻译文档

深度研究

AI帮你快速写综述,25分钟生成高质量综述,智能提取关键信息,辅助科研写作。

立即免费体验

黏膜微生物群组成与宿主基因表达之间的相互作用与炎症性肠病中英夫利昔单抗的反应相关。

The Interplay between Mucosal Microbiota Composition and Host Gene-Expression is Linked with Infliximab Response in Inflammatory Bowel Diseases.

作者信息

Dovrolis Nikolas, Michalopoulos George, Theodoropoulos George E, Arvanitidis Kostantinos, Kolios George, Sechi Leonardo A, Eliopoulos Aristidis G, Gazouli Maria

机构信息

Laboratory of Pharmacology, Faculty of Medicine, Democritus University of Thrace, Alexandroupolis 68100, Greece.

Gastroenterology Department, Tzaneion General Hospital, Piraeus 18536, Greece.

出版信息

Microorganisms. 2020 Mar 20;8(3):438. doi: 10.3390/microorganisms8030438.

DOI:10.3390/microorganisms8030438
PMID:32244928
原文链接:https://pmc.ncbi.nlm.nih.gov/articles/PMC7143962/
Abstract

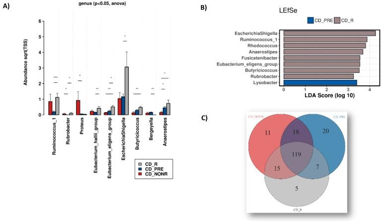
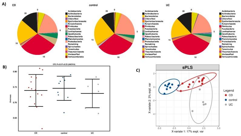
Even though anti-TNF therapy significantly improves the rates of remission in inflammatory bowel disease (IBD) patients, there is a noticeable subgroup of patients who do not respond to treatment. Dysbiosis emerges as a key factor in IBD pathogenesis. The aim of the present study is to profile changes in the gut microbiome and transcriptome before and after administration of the anti-TNF agent Infliximab (IFX) and investigate their potential to predict patient response to IFX at baseline. Mucosal biopsy samples from 20 IBD patients and nine healthy controls (HC) were examined for differences in microbiota composition (16S rRNA gene sequencing) and mucosal gene expression (RT-qPCR) at baseline and upon completion of IFX treatment, accordingly, via an in silico pipeline. Significant differences in microbiota composition were found between the IBD and HC groups. Several bacterial genera, which were found only in IBD patients and not HC, had their populations dramatically reduced after anti-TNF treatment regardless of response. Alpha and beta diversity metrics showed significant differences between our study groups. Correlation analysis revealed six microbial genera associated with differential expression of inflammation-associated genes in IFX treatment responders at baseline. This study shows that IFX treatment has a notable impact on both the gut microbial composition and the inflamed tissue transcriptome in IBD patients. Importantly, our results identify enterotypes that correlate with transcriptome changes and help differentiate IFX responders versus non-responders at baseline, suggesting that, in combination, these signatures can be an effective tool to predict anti-TNF response.

摘要

尽管抗TNF治疗显著提高了炎症性肠病(IBD)患者的缓解率,但仍有明显一部分患者对治疗无反应。肠道菌群失调是IBD发病机制中的一个关键因素。本研究的目的是分析抗TNF药物英夫利昔单抗(IFX)给药前后肠道微生物组和转录组的变化,并研究它们在基线时预测患者对IFX反应的潜力。通过计算机分析流程,对20例IBD患者和9名健康对照(HC)的黏膜活检样本在基线和IFX治疗结束时的微生物群组成差异(16S rRNA基因测序)和黏膜基因表达(RT-qPCR)进行了检测。IBD组和HC组之间发现了微生物群组成的显著差异。几种仅在IBD患者而非HC中发现的细菌属,无论反应如何,在抗TNF治疗后其数量都大幅减少。α和β多样性指标在我们的研究组之间显示出显著差异。相关性分析揭示了六个与基线时IFX治疗反应者中炎症相关基因差异表达相关的微生物属。本研究表明,IFX治疗对IBD患者的肠道微生物组成和炎症组织转录组均有显著影响。重要的是,我们的结果确定了与转录组变化相关的肠型,并有助于在基线时区分IFX反应者和无反应者,这表明,综合起来,这些特征可以成为预测抗TNF反应的有效工具。

https://cdn.ncbi.nlm.nih.gov/pmc/blobs/de10/7143962/d70f537aa04c/microorganisms-08-00438-g007.jpg
https://cdn.ncbi.nlm.nih.gov/pmc/blobs/de10/7143962/1e7b1e50452c/microorganisms-08-00438-g001.jpg
https://cdn.ncbi.nlm.nih.gov/pmc/blobs/de10/7143962/7e9660802680/microorganisms-08-00438-g002.jpg
https://cdn.ncbi.nlm.nih.gov/pmc/blobs/de10/7143962/58449e5e7942/microorganisms-08-00438-g003.jpg
https://cdn.ncbi.nlm.nih.gov/pmc/blobs/de10/7143962/5436206fc08a/microorganisms-08-00438-g004.jpg
https://cdn.ncbi.nlm.nih.gov/pmc/blobs/de10/7143962/8d046567b602/microorganisms-08-00438-g005.jpg
https://cdn.ncbi.nlm.nih.gov/pmc/blobs/de10/7143962/8eeb771b985f/microorganisms-08-00438-g006.jpg
https://cdn.ncbi.nlm.nih.gov/pmc/blobs/de10/7143962/d70f537aa04c/microorganisms-08-00438-g007.jpg
https://cdn.ncbi.nlm.nih.gov/pmc/blobs/de10/7143962/1e7b1e50452c/microorganisms-08-00438-g001.jpg
https://cdn.ncbi.nlm.nih.gov/pmc/blobs/de10/7143962/7e9660802680/microorganisms-08-00438-g002.jpg
https://cdn.ncbi.nlm.nih.gov/pmc/blobs/de10/7143962/58449e5e7942/microorganisms-08-00438-g003.jpg
https://cdn.ncbi.nlm.nih.gov/pmc/blobs/de10/7143962/5436206fc08a/microorganisms-08-00438-g004.jpg
https://cdn.ncbi.nlm.nih.gov/pmc/blobs/de10/7143962/8d046567b602/microorganisms-08-00438-g005.jpg
https://cdn.ncbi.nlm.nih.gov/pmc/blobs/de10/7143962/8eeb771b985f/microorganisms-08-00438-g006.jpg
https://cdn.ncbi.nlm.nih.gov/pmc/blobs/de10/7143962/d70f537aa04c/microorganisms-08-00438-g007.jpg

相似文献

1
The Interplay between Mucosal Microbiota Composition and Host Gene-Expression is Linked with Infliximab Response in Inflammatory Bowel Diseases.黏膜微生物群组成与宿主基因表达之间的相互作用与炎症性肠病中英夫利昔单抗的反应相关。
Microorganisms. 2020 Mar 20;8(3):438. doi: 10.3390/microorganisms8030438.
2
Bacterial and Fungal Profiles as Markers of Infliximab Drug Response in Inflammatory Bowel Disease.细菌和真菌谱作为炎症性肠病中英夫利昔单抗药物反应的标志物。
J Crohns Colitis. 2021 Jun 22;15(6):1019-1031. doi: 10.1093/ecco-jcc/jjaa252.
3
The gut fungal and bacterial microbiota in pediatric patients with inflammatory bowel disease introduced to treatment with anti-tumor necrosis factor-α.接受抗肿瘤坏死因子-α治疗的炎症性肠病儿科患者的肠道真菌和细菌微生物组。
Sci Rep. 2022 Apr 22;12(1):6654. doi: 10.1038/s41598-022-10548-7.
4
The Effects of Bowel Preparation on Microbiota-Related Metrics Differ in Health and in Inflammatory Bowel Disease and for the Mucosal and Luminal Microbiota Compartments.肠道准备对微生物群相关指标的影响在健康人群和炎症性肠病患者中以及在黏膜和肠腔微生物群区室中有所不同。
Clin Transl Gastroenterol. 2016 Feb 11;7(2):e143. doi: 10.1038/ctg.2015.54.
5
Metabolic Functions of Gut Microbes Associate With Efficacy of Tumor Necrosis Factor Antagonists in Patients With Inflammatory Bowel Diseases.肠道微生物的代谢功能与炎症性肠病患者肿瘤坏死因子拮抗剂的疗效相关。
Gastroenterology. 2019 Nov;157(5):1279-1292.e11. doi: 10.1053/j.gastro.2019.07.025. Epub 2019 Jul 18.
6
Transmembrane TNF-α Density, but not Soluble TNF-α Level, is Associated with Primary Response to Infliximab in Inflammatory Bowel Disease.跨膜肿瘤坏死因子-α密度而非可溶性肿瘤坏死因子-α水平与炎症性肠病患者对英夫利昔单抗的初始反应相关。
Clin Transl Gastroenterol. 2017 Sep 14;8(9):e117. doi: 10.1038/ctg.2017.44.
7
Anti-TNF Therapy Response in Patients with Ulcerative Colitis Is Associated with Colonic Antimicrobial Peptide Expression and Microbiota Composition.溃疡性结肠炎患者的抗TNF治疗反应与结肠抗菌肽表达及微生物群组成相关。
J Crohns Colitis. 2016 Aug;10(8):943-52. doi: 10.1093/ecco-jcc/jjw051. Epub 2016 Feb 19.
8
Gut Microbiota Offers Universal Biomarkers across Ethnicity in Inflammatory Bowel Disease Diagnosis and Infliximab Response Prediction.肠道微生物群为炎症性肠病的诊断和英夫利昔单抗反应预测提供跨种族通用生物标志物。
mSystems. 2018 Jan 30;3(1). doi: 10.1128/mSystems.00188-17. eCollection 2018 Jan-Feb.
9
Type I and II Interferon Signatures Can Predict the Response to Anti-TNF Agents in Inflammatory Bowel Disease Patients: Involvement of the Microbiota.I型和II型干扰素特征可预测炎症性肠病患者对抗肿瘤坏死因子药物的反应:微生物群的参与。
Inflamm Bowel Dis. 2020 Sep 18;26(10):1543-1553. doi: 10.1093/ibd/izaa216.
10
Normalization of mucosal tumor necrosis factor-α: A new criterion for discontinuing infliximab therapy in ulcerative colitis.黏膜肿瘤坏死因子-α 正常化:溃疡性结肠炎中停用英夫利昔单抗治疗的新标准。
Cytokine. 2016 Mar;79:90-5. doi: 10.1016/j.cyto.2015.12.021. Epub 2016 Jan 8.

引用本文的文献

1
Exploration of fecal microbiota in newly diagnosed patients with inflammatory bowel disease using shotgun metagenomics.使用鸟枪法宏基因组学对新诊断的炎症性肠病患者的粪便微生物群进行探索。
Front Cell Infect Microbiol. 2025 Jul 1;15:1595884. doi: 10.3389/fcimb.2025.1595884. eCollection 2025.
2
The total gut mucosal and fecal bacterial load increases in successful treatment of inflammatory bowel disease with infliximab.使用英夫利昔单抗成功治疗炎症性肠病时,肠道黏膜和粪便中的细菌总量会增加。
Microbiol Spectr. 2025 Aug 5;13(8):e0189424. doi: 10.1128/spectrum.01894-24. Epub 2025 Jul 7.
3
Distinct gut microbiome features characterize infection and predict triclabendazole treatment outcomes in Peruvian patients.

本文引用的文献

1
Microbial imbalance in inflammatory bowel disease patients at different taxonomic levels.炎症性肠病患者在不同分类水平上的微生物失衡。
Gut Pathog. 2020 Jan 4;12:1. doi: 10.1186/s13099-019-0341-6. eCollection 2020.
2
An Association of Gut Microbiota with Different Phenotypes in Chinese Patients with Rheumatoid Arthritis.中国类风湿关节炎患者肠道微生物群与不同表型的关联
J Clin Med. 2019 Oct 24;8(11):1770. doi: 10.3390/jcm8111770.
3
Anti-TNF-α therapy alters the gut microbiota in proteoglycan-induced ankylosing spondylitis in mice.
独特的肠道微生物群特征可表征秘鲁患者的感染情况并预测三氯苯达唑的治疗效果。
Front Cell Infect Microbiol. 2025 Mar 10;15:1555171. doi: 10.3389/fcimb.2025.1555171. eCollection 2025.
4
Gut microbiome predictors of advanced therapy response in Crohn's disease: protocol for the OPTIMIST prospective, longitudinal, observational pilot study in Canada.克罗恩病中晚期治疗反应的肠道微生物组预测指标:加拿大OPTIMIST前瞻性、纵向、观察性试点研究方案
BMJ Open. 2025 Mar 13;15(3):e094280. doi: 10.1136/bmjopen-2024-094280.
5
The Gut Microbiota Affects Anti-TNF Responsiveness by Activating the NAD Salvage Pathway in Ulcerative Colitis.肠道微生物群通过激活溃疡性结肠炎中的烟酰胺腺嘌呤二核苷酸补救途径影响抗TNF反应性。
Adv Sci (Weinh). 2025 Feb;12(8):e2413128. doi: 10.1002/advs.202413128. Epub 2024 Dec 30.
6
Reduced gut microbiota diversity in ulcerative colitis patients with latent tuberculosis infection during vedolizumab therapy: insights on prophylactic anti-tuberculosis effects.维多珠单抗治疗期间潜伏性结核感染的溃疡性结肠炎患者肠道微生物群多样性降低:对预防性抗结核作用的见解
BMC Microbiol. 2024 Dec 27;24(1):543. doi: 10.1186/s12866-024-03705-7.
7
Mucosal host-microbe interactions associate with clinical phenotypes in inflammatory bowel disease.黏膜宿主-微生物相互作用与炎症性肠病的临床表型相关。
Nat Commun. 2024 Feb 17;15(1):1470. doi: 10.1038/s41467-024-45855-2.
8
Linking gene expression to clinical outcomes in pediatric Crohn's disease using machine learning.利用机器学习将基因表达与儿科克罗恩病的临床结局联系起来。
Sci Rep. 2024 Feb 1;14(1):2667. doi: 10.1038/s41598-024-52678-0.
9
Gut microbiome-associated predictors as biomarkers of response to advanced therapies in inflammatory bowel disease: a systematic review.肠道微生物组相关预测因子作为炎症性肠病对先进治疗反应的生物标志物:系统评价。
Gut Microbes. 2023 Dec;15(2):2287073. doi: 10.1080/19490976.2023.2287073. Epub 2023 Dec 3.
10
Gut microbiota-bile acid crosstalk regulates murine lipid metabolism via the intestinal FXR-FGF19 axis in diet-induced humanized dyslipidemia.肠道微生物群-胆汁酸相互作用通过饮食诱导的人源化血脂异常中的肠 FXR-FGF19 轴调节小鼠的脂质代谢。
Microbiome. 2023 Nov 25;11(1):262. doi: 10.1186/s40168-023-01709-5.
抗 TNF-α 治疗改变了蛋白聚糖诱导的小鼠强直性脊柱炎中的肠道微生物群。
Microbiologyopen. 2019 Dec;8(12):e927. doi: 10.1002/mbo3.927. Epub 2019 Sep 26.
4
Gut Microbiota Has a Widespread and Modifiable Effect on Host Gene Regulation.肠道微生物群对宿主基因调控具有广泛且可调节的影响。
mSystems. 2019 Sep 3;4(5):e00323-18. doi: 10.1128/mSystems.00323-18.
5
Alteration of Gut Microbiota in Inflammatory Bowel Disease (IBD): Cause or Consequence? IBD Treatment Targeting the Gut Microbiome.炎症性肠病(IBD)中肠道微生物群的改变:原因还是后果?针对肠道微生物群的IBD治疗靶点
Pathogens. 2019 Aug 13;8(3):126. doi: 10.3390/pathogens8030126.
6
Reproducible, interactive, scalable and extensible microbiome data science using QIIME 2.使用QIIME 2进行可重复、交互式、可扩展和可延伸的微生物组数据科学研究。
Nat Biotechnol. 2019 Aug;37(8):852-857. doi: 10.1038/s41587-019-0209-9.
7
Epigenetic Regulation at the Interplay Between Gut Microbiota and Host Metabolism.肠道微生物群与宿主代谢相互作用中的表观遗传调控
Front Genet. 2019 Jul 5;10:638. doi: 10.3389/fgene.2019.00638. eCollection 2019.
8
Metabolic Functions of Gut Microbes Associate With Efficacy of Tumor Necrosis Factor Antagonists in Patients With Inflammatory Bowel Diseases.肠道微生物的代谢功能与炎症性肠病患者肿瘤坏死因子拮抗剂的疗效相关。
Gastroenterology. 2019 Nov;157(5):1279-1292.e11. doi: 10.1053/j.gastro.2019.07.025. Epub 2019 Jul 18.
9
Mucosal gene expression changes induced by anti-TNF treatment in inflammatory bowel disease patients.抗 TNF 治疗诱导炎症性肠病患者黏膜基因表达变化。
Drug Dev Res. 2019 Sep;80(6):831-836. doi: 10.1002/ddr.21566. Epub 2019 Jul 19.
10
Constructing personalized longitudinal holo'omes of colon cancer-prone humans and their modeling in flies and mice.构建结肠癌易感人群的个性化纵向全基因组图谱及其在果蝇和小鼠中的建模。
Oncotarget. 2015 Dec 4;10(41):4224-4246. doi: 10.18632/oncotarget.6463. eCollection 2019 Jun 25.