Suppr超能文献

HSP90 抑制剂 Onalespib 与放射疗法联合具有协同的抗癌作用:一种体外和体内研究方法。

The HSP90 inhibitor Onalespib exerts synergistic anti-cancer effects when combined with radiotherapy: an in vitro and in vivo approach.

机构信息

Department of Immunology, Genetics and Pathology, Uppsala University, Uppsala, Sweden.

Department of Surgical Sciences, Uppsala University, Uppsala, Sweden.

出版信息

Sci Rep. 2020 Apr 3;10(1):5923. doi: 10.1038/s41598-020-62293-4.

Abstract

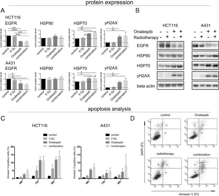
Oncogenic client-proteins of the chaperone Heat shock protein 90 (HSP90) insure unlimited tumor growth and are involved in resistance to chemo- and radiotherapy. The HSP90 inhibitor Onalespib initiates the degradation of oncoproteins, and might also act as a radiosensitizer. The aim of this study was therefore to evaluate the efficacy of Onalespib in combination with external beam radiotherapy in an in vitro and in vivo approach. Onalespib downregulated client proteins, lead to increased apoptosis and caused DNA-double-strands. Monotherapy and combination with radiotherapy reduced colony formation, proliferation and migration assessed in radiosensitive HCT116 and radioresistant A431 cells. In vivo, a minimal treatment regimen for 3 consecutive days of Onalespib (3 × 10 mg/kg) doubled survival, whereas Onalespib with radiotherapy (3 × 2 Gy) caused a substantial delay in tumor growth and prolonged the survival by a factor of 3 compared to the HCT116 xenografted control group. Our results demonstrate that Onalespib exerts synergistic anti-cancer effects when combined with radiotherapy, most prominent in the radiosensitive cell models. We speculate that the depletion and downregulation of client proteins involved in signalling, migration and DNA repair mechanisms is the cause. Thus, individually, or in combination with radiotherapy Onalespib inhibits tumor growth and has the potential to improve radiotherapy outcomes, prolonging the overall survival of cancer patients.

摘要

致癌客户蛋白伴侣热休克蛋白 90(HSP90)保证肿瘤的无限生长,并参与化疗和放疗的耐药性。HSP90 抑制剂 Onalespib 启动致癌蛋白的降解,也可能作为放射增敏剂。因此,本研究的目的是评估 Onalespib 联合外照射放疗在体外和体内的疗效。Onalespib 下调客户蛋白,导致细胞凋亡增加和 DNA 双链断裂。在对放射敏感的 HCT116 和放射抵抗的 A431 细胞中,单药治疗和联合放疗均可减少集落形成、增殖和迁移。在体内,连续 3 天接受 3 次 10mg/kg Onalespib 的最小治疗方案使存活率提高了一倍,而 Onalespib 联合放疗(3×2Gy)使肿瘤生长明显延迟,并使存活率比 HCT116 异种移植对照组延长了 3 倍。我们的结果表明,Onalespib 与放疗联合具有协同的抗癌作用,在敏感的细胞模型中最为显著。我们推测,涉及信号转导、迁移和 DNA 修复机制的客户蛋白的耗竭和下调是其原因。因此,无论是单独使用还是与放疗联合使用,Onalespib 都能抑制肿瘤生长,并有可能改善放疗效果,延长癌症患者的总生存期。

https://cdn.ncbi.nlm.nih.gov/pmc/blobs/341e/7125222/87cb4ee9d842/41598_2020_62293_Fig1_HTML.jpg

文献AI研究员

20分钟写一篇综述,助力文献阅读效率提升50倍。

立即体验

用中文搜PubMed

大模型驱动的PubMed中文搜索引擎

马上搜索

文档翻译

学术文献翻译模型,支持多种主流文档格式。

立即体验