Suppr超能文献

OTU 去泛素化酶 5 通过调节 p53 和 PDCD5 抑制非小细胞肺癌的进展。

OTU deubiquitinase 5 inhibits the progression of non-small cell lung cancer via regulating p53 and PDCD5.

机构信息

Department of Oncology, Tongji Hospital, Tongji Medical College, Huazhong University of Science and Technology, Wuhan, China.

Department of Oncology, Xinfeng County People's Hospital, Xinfeng, China.

出版信息

Chem Biol Drug Des. 2020 Aug;96(2):790-800. doi: 10.1111/cbdd.13688. Epub 2020 Apr 19.

Abstract

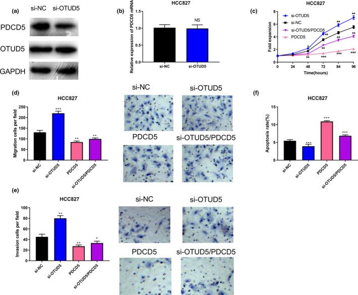
Non-small cell lung cancer (NSCLC) has the highest morbidity and mortality worldwide. OTU deubiquitinase 5 (OTUD5), a deubiquitinating enzyme, can enhance the stability of p53 and programmed cell death 5 (PDCD5), a protein related to the apoptosis, by deubiquitination. This study aimed to explore the biological function and underlying mechanism of OTUD5 in NSCLC. Western blot and qRT-PCR were used to detect the expression of OTUD5 protein and mRNA in NSCLC tissues and cells, respectively. RNAi was adopted to construct an OTUD5 low-expression model while the plasmids overexpressing p53 and PDCD5 were used to establish the overexpression models, respectively. CCK-8 assay, transwell assay, and apoptosis assay were carried out to analyze the changes in the proliferation, migration, and chemoresistance of A549 and HCC827 cells. The mechanism of OTUD5 in NSCLC was studied by Western blot. Down-regulated OTUD5 in NSCLC tissues was significantly correlated to a poor prognosis. The knockdown of OTUD5 inactivated p53 and PDCD5, promoting the proliferation and metastasis of NSCLC cells while inhibiting their apoptosis. OTUD5 knockdown also enhanced the resistance of NSCLC cells to doxorubicin and cisplatin. OTUD5 acted as a tumor suppressor in NSCLC by regulating the p53 and PDCD5 pathways.

摘要

非小细胞肺癌(NSCLC)是全球发病率和死亡率最高的癌症。去泛素化酶 5(OTUD5)是一种去泛素化酶,可以通过去泛素化作用增强与细胞凋亡相关的 p53 和程序性细胞死亡因子 5(PDCD5)的稳定性。本研究旨在探讨 OTUD5 在 NSCLC 中的生物学功能和潜在机制。Western blot 和 qRT-PCR 分别用于检测 NSCLC 组织和细胞中 OTUD5 蛋白和 mRNA 的表达。采用 RNAi 构建 OTUD5 低表达模型,同时构建过表达 p53 和 PDCD5 的质粒过表达模型。CCK-8 检测、Transwell 检测和凋亡检测分别用于分析 A549 和 HCC827 细胞增殖、迁移和化疗耐药性的变化。Western blot 用于研究 OTUD5 在 NSCLC 中的作用机制。下调 NSCLC 组织中的 OTUD5 与预后不良显著相关。敲低 OTUD5 可使 p53 和 PDCD5 失活,促进 NSCLC 细胞的增殖和转移,同时抑制其凋亡。OTUD5 敲低还增强了 NSCLC 细胞对阿霉素和顺铂的耐药性。OTUD5 通过调节 p53 和 PDCD5 通路在 NSCLC 中发挥肿瘤抑制作用。

https://cdn.ncbi.nlm.nih.gov/pmc/blobs/c175/7496622/8c4041c20b7a/CBDD-96-790-g001.jpg

文献AI研究员

20分钟写一篇综述,助力文献阅读效率提升50倍。

立即体验

用中文搜PubMed

大模型驱动的PubMed中文搜索引擎

马上搜索

文档翻译

学术文献翻译模型,支持多种主流文档格式。

立即体验