Department of Respiratory and Critical Care Medicine, Wuhan Clinical Medical Research Center for Chronic Airway Medicine, NHC Key Laboratory of Pulmonary Diseases, Key cite of National Clinical Research Center for Respiratory Diseases, Tongji Hospital, Tongji Medical College, Huazhong University of Sciences & Technology, 1095 Jiefang Ave, Wuhan, 430030, China.
Department of Respiratory, Zhuzhou Central Hospital, Zhuzhou, China.
J Exp Clin Cancer Res. 2020 Apr 5;39(1):57. doi: 10.1186/s13046-020-01556-4.
Circular RNAs (circRNAs) are a novel class of noncoding RNAs that regulate gene expression at the transcriptional or posttranscriptional level. According to recent studies, circRNAs are involved in the pathogenesis of cancer, but the roles of circRNAs in lung adenocarcinoma are largely unknown.
In this study, we identified a novel upregulated circRNA, hsa_circ_0000326, in human lung adenocarcinoma tissues using microarray analysis and qRT-PCR. We then explored the biological role of hsa_circ_0000326 using gain- and loss-of-function assays in adenocarcinoma cells. Bioinformatics databases were used to screen for potential target miRNAs and the luciferase reporter assays and RNA-FISH further validated the interaction. Downstream protein was detected by western blot. Finally, we established xenografts in nude mice to assess the function of hsa_circ_0000326 in vivo.
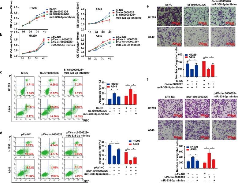
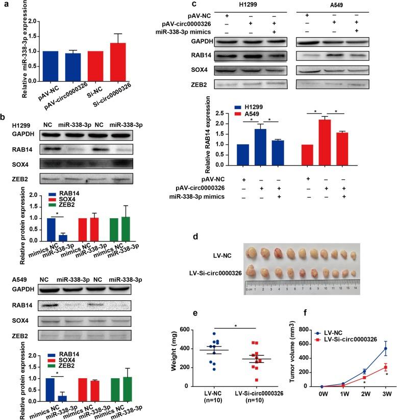
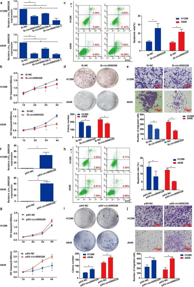
We found that high expression of hsa_circ_0000326 was correlated with tumor size, regional lymph node status and differentiation in human lung adenocarcinoma. Additionally, we conducted gain- and loss-of-function assays and found that hsa_circ_0000326 acted as a positive regulator of cell proliferation and migration and a negative regulator of apoptosis. Mechanistic studies showed that hsa_circ_0000326 acted as a miR-338-3p sponge and altered the function of miR-338-3p, which in turn upregulated the expression of the downstream target RAB14 and affected the proliferation, migration and apoptosis of lung adenocarcinoma cells.
Collectively, our study results reveal crucial roles for hsa_circ_0000326 in the proliferation, migration and apoptosis of lung adenocarcinoma cells and suggest that hsa_circ_0000326 may represent a potential therapeutic target in patients with lung adenocarcinoma.
环状 RNA(circRNAs)是一类新型的非编码 RNA,可在转录或转录后水平调节基因表达。根据最近的研究,circRNAs 参与了癌症的发病机制,但 circRNAs 在肺腺癌中的作用在很大程度上尚不清楚。
在这项研究中,我们使用微阵列分析和 qRT-PCR 鉴定了人肺腺癌组织中一种新型上调的 circRNA,hsa_circ_0000326。然后,我们使用腺癌细胞中的增益和缺失功能测定来探索 hsa_circ_0000326 的生物学作用。生物信息学数据库用于筛选潜在的靶 miRNA,荧光素酶报告基因测定和 RNA-FISH 进一步验证了相互作用。通过 Western blot 检测下游蛋白。最后,我们在裸鼠中建立异种移植瘤以评估 hsa_circ_0000326 在体内的功能。
我们发现 hsa_circ_0000326 的高表达与人肺腺癌的肿瘤大小、区域淋巴结状态和分化相关。此外,我们进行了增益和缺失功能测定,发现 hsa_circ_0000326 作为细胞增殖和迁移的正调节剂以及细胞凋亡的负调节剂起作用。机制研究表明,hsa_circ_0000326 作为 miR-338-3p 的海绵,并改变了 miR-338-3p 的功能,进而上调了下游靶标 RAB14 的表达并影响了肺腺癌细胞的增殖、迁移和凋亡。
总的来说,我们的研究结果揭示了 hsa_circ_0000326 在肺腺癌细胞增殖、迁移和凋亡中的重要作用,并表明 hsa_circ_0000326 可能代表肺腺癌患者的潜在治疗靶标。