Suppr超能文献

CAST 缺失的突触前活性区蛋白缺陷孕鼠存在母性行为受损。

Impaired experience-dependent maternal care in presynaptic active zone protein CAST-deficient dams.

机构信息

Department of Biochemistry, Faculty of Medicine, University of Yamanashi, Yamanashi, Japan.

出版信息

Sci Rep. 2020 Mar 23;10(1):5238. doi: 10.1038/s41598-020-62072-1.

Abstract

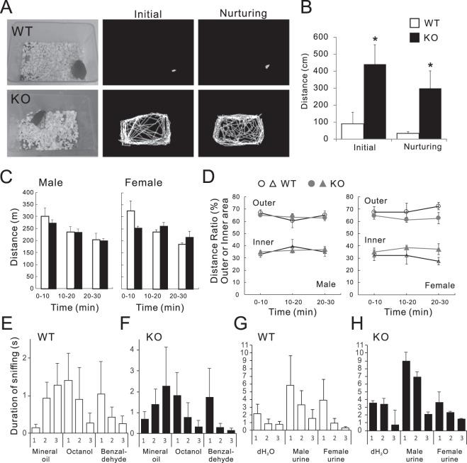
Although sociological studies affirm the importance of parental care in the survival of offspring, maltreatment-including child neglect-remains prevalent in many countries. While child neglect is well known to affect child development, the causes of maternal neglect are poorly understood. Here, we found that female mice with a deletion mutation of CAST (a presynaptic release-machinery protein) showed significantly reduced weaning rate when primiparous and a recovered rate when multiparous. Indeed, when nurturing, primiparous and nulliparous CAST knock out (KO) mice exhibited less crouching time than control mice and moved greater distances. Contrary to expectations, plasma oxytocin (OXT) was not significantly reduced in CAST KO mice even though terminals of magnocellular neurons in the posterior pituitary expressed CAST. We further found that compared with control mice, CAST KO mice drank significantly less water when nurturing and had a greater preference for sucrose during pregnancy. We suggest that deficiency in presynaptic release-machinery protein impairs the facilitation of some maternal behaviours, which can be compensated for by experience and learning.

摘要

尽管社会学研究肯定了父母照顾在后代生存中的重要性,但在许多国家,虐待——包括儿童忽视——仍然很普遍。虽然众所周知儿童忽视会影响儿童的发展,但母亲忽视的原因却知之甚少。在这里,我们发现,具有 CAST(一种突触前释放机制蛋白)缺失突变的雌性小鼠在初产时断奶率显著降低,而在多产时恢复率较高。事实上,在哺育时,初产和未产的 CAST 敲除(KO)小鼠蜷缩的时间比对照组小鼠少,移动的距离也更大。与预期相反,即使在后叶垂体的大细胞神经元末梢表达 CAST,CAST KO 小鼠的血浆催产素(OXT)也没有明显减少。我们进一步发现,与对照组小鼠相比,CAST KO 小鼠在哺育时饮水明显减少,在怀孕期间对蔗糖的偏好更大。我们认为,突触前释放机制蛋白的缺乏会损害某些母性行为的促进作用,而这些行为可以通过经验和学习得到补偿。

https://cdn.ncbi.nlm.nih.gov/pmc/blobs/113c/7090055/6ab5bf43a386/41598_2020_62072_Fig1_HTML.jpg

文献AI研究员

20分钟写一篇综述,助力文献阅读效率提升50倍。

立即体验

用中文搜PubMed

大模型驱动的PubMed中文搜索引擎

马上搜索

文档翻译

学术文献翻译模型,支持多种主流文档格式。

立即体验