Suppr超能文献

CpG 岛岸区超甲基化在表观遗传性乳腺癌发生中的富集。

Enrichment of CpG island shore region hypermethylation in epigenetic breast field cancerization.

机构信息

Department of Epidemiology, Dartmouth Geisel School of Medicine , Hanover, NH, USA.

Department of Veterinary & Animal Sciences, University of Massachusetts , Amherst, MA, USA.

出版信息

Epigenetics. 2020 Oct;15(10):1093-1106. doi: 10.1080/15592294.2020.1747748. Epub 2020 Apr 7.

Abstract

UNLABELLED

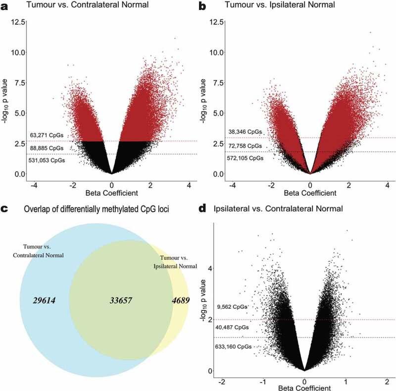
While changes in DNA methylation are known to occur early in breast carcinogenesis and the landscape of breast tumour DNA methylation is profoundly altered compared with normal tissue, there have been limited efforts to identify DNA methylation field cancerization effects in histologically normal breast tissue adjacent to tumour. Matched tumour, histologically normal tissue of the ipsilateral breast (ipsilateral-normal), and histologically normal tissue of the contralateral breast (contralateral-normal) were obtained from nine women undergoing bilateral mastectomy. Laser capture microdissection was used to select epithelial cells from normal tissue, and neoplastic cells from tumour for genome-scale measures of DNA methylation with the Illumina HumanMethylationEPIC array. We identified substantially more CpG loci that were differentially methylated between contralateral-normal and tumour (63,271 CpG loci < 0.01), than between ipsilateral-normal and tumour (38,346 CpG loci < 0.01). We identified differential methylation in ipsilateral-normal relative to contralateral-normal tissue (9,562 CpG loci < 0.01). In this comparison, hypomethylated loci were significantly enriched for breast cancer-relevant transcription factor binding sites including those for ESR1, FoxA1, and GATA3 and hypermethylated loci were significantly enriched for CpG island shore regions. In addition, progression of shore hypermethylation was observed in tumours compared to matched ipsilateral normal tissue, and these alterations tracked to several well-established tumour suppressor genes. Our results indicate an epigenetic field effect in surrounding histologically normal tissue. This work offers an opportunity to focus investigations of early DNA methylation alterations in breast carcinogenesis and potentially develop epigenetic biomarkers of disease risk.

ABBREVIATIONS

DCIS: ductal carcinoma ; GO: gene ontology; OR: odds ratio; CI: confidence interval; TFBS: transcription factor binding site; LOLA: Locus Overlap Analysis.

摘要

未加标签

已知 DNA 甲基化的变化发生在乳腺癌发生的早期,与正常组织相比,乳腺癌肿瘤的 DNA 甲基化图谱发生了深刻的改变,但在肿瘤旁组织中识别 DNA 甲基化的“癌化效应”的努力有限。从 9 名接受双侧乳房切除术的女性中获得了匹配的肿瘤、同侧乳房的组织学正常组织(同侧正常)和对侧乳房的组织学正常组织(对侧正常)。使用激光捕获显微切割从正常组织中选择上皮细胞,从肿瘤中选择肿瘤细胞,用于 Illumina HumanMethylationEPIC 阵列的全基因组 DNA 甲基化测量。我们确定了更多的 CpG 位点在肿瘤的对侧正常组织与肿瘤之间存在差异甲基化(63271 个 CpG 位点<0.01),而在同侧正常组织与肿瘤之间存在差异甲基化(38346 个 CpG 位点<0.01)。我们确定了同侧正常组织与对侧正常组织之间的差异甲基化(9562 个 CpG 位点<0.01)。在这种比较中,低甲基化的位点显著富集了与乳腺癌相关的转录因子结合位点,包括 ESR1、FoxA1 和 GATA3,而高甲基化的位点显著富集了 CpG 岛的海岸区域。此外,与匹配的同侧正常组织相比,在肿瘤中观察到海岸高甲基化的进展,这些改变追踪到了几个已确立的肿瘤抑制基因。我们的结果表明在周围组织学正常组织中存在表观遗传的“场效应”。这项工作为研究乳腺癌发生过程中的早期 DNA 甲基化改变提供了机会,并有可能开发疾病风险的表观遗传生物标志物。

缩写词

DCIS:导管癌;GO:基因本体论;OR:比值比;CI:置信区间;TFBS:转录因子结合位点;LOLA:基因座重叠分析。

https://cdn.ncbi.nlm.nih.gov/pmc/blobs/ddd0/7518670/b1409f6c1908/KEPI_A_1747748_F0001_C.jpg

文献AI研究员

20分钟写一篇综述,助力文献阅读效率提升50倍。

立即体验

用中文搜PubMed

大模型驱动的PubMed中文搜索引擎

马上搜索

文档翻译

学术文献翻译模型,支持多种主流文档格式。

立即体验