Guan Xiaoqing, Guan Zhiyuan, Song Chunli
1Center for Cancer Bioinformatics, Key Laboratory of Carcinogenesis and Translational Research (Ministry of Education), Peking University Cancer Hospital & Institute, Beijing, China.
2Department of Orthopaedics, Peking University Third Hospital, Beijing, China.
Cancer Cell Int. 2020 Mar 30;20:104. doi: 10.1186/s12935-020-01179-x. eCollection 2020.
OS is the most common malignant tumor of bone which was featured with osteoid or immature bone produced by the malignant cells, and biomarkers are urgently needed to identify patients with this aggressive disease.
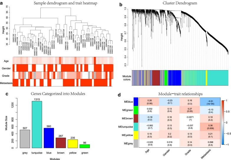
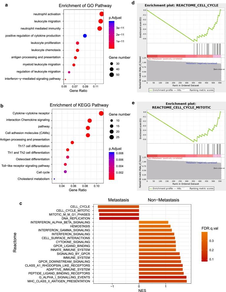
We downloaded gene expression profiles from GEO and TARGET datasets for OS, respectively, and performed WGCNA to identify the key module. Whereafter, functional annotation and GSEA demonstrated the relationships between target genes and OS.
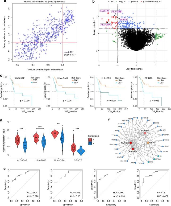
In this study, we discovered four key genes-, -, - and as new prognostic markers and confirmed their relationship with OS metastasis in the validation set.
In conclusion, , -, - and were identified by bioinformatics analysis as possible prognostic markers for OS metastasis.
骨肉瘤是最常见的骨恶性肿瘤,其特征是恶性细胞产生类骨质或不成熟骨,迫切需要生物标志物来识别患有这种侵袭性疾病的患者。
我们分别从GEO和TARGET数据集下载骨肉瘤的基因表达谱,并进行加权基因共表达网络分析(WGCNA)以识别关键模块。此后,功能注释和基因集富集分析(GSEA)证明了靶基因与骨肉瘤之间的关系。
在本研究中,我们发现四个关键基因——、——、——和——作为新的预后标志物,并在验证集中证实了它们与骨肉瘤转移的关系。
总之,通过生物信息学分析确定、——、——和——为骨肉瘤转移可能的预后标志物。