Suppr超能文献

骨骼肌是整合酶缺陷型慢病毒载体诱导长期免疫中的抗原储存库。

Skeletal Muscle Is an Antigen Reservoir in Integrase-Defective Lentiviral Vector-Induced Long-Term Immunity.

作者信息

Lin Yi-Yu, Belle Ian, Blasi Maria, Huang Min-Nung, Buckley Anne F, Rountree Wes, Klotman Mary E, Cara Andrea, Negri Donatella

机构信息

Department of Medicine, Duke University Medical Center, Durham, NC 27710, USA.

Duke Human Vaccine Institute, Duke University Medical Center, Durham, NC 27710, USA.

出版信息

Mol Ther Methods Clin Dev. 2020 Mar 13;17:532-544. doi: 10.1016/j.omtm.2020.03.008. eCollection 2020 Jun 12.

Abstract

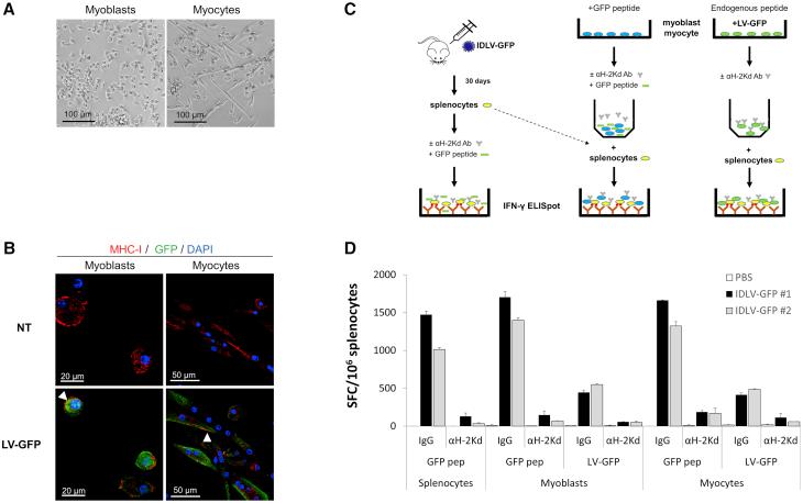
We previously developed integrase-defective lentiviral vectors (IDLVs) as an antigen delivery system for inducing strong and prolonged immunity in animal models. Here, we examined the association between persistence of antigen expression and durability of immune response. Following a single intramuscular (i.m.) or subcutaneous (s.c.) injection of IDLV delivering GFP in mice, we evaluated antigen expression and inflammation at the site of injection and persistence of antigen-specific T cells at early and late time points. Durable antigen expression was detected up to 90 days only after i.m. immunization. Mononuclear inflammation was evident soon after IDLV injection in both i.m. and s.c. immunized mice, but remained detectable up to 30 days postinjection only in i.m. immunized mice. Similarly, GFP-specific T cells were more persistent in the i.m. immunized mice. Interestingly, GFP muscle fibers were co-expressing major histocompatibility complex (MHC) class I, suggesting that muscle cells are competent for presenting antigens to T cells . In experiments, we demonstrated that although both primary myoblasts and myocytes present the antigen to GFP-specific T cells through MHC class I, myoblasts are more resistant to Fas-dependent cytotoxic T lymphocyte (CTL) killing activity. Overall, these data indicate that muscle cells may serve as an antigen reservoir that contributes to the long-term immunity induced by IDLV vaccination.

摘要

我们之前开发了整合酶缺陷型慢病毒载体(IDLVs)作为一种抗原递送系统,用于在动物模型中诱导强烈且持久的免疫反应。在此,我们研究了抗原表达的持续性与免疫反应的持久性之间的关联。在小鼠中单次肌肉内(i.m.)或皮下(s.c.)注射递送绿色荧光蛋白(GFP)的IDLV后,我们在早期和晚期时间点评估了注射部位的抗原表达、炎症以及抗原特异性T细胞的持久性。仅在肌肉内免疫后长达90天可检测到持久的抗原表达。在肌肉内和皮下免疫的小鼠中,IDLV注射后不久单核细胞炎症就很明显,但仅在肌肉内免疫的小鼠中在注射后30天仍可检测到。同样,GFP特异性T细胞在肌肉内免疫的小鼠中更持久。有趣的是,GFP肌肉纤维共表达主要组织相容性复合体(MHC)I类,表明肌肉细胞有能力将抗原呈递给T细胞。在实验中,我们证明虽然原代成肌细胞和肌细胞都通过MHC I类将抗原呈递给GFP特异性T细胞,但成肌细胞对Fas依赖性细胞毒性T淋巴细胞(CTL)杀伤活性更具抗性。总体而言,这些数据表明肌肉细胞可能作为一种抗原库,有助于IDLV疫苗接种诱导的长期免疫。

https://cdn.ncbi.nlm.nih.gov/pmc/blobs/9368/7114633/0d9bde9afffd/fx1.jpg

文献检索

告别复杂PubMed语法,用中文像聊天一样搜索,搜遍4000万医学文献。AI智能推荐,让科研检索更轻松。

立即免费搜索

文件翻译

保留排版,准确专业,支持PDF/Word/PPT等文件格式,支持 12+语言互译。

免费翻译文档

深度研究

AI帮你快速写综述,25分钟生成高质量综述,智能提取关键信息,辅助科研写作。

立即免费体验