Tsinghua-Peking Joint Center for Life Sciences, Tsinghua University, 100084, Beijing, China.
School of Life Sciences, Tsinghua University, 100084, Beijing, China.
Nat Commun. 2020 Apr 9;11(1):1755. doi: 10.1038/s41467-020-15573-6.
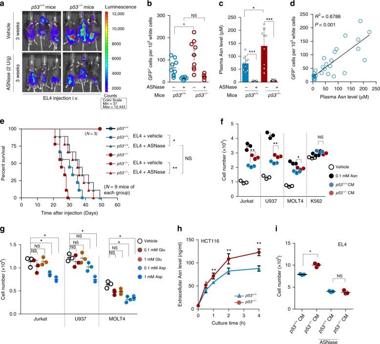
Asparagine synthetase (ASNS) catalyses the ATP-dependent conversion of aspartate to asparagine. However, both the regulation and biological functions of asparagine in tumour cells remain largely unknown. Here, we report that p53 suppresses asparagine synthesis through the transcriptional downregulation of ASNS expression and disrupts asparagine-aspartate homeostasis, leading to lymphoma and colon tumour growth inhibition in vivo and in vitro. Moreover, the removal of asparagine from culture medium or the inhibition of ASNS impairs cell proliferation and induces p53/p21-dependent senescence and cell cycle arrest. Mechanistically, asparagine and aspartate regulate AMPK-mediated p53 activation by physically binding to LKB1 and oppositely modulating LKB1 activity. Thus, we found that p53 regulates asparagine metabolism and dictates cell survival by generating an auto-amplification loop via asparagine-aspartate-mediated LKB1-AMPK signalling. Our findings highlight a role for LKB1 in sensing asparagine and aspartate and connect asparagine metabolism to the cellular signalling transduction network that modulates cell survival.
天冬酰胺合成酶(ASNS)催化天冬氨酸与天冬酰胺的 ATP 依赖性转化。然而,天冬酰胺在肿瘤细胞中的调节和生物学功能在很大程度上仍然未知。在这里,我们报告 p53 通过转录下调 ASNS 表达来抑制天冬酰胺的合成,并破坏天冬酰胺-天冬氨酸的平衡,从而导致淋巴瘤和结肠肿瘤在体内和体外的生长抑制。此外,从培养基中去除天冬酰胺或抑制 ASNS 会损害细胞增殖,并诱导 p53/p21 依赖性衰老和细胞周期停滞。从机制上讲,天冬酰胺和天冬氨酸通过与 LKB1 物理结合并反向调节 LKB1 活性来调节 AMPK 介导的 p53 激活。因此,我们发现 p53 通过天冬酰胺-天冬氨酸介导的 LKB1-AMPK 信号通路产生自动放大环,调节天冬酰胺代谢并决定细胞存活。我们的研究结果突出了 LKB1 在感知天冬酰胺和天冬氨酸中的作用,并将天冬酰胺代谢与调节细胞存活的细胞信号转导网络联系起来。