Suppr超能文献

Friend白血病整合因子1对HSPB1的转录调控调节胶质母细胞瘤对放疗和替莫唑胺的耐药性。

Transcriptional regulation of HSPB1 by Friend leukemia integration-1 factor modulates radiation and temozolomide resistance in glioblastoma.

作者信息

Rajesh Yetirajam, Biswas Angana, Banik Payel, Pal Ipsita, Das Subhayan, Borkar Sachin A, Sardana Hardik, Saha Abhijit, Das Swadesh K, Emdad Luni, Fisher Paul B, Mandal Mahitosh

机构信息

School of Medical Science and Technology, Indian Institute of Technology Kharagpur, Kharagpur, India.

Department of Neurosurgery & Gamma Knife, All India Institute of Medical Sciences, New Delhi, India.

出版信息

Oncotarget. 2020 Mar 31;11(13):1097-1108. doi: 10.18632/oncotarget.27425.

Abstract

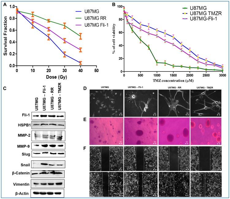
Glioblastoma (GBM) is the most common primary brain tumor and is invariably fatal. Heat shock proteins (HSPs) provide protein signatures/biomarkers for GBM that afford potential as targets for developing anti-GBM drugs. In GBM, elevated expression of hypoxia inducible factors under the influence of Ets family proteins significantly promotes the expression of HSPs. RNAseq analysis identified HSPB1 as a prominent upregulated HSP in GBM and in radiation resistant/temozolomide resistant (radio/TMZR) GBM. Here, we established friend leukemia integration 1 (Fli-1), a member of Ets family to be playing a transcriptional regulatory role on the HSPB1 gene. Fli-1 binds to nucleotide residues GGAA at binding sites 3, 6 and 7 in the 5-kb upstream region of HSPB1. Fli-1 has been linked to oncogenic transformation with upregulation in radio/TMZR GBM. Overexpression of Fli-1 in GBM promotes resistance, whereas Fli-1 knockdown in radio/TMZR GBM cells suppresses resistance. We identify the underlying molecular mechanisms of Fli-1-mediated regulation of HSPB1 that drive extracellular matrix remodeling and epithelial to mesenchymal transition in radio/TMZR GBM cells. This study uncovers Fli-1 as a potential therapeutic target for combating radiation and temozolomide resistance in GBM.

摘要

胶质母细胞瘤(GBM)是最常见的原发性脑肿瘤,且无一例外都是致命的。热休克蛋白(HSPs)为GBM提供了蛋白质特征/生物标志物,具有作为开发抗GBM药物靶点的潜力。在GBM中,缺氧诱导因子在Ets家族蛋白的影响下表达升高,显著促进了HSPs的表达。RNA测序分析确定HSPB1是GBM以及辐射抗性/替莫唑胺抗性(放疗/替莫唑胺抗性,radio/TMZR)GBM中一种显著上调的HSP。在此,我们证实Ets家族成员Friend白血病整合1(Fli-1)在HSPB1基因上发挥转录调节作用。Fli-1与HSPB1 5 kb上游区域中结合位点3、6和7处的核苷酸残基GGAA结合。Fli-1与致癌转化有关,在放疗/替莫唑胺抗性GBM中表达上调。Fli-1在GBM中的过表达促进抗性,而在放疗/替莫唑胺抗性GBM细胞中敲低Fli-1则抑制抗性。我们确定了Fli-1介导的HSPB1调节的潜在分子机制,该机制驱动放疗/替莫唑胺抗性GBM细胞中的细胞外基质重塑和上皮-间质转化。这项研究揭示Fli-1是对抗GBM辐射和替莫唑胺抗性的潜在治疗靶点。

https://cdn.ncbi.nlm.nih.gov/pmc/blobs/00eb/7138161/5dd98fa14659/oncotarget-11-1097-g001.jpg

文献AI研究员

20分钟写一篇综述,助力文献阅读效率提升50倍。

立即体验

用中文搜PubMed

大模型驱动的PubMed中文搜索引擎

马上搜索

文档翻译

学术文献翻译模型,支持多种主流文档格式。

立即体验