Suppr超能文献

基于网络药理学的雷公藤红素防治局灶节段性肾小球硬化大鼠的抗细胞凋亡机制。

Anti-apoptosis mechanism of triptolide based on network pharmacology in focal segmental glomerulosclerosis rats.

机构信息

Department of Nephrology, Guangxing Affiliated Hospital of Zhejiang Chinese Medical University, Hangzhou Hospital of Traditional Chinese Medicine, No. 453, Tiyuchang Road, Hangzhou City, Zhejiang Province 310007, P. R. China.

Department of Nephrology, Hangzhou Dingqiao Hospital, Dingqiao Branch of Hangzhou Hospital of Traditional Chinese medicine, No. 453, Tiyuchang Road, Hangzhou City, Zhejiang Province 310007, P. R. China.

出版信息

Biosci Rep. 2020 Apr 30;40(4). doi: 10.1042/BSR20192920.

Abstract

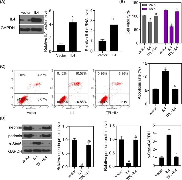
Triptolide (TPL), the active component of Tripterygium wilfordii, exhibits anti-cancer and antioxidant functions. We aimed to explore the anti-apoptosis mechanism of TPL based on network pharmacology and in vivo and in vitro research validation using a rat model of focal segmental glomerulosclerosis (FSGS). The chemical structures and pharmacological activities of the compounds reported in T. wilfordii were determined and used to perform the network pharmacology analysis. The Traditional Chinese Medicine Systems Pharmacology Database (TCMSP) was then used to identify the network targets for 16 compounds from Tripterygium wilfordii. Our results showed that 47 overlapping genes obtained from the GeneCards and OMIM databases were involved in the occurrence and development of FSGS and used to construct the protein-protein interaction (PPI) network using the STRING database. Hub genes were identified via the MCODE plug-in of the Cytoscape software. IL4 was the target gene of TPL in FSGS and was mainly enriched in the cell apoptosis term and p53 signaling pathway, according to Gene Ontology (GO) and Kyoto Encyclopedia of Genes and Genomes (KEGG) pathway enrichment analyses. TPL inhibited FSGS-induced cell apoptosis in rats and regulated IL4, nephrin, podocin, and p53 protein levels via using CCK8, TUNEL, and Western blot assays. The effects of IL4 overexpression, including inhibition of cell viability and promotion of apoptosis, were reversed by TPL. TPL treatment increased the expression of nephrin and podocin and decreased p53 expression in rat podocytes. In conclusion, TPL inhibited podocyte apoptosis by targeting IL4 to alleviate kidney injury in FSGS rats.

摘要

雷公藤红素(TPL)是雷公藤的活性成分,具有抗癌和抗氧化功能。我们旨在通过网络药理学和体内、体外研究验证,利用局灶节段性肾小球硬化(FSGS)大鼠模型探索 TPL 的抗细胞凋亡机制。测定了雷公藤中报道的化合物的化学结构和药理活性,并用于进行网络药理学分析。然后使用中药系统药理学数据库(TCMSP)识别来自雷公藤的 16 种化合物的网络靶标。我们的研究结果表明,从 GeneCards 和 OMIM 数据库获得的 47 个重叠基因参与 FSGS 的发生和发展,并使用 STRING 数据库构建蛋白质-蛋白质相互作用(PPI)网络。使用 Cytoscape 软件的 MCODE 插件鉴定了枢纽基因。根据基因本体论(GO)和京都基因与基因组百科全书(KEGG)通路富集分析,IL4 是 TPL 在 FSGS 中的靶基因,主要富集于细胞凋亡和 p53 信号通路。TPL 通过 CCK8、TUNEL 和 Western blot 测定抑制 FSGS 诱导的大鼠细胞凋亡,并调节 IL4、nephrin、podocin 和 p53 蛋白水平。IL4 过表达的作用,包括抑制细胞活力和促进细胞凋亡,被 TPL 逆转。TPL 处理增加了大鼠足细胞中 nephrin 和 podocin 的表达,降低了 p53 的表达。总之,TPL 通过靶向 IL4 抑制足细胞凋亡,从而减轻 FSGS 大鼠的肾脏损伤。

https://cdn.ncbi.nlm.nih.gov/pmc/blobs/385c/7189607/31b096496c08/bsr-40-bsr20192920-g1.jpg

文献检索

告别复杂PubMed语法,用中文像聊天一样搜索,搜遍4000万医学文献。AI智能推荐,让科研检索更轻松。

立即免费搜索

文件翻译

保留排版,准确专业,支持PDF/Word/PPT等文件格式,支持 12+语言互译。

免费翻译文档

深度研究

AI帮你快速写综述,25分钟生成高质量综述,智能提取关键信息,辅助科研写作。

立即免费体验