Suppr超能文献

海马神经发生需要细胞自主的甲状腺激素信号传导。

Hippocampal Neurogenesis Requires Cell-Autonomous Thyroid Hormone Signaling.

机构信息

MRC Centre for Regenerative Medicine, University of Edinburgh, 5 Little France Drive, Edinburgh EH16 4UU, UK.

University of Duisburg-Essen, University Hospital Essen, Department of Endocrinology, Essen, Germany.

出版信息

Stem Cell Reports. 2020 May 12;14(5):845-860. doi: 10.1016/j.stemcr.2020.03.014. Epub 2020 Apr 16.

Abstract

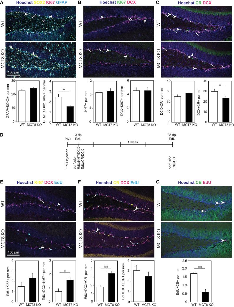
Adult hippocampal neurogenesis is strongly dependent on thyroid hormone (TH). Whether TH signaling regulates this process in a cell-autonomous or non-autonomous manner remains unknown. To answer this question, we used global and conditional knockouts of the TH transporter monocarboxylate transporter 8 (MCT8), having first used FACS and immunohistochemistry to demonstrate that MCT8 is the only TH transporter expressed on neuroblasts and adult slice cultures to confirm a necessary role for MCT8 in neurogenesis. Both mice with a global deletion or an adult neural stem cell-specific deletion of MCT8 showed decreased expression of the cell-cycle inhibitor P27KIP1, reduced differentiation of neuroblasts, and impaired generation of new granule cell neurons, with global knockout mice also showing enhanced neuroblast proliferation. Together, our results reveal a cell-autonomous role for TH signaling in adult hippocampal neurogenesis alongside non-cell-autonomous effects on cell proliferation earlier in the lineage.

摘要

成人海马神经发生强烈依赖于甲状腺激素 (TH)。TH 信号是否以细胞自主或非自主的方式调节这一过程尚不清楚。为了回答这个问题,我们使用了单羧酸转运蛋白 8 (MCT8) 的全局和条件敲除,首先使用 FACS 和免疫组织化学来证明 MCT8 是神经母细胞和成人切片培养物上唯一表达的 TH 转运蛋白,以证实 MCT8 在神经发生中的必要作用。MCT8 全局缺失或成年神经干细胞特异性缺失的小鼠均表现出细胞周期抑制剂 P27KIP1 的表达减少,神经母细胞分化减少,新颗粒细胞神经元生成受损,而全局敲除小鼠也表现出神经母细胞增殖增强。总之,我们的结果揭示了 TH 信号在成年海马神经发生中的细胞自主作用,以及在线粒体早期对细胞增殖的非细胞自主影响。

https://cdn.ncbi.nlm.nih.gov/pmc/blobs/5277/7220957/0180fb45e4ad/gr1.jpg

文献检索

告别复杂PubMed语法,用中文像聊天一样搜索,搜遍4000万医学文献。AI智能推荐,让科研检索更轻松。

立即免费搜索

文件翻译

保留排版,准确专业,支持PDF/Word/PPT等文件格式,支持 12+语言互译。

免费翻译文档

深度研究

AI帮你快速写综述,25分钟生成高质量综述,智能提取关键信息,辅助科研写作。

立即免费体验