Suppr超能文献

Necrostatin-1 通过抑制坏死性凋亡和活性氧来保护小鼠免受急性肺损伤。

Necrostatin‑1 protects mice from acute lung injury by suppressing necroptosis and reactive oxygen species.

机构信息

Department of Anesthesiology, The First Affiliated Hospital of Wenzhou Medical University, Wenzhou, Zhejiang 325000, P.R. China.

出版信息

Mol Med Rep. 2020 May;21(5):2171-2181. doi: 10.3892/mmr.2020.11010. Epub 2020 Mar 3.

Abstract

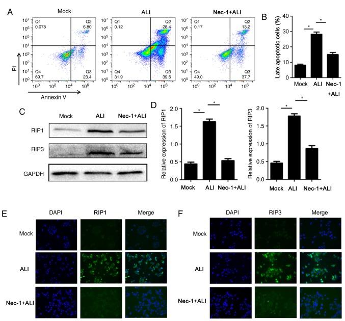
Acute lung injury (ALI) is characterized by tissue damage and inflammatory cytokine secretion; however, the therapeutic options available to treat ALI remain limited. Necrostatin‑1 (Nec‑1) has the ability to attenuate cell necroptosis in various inflammatory diseases. The present study evaluated the protective effects of Nec‑1 on a mouse model of lipopolysaccharide‑induced ALI. Histological alterations in the lungs were evaluated through hematoxylin and eosin staining, and the expression levels of cytokines in the bronchoalveolar lavage fluid and lung tissues were determined by ELISA. In addition, accumulated production of reactive oxygen species was determined by staining with DCFH‑DA probes, western blotting and immunofluorescence. The results revealed that treatment with the necroptosis inhibitor, Nec‑1, exerted significant protective effects on ALI‑induced inflammation and necroptosis. The key proteins involved in necroptosis were markedly reduced, including receptor‑interacting serine/threonine‑protein kinase (RIP)1 and RIP3. Notably, antioxidant proteins were upregulated by Nec‑1, which may attenuate oxidative stress. Furthermore, treatment with Nec‑1 markedly suppressed necroptosis in the pulmonary alveoli RLE‑6TN cell line. Taken together, these data revealed a novel association between ALI and necroptosis, and suggested that necroptosis inhibitors may be used as effective anti‑inflammatory drugs to treat ALI.

摘要

急性肺损伤(ALI)的特征是组织损伤和炎症细胞因子的分泌;然而,用于治疗 ALI 的治疗选择仍然有限。坏死抑制剂-1(Nec-1)具有在各种炎症性疾病中减轻细胞坏死性凋亡的能力。本研究评估了 Nec-1 对脂多糖诱导的 ALI 小鼠模型的保护作用。通过苏木精和伊红染色评估肺组织的组织学改变,通过 ELISA 测定支气管肺泡灌洗液和肺组织中细胞因子的表达水平。此外,通过 DCFH-DA 探针染色、western blot 和免疫荧光测定累积产生的活性氧。结果表明,坏死抑制剂 Nec-1 对 ALI 诱导的炎症和坏死性凋亡具有显著的保护作用。坏死性凋亡涉及的关键蛋白,包括受体相互作用丝氨酸/苏氨酸蛋白激酶(RIP)1 和 RIP3,明显减少。值得注意的是,Nec-1 上调抗氧化蛋白,这可能减轻氧化应激。此外,Nec-1 处理明显抑制了肺泡 RLE-6TN 细胞系中的坏死性凋亡。总之,这些数据揭示了 ALI 与坏死性凋亡之间的新关联,并表明坏死性凋亡抑制剂可用作治疗 ALI 的有效抗炎药物。

https://cdn.ncbi.nlm.nih.gov/pmc/blobs/6da2/7115190/80df6cd9ad4b/MMR-21-05-2171-g00.jpg

文献AI研究员

20分钟写一篇综述,助力文献阅读效率提升50倍。

立即体验

用中文搜PubMed

大模型驱动的PubMed中文搜索引擎

马上搜索

文档翻译

学术文献翻译模型,支持多种主流文档格式。

立即体验