Suppr超能文献

复发相关长链非编码RNA LNAPPCC通过与PCDH7形成正反馈环促进结肠癌进展。

Recurrence-Associated Long Non-coding RNA LNAPPCC Facilitates Colon Cancer Progression via Forming a Positive Feedback Loop with PCDH7.

作者信息

Li Ting, Li Zhiqiang, Wan Hongxing, Tang Xifeng, Wang Han, Chai Fang, Zhang Meng, Wang Baochun

机构信息

Department of Gastroenterology, Sanya People's Hospital, Sanya, Hainan, China.

Department of Surgical Oncology, Sanya People's Hospital, Sanya, Hainan, China.

出版信息

Mol Ther Nucleic Acids. 2020 Jun 5;20:545-557. doi: 10.1016/j.omtn.2020.03.017. Epub 2020 Apr 7.

Abstract

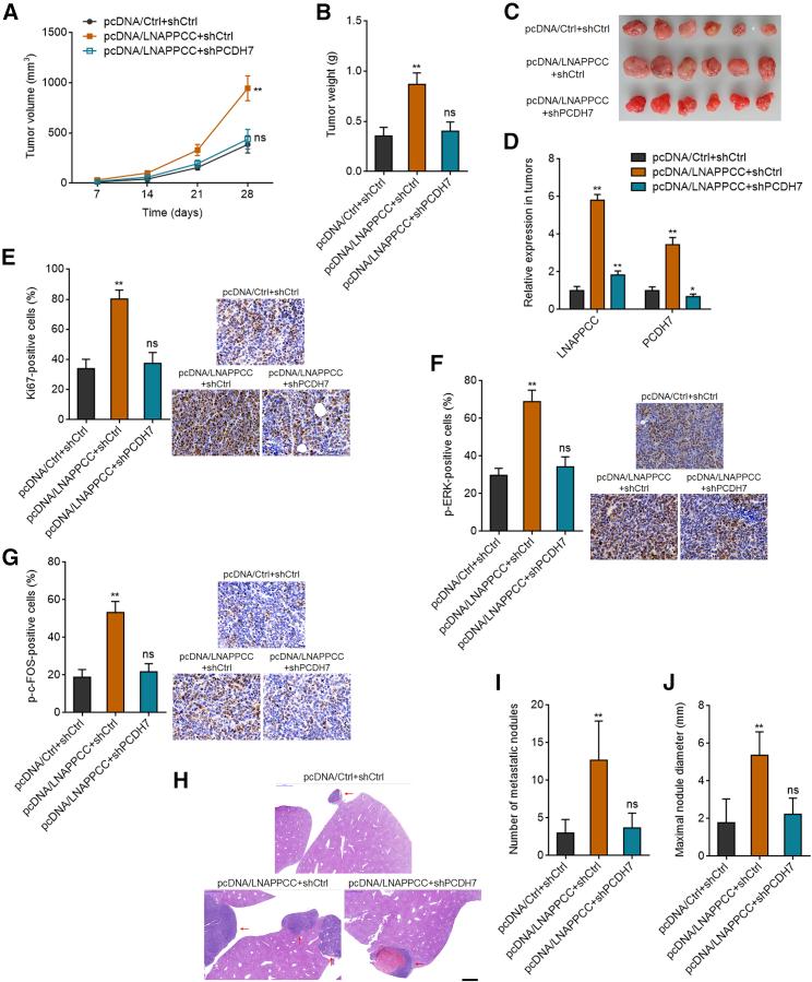
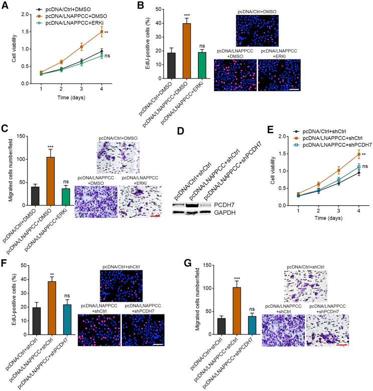
Long non-coding RNAs (lncRNAs) gradually show critical regulatory roles in many malignancies. However, the lncRNAs implicated in colon cancer recurrence are largely unknown. In this study, we searched the lncRNAs associated with metastasis and recurrence of colon cancer using GEO datasets. We focused on a novel lncRNA long non-coding RNA associated with poor prognosis of colon cancer (LNAPPCC), which is highly expressed in colon cancer. Increased expression of LNAPPCC is positively associated with metastasis, recurrence, and poor survival of colon cancer patients. LNAPPCC promotes colon cancer cell proliferation, migration, and in vivo xenograft growth and liver metastasis. Mechanistic investigations revealed that LNAPPCC binds EZH2, represses the binding of EZH2 to PCDH7 promoter, downregulates histone H3K27me3 level in PCDH7 promoter, and activates PCDH7 expression. Intriguingly, we also found that PCDH7 activates ERK/c-FOS signaling, increases the binding of c-FOS to LNAPPCC promoter, and activates LNAPPCC expression. Therefore, LNAPPCC and PCDH7 form a positive regulatory loop via EZH2 and ERK/c-FOS. The positive correlations between the expression of LNAPPCC, PCDH7, phosphorylated ERK, and phosphorylated c-FOS are detected in colon cancer tissues. Furthermore, depletion of PCDH7 or the adding of ERK inhibitor abolished the oncogenic roles of LNAPPCC in colon cancer. In summary, this study identified a novel lncRNA LNAPPCC that is highly expressed in colon cancer and associated with poor prognosis of colon cancer patients. LNAPPCC exerts oncogenic roles in colon cancer via forming a positive feedback loop with PCDH7. Targeting LNAPPCC/EZH2/PCDH7/ERK/c-FOS signaling axis represents a potential therapeutic strategy for colon cancer.

摘要

长链非编码RNA(lncRNAs)逐渐在许多恶性肿瘤中显示出关键的调控作用。然而,与结肠癌复发相关的lncRNAs在很大程度上仍不清楚。在本研究中,我们利用基因表达综合数据库(GEO)数据集搜索与结肠癌转移和复发相关的lncRNAs。我们聚焦于一种与结肠癌预后不良相关的新型lncRNA——结肠癌预后不良相关长链非编码RNA(LNAPPCC),其在结肠癌中高表达。LNAPPCC表达增加与结肠癌患者的转移、复发及不良生存呈正相关。LNAPPCC促进结肠癌细胞增殖、迁移以及体内异种移植瘤生长和肝转移。机制研究表明,LNAPPCC与EZH2结合,抑制EZH2与PCDH7启动子的结合,下调PCDH7启动子中组蛋白H3K27me3水平,并激活PCDH7表达。有趣的是,我们还发现PCDH7激活ERK/c-FOS信号通路,增加c-FOS与LNAPPCC启动子的结合,并激活LNAPPCC表达。因此,LNAPPCC和PCDH7通过EZH2和ERK/c-FOS形成一个正调控环。在结肠癌组织中检测到LNAPPCC、PCDH7、磷酸化ERK和磷酸化c-FOS表达之间的正相关。此外,PCDH7的缺失或ERK抑制剂的添加消除了LNAPPCC在结肠癌中的致癌作用。总之,本研究鉴定了一种在结肠癌中高表达且与结肠癌患者预后不良相关的新型lncRNA LNAPPCC。LNAPPCC通过与PCDH7形成正反馈环在结肠癌中发挥致癌作用。靶向LNAPPCC/EZH2/PCDH7/ERK/c-FOS信号轴代表了一种潜在的结肠癌治疗策略。

https://cdn.ncbi.nlm.nih.gov/pmc/blobs/f6dd/7178008/d025d613d91e/fx1.jpg

文献检索

告别复杂PubMed语法,用中文像聊天一样搜索,搜遍4000万医学文献。AI智能推荐,让科研检索更轻松。

立即免费搜索

文件翻译

保留排版,准确专业,支持PDF/Word/PPT等文件格式,支持 12+语言互译。

免费翻译文档

深度研究

AI帮你快速写综述,25分钟生成高质量综述,智能提取关键信息,辅助科研写作。

立即免费体验