• 文献检索
  • 文档翻译
  • 深度研究
  • 学术资讯
  • Suppr Zotero 插件Zotero 插件
  • 邀请有礼
  • 套餐&价格
  • 历史记录
应用&插件
Suppr Zotero 插件Zotero 插件浏览器插件Mac 客户端Windows 客户端微信小程序
定价
高级版会员购买积分包购买API积分包
服务
文献检索文档翻译深度研究API 文档MCP 服务
关于我们
关于 Suppr公司介绍联系我们用户协议隐私条款
关注我们

Suppr 超能文献

核心技术专利:CN118964589B侵权必究
粤ICP备2023148730 号-1Suppr @ 2026

文献检索

告别复杂PubMed语法,用中文像聊天一样搜索,搜遍4000万医学文献。AI智能推荐,让科研检索更轻松。

立即免费搜索

文件翻译

保留排版,准确专业,支持PDF/Word/PPT等文件格式,支持 12+语言互译。

免费翻译文档

深度研究

AI帮你快速写综述,25分钟生成高质量综述,智能提取关键信息,辅助科研写作。

立即免费体验

免疫相关 GTPase 诱导脂噬以防止肝脏脂质过度积累。

Immunity-related GTPase induces lipophagy to prevent excess hepatic lipid accumulation.

机构信息

Department of Experimental Diabetology, German Institute of Human Nutrition Potsdam-Rehbruecke, D-14558 Nuthetal, Germany; German Center for Diabetes Research, D-85764 München-Neuherberg, Germany.

German Center for Diabetes Research, D-85764 München-Neuherberg, Germany; Department of Proteomics and Signal Transduction, Max-Planck Institute of Biochemistry, D-82152 Martinsried, Germany; Institute for Diabetes and Obesity, Helmholtz Zentrum München, D-85764 München-Neuherberg, Germany.

出版信息

J Hepatol. 2020 Oct;73(4):771-782. doi: 10.1016/j.jhep.2020.04.031. Epub 2020 May 4.

DOI:10.1016/j.jhep.2020.04.031
PMID:32376415
原文链接:https://pmc.ncbi.nlm.nih.gov/articles/PMC7957830/
Abstract

BACKGROUND & AIMS: Currently, only a few genetic variants explain the heritability of fatty liver disease. Quantitative trait loci (QTL) analysis of mouse strains has identified the susceptibility locus Ltg/NZO (liver triglycerides from New Zealand obese [NZO] alleles) on chromosome 18 as associating with increased hepatic triglycerides. Herein, we aimed to identify genomic variants responsible for this association.

METHODS

Recombinant congenic mice carrying 5.3 Mbp of Ltg/NZO were fed a high-fat diet and characterized for liver fat. Bioinformatic analysis, mRNA profiles and electrophoretic mobility shift assays were performed to identify genes responsible for the Ltg/NZO phenotype. Candidate genes were manipulated in vivo by injecting specific microRNAs into C57BL/6 mice. Pulldown coupled with mass spectrometry-based proteomics and immunoprecipitation were performed to identify interaction partners of IFGGA2.

RESULTS

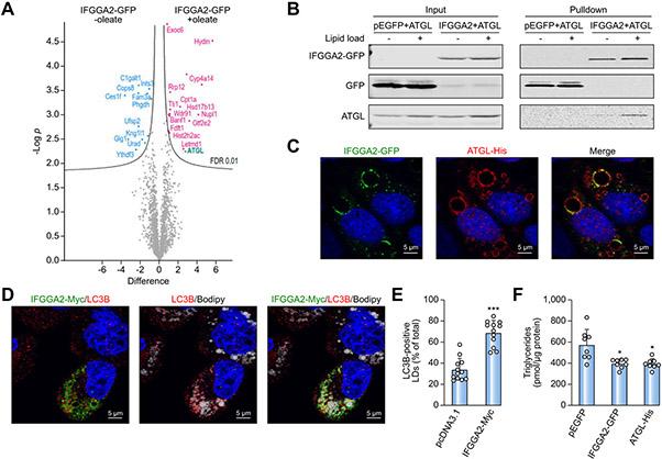
Through positional cloning, we identified 2 immunity-related GTPases (Ifgga2, Ifgga4) that prevent hepatic lipid storage. Expression of both murine genes and the human orthologue IRGM was significantly lower in fatty livers. Accordingly, liver-specific suppression of either Ifgga2 or Ifgga4 led to a 3-4-fold greater increase in hepatic fat content. In the liver of low-fat diet-fed mice, IFGGA2 localized to endosomes/lysosomes, while on a high-fat diet it associated with lipid droplets. Pulldown experiments and proteomics identified the lipase ATGL as a binding partner of IFGGA2 which was confirmed by co-immunoprecipitation. Both proteins partially co-localized with the autophagic marker LC3B. Ifgga2 suppression in hepatocytes reduced the amount of LC3B-II, whereas overexpression of Ifgga2 increased the association of LC3B with lipid droplets and decreased triglyceride storage.

CONCLUSION

IFGGA2 interacts with ATGL and protects against hepatic steatosis, most likely by enhancing the binding of LC3B to lipid droplets.

LAY SUMMARY

The genetic basis of non-alcoholic fatty liver disease remains incompletely defined. Herein, we identified members of the immunity-related GTPase family in mice and humans that act as regulators of hepatic fat accumulation, with links to autophagy. Overexpression of the gene Ifgga2 was shown to reduce hepatic lipid storage and could be a therapeutic target for the treatment of fatty liver disease.

摘要

背景与目的

目前,只有少数遗传变异可以解释脂肪肝疾病的遗传性。对小鼠品系的数量性状基因座(QTL)分析已经确定了染色体 18 上的易感性位点 Ltg/NZO(来自新西兰肥胖 [NZO] 等位基因的肝脏甘油三酯)与肝内甘油三酯增加有关。在此,我们旨在确定导致这种关联的基因组变异。

方法

携带 5.3 Mbp Ltg/NZO 的重组近交系小鼠喂食高脂肪饮食,并对肝脏脂肪进行特征分析。进行生物信息学分析、mRNA 谱分析和电泳迁移率变动分析,以确定导致 Ltg/NZO 表型的基因。通过向 C57BL/6 小鼠注射特定的 microRNA,在体内操纵候选基因。进行下拉实验,结合基于质谱的蛋白质组学和免疫沉淀实验,鉴定 IFGGA2 的相互作用伙伴。

结果

通过定位克隆,我们鉴定出 2 种免疫相关 GTPase(Ifgga2、Ifgga4),它们可以防止肝脏脂质储存。在脂肪肝中,两种鼠基因和人同源物 IRGM 的表达显著降低。相应地,肝脏特异性抑制 Ifgga2 或 Ifgga4 会使肝内脂肪含量增加 3-4 倍。在低脂饮食喂养的小鼠肝脏中,IFGGA2 定位于内体/溶酶体,而在高脂肪饮食中则与脂滴结合。下拉实验和蛋白质组学鉴定出脂肪酶 ATGL 是 IFGGA2 的结合伴侣,这通过共免疫沉淀得到了证实。这两种蛋白质与自噬标志物 LC3B 部分共定位。肝细胞中 Ifgga2 的抑制减少了 LC3B-II 的量,而 Ifgga2 的过表达增加了 LC3B 与脂滴的结合并减少了甘油三酯的储存。

结论

IFGGA2 与 ATGL 相互作用,可防止肝脂肪变性,很可能通过增强 LC3B 与脂滴的结合来实现。

概述

非酒精性脂肪性肝病的遗传基础仍不完全明确。在此,我们在小鼠和人类中鉴定出免疫相关 GTPase 家族成员,它们是调节肝脂肪堆积的调节剂,与自噬有关。Ifgga2 基因的过表达被证明可以减少肝内脂质储存,可能成为治疗脂肪性肝病的治疗靶点。

https://cdn.ncbi.nlm.nih.gov/pmc/blobs/9551/7957830/d7adecb23da6/nihms-1676339-f0008.jpg
https://cdn.ncbi.nlm.nih.gov/pmc/blobs/9551/7957830/ae1ba364595b/nihms-1676339-f0002.jpg
https://cdn.ncbi.nlm.nih.gov/pmc/blobs/9551/7957830/adfa9f4fabbf/nihms-1676339-f0003.jpg
https://cdn.ncbi.nlm.nih.gov/pmc/blobs/9551/7957830/f6ed44602a86/nihms-1676339-f0004.jpg
https://cdn.ncbi.nlm.nih.gov/pmc/blobs/9551/7957830/c0fc6b6f1b28/nihms-1676339-f0005.jpg
https://cdn.ncbi.nlm.nih.gov/pmc/blobs/9551/7957830/ceaf112cbb2e/nihms-1676339-f0006.jpg
https://cdn.ncbi.nlm.nih.gov/pmc/blobs/9551/7957830/ce93b2093f90/nihms-1676339-f0007.jpg
https://cdn.ncbi.nlm.nih.gov/pmc/blobs/9551/7957830/d7adecb23da6/nihms-1676339-f0008.jpg
https://cdn.ncbi.nlm.nih.gov/pmc/blobs/9551/7957830/ae1ba364595b/nihms-1676339-f0002.jpg
https://cdn.ncbi.nlm.nih.gov/pmc/blobs/9551/7957830/adfa9f4fabbf/nihms-1676339-f0003.jpg
https://cdn.ncbi.nlm.nih.gov/pmc/blobs/9551/7957830/f6ed44602a86/nihms-1676339-f0004.jpg
https://cdn.ncbi.nlm.nih.gov/pmc/blobs/9551/7957830/c0fc6b6f1b28/nihms-1676339-f0005.jpg
https://cdn.ncbi.nlm.nih.gov/pmc/blobs/9551/7957830/ceaf112cbb2e/nihms-1676339-f0006.jpg
https://cdn.ncbi.nlm.nih.gov/pmc/blobs/9551/7957830/ce93b2093f90/nihms-1676339-f0007.jpg
https://cdn.ncbi.nlm.nih.gov/pmc/blobs/9551/7957830/d7adecb23da6/nihms-1676339-f0008.jpg

相似文献

1
Immunity-related GTPase induces lipophagy to prevent excess hepatic lipid accumulation.免疫相关 GTPase 诱导脂噬以防止肝脏脂质过度积累。
J Hepatol. 2020 Oct;73(4):771-782. doi: 10.1016/j.jhep.2020.04.031. Epub 2020 May 4.
2
Thrombospondin 1 improves hepatic steatosis in diet-induced insulin-resistant mice and is associated with hepatic fat content in humans.血小板反应蛋白 1 可改善饮食诱导的胰岛素抵抗小鼠的肝脂肪变性,并且与人类的肝脂肪含量相关。
EBioMedicine. 2020 Jul;57:102849. doi: 10.1016/j.ebiom.2020.102849. Epub 2020 Jun 21.
3
Barley sprout extracts reduce hepatic lipid accumulation in ethanol-fed mice by activating hepatic AMP-activated protein kinase.大麦芽提取物通过激活肝 AMP 激活的蛋白激酶减少乙醇喂养小鼠的肝脂质积累。
Food Res Int. 2017 Nov;101:209-217. doi: 10.1016/j.foodres.2017.08.068. Epub 2017 Sep 12.
4
Liver X Receptor Alpha Activation Inhibits Autophagy and Lipophagy in Hepatocytes by Dysregulating Autophagy-Related 4B Cysteine Peptidase and Rab-8B, Reducing Mitochondrial Fuel Oxidation.肝 X 受体α的激活通过扰乱自噬相关 4B 半胱氨酸肽酶和 Rab-8B 抑制肝细胞中的自噬和脂噬,减少线粒体燃料氧化。
Hepatology. 2021 Apr;73(4):1307-1326. doi: 10.1002/hep.31423. Epub 2021 Mar 16.
5
Integrated Action of Autophagy and Adipose Tissue Triglyceride Lipase Ameliorates Diet-Induced Hepatic Steatosis in Liver-Specific PLIN2 Knockout Mice.自噬与脂肪组织甘油三酯脂肪酶的综合作用改善肝特异性 PLIN2 敲除小鼠的饮食诱导性肝脂肪变性。
Cells. 2021 Apr 25;10(5):1016. doi: 10.3390/cells10051016.
6
Absence of adipose triglyceride lipase protects from hepatic endoplasmic reticulum stress in mice.脂肪甘油三酯脂肪酶缺失可保护小鼠肝脏内质网应激。
Hepatology. 2012 Jul;56(1):270-80. doi: 10.1002/hep.25601. Epub 2012 May 29.
7
Inhibition of microRNA-24 expression in liver prevents hepatic lipid accumulation and hyperlipidemia.抑制肝脏中 microRNA-24 的表达可预防肝内脂质堆积和高脂血症。
Hepatology. 2014 Aug;60(2):554-64. doi: 10.1002/hep.27153. Epub 2014 May 19.
8
LncRNA SRA promotes hepatic steatosis through repressing the expression of adipose triglyceride lipase (ATGL).长链非编码 RNA SRA 通过抑制脂肪甘油三酯脂肪酶 (ATGL) 的表达促进肝脂肪变性。
Sci Rep. 2016 Oct 19;6:35531. doi: 10.1038/srep35531.
9
The role of hepassocin in the development of non-alcoholic fatty liver disease.海帕西菌素在非酒精性脂肪性肝病发展中的作用。
J Hepatol. 2013 Nov;59(5):1065-72. doi: 10.1016/j.jhep.2013.06.004. Epub 2013 Jun 18.
10
Inhibition of stearoyl-coenzyme A desaturase 1 ameliorates hepatic steatosis by inducing AMPK-mediated lipophagy.硬脂酰辅酶 A 去饱和酶 1 的抑制通过诱导 AMPK 介导的脂噬改善肝脂肪变性。
Aging (Albany NY). 2020 Apr 23;12(8):7350-7362. doi: 10.18632/aging.103082.

引用本文的文献

1
Pantothenate kinase 4 controls skeletal muscle substrate metabolism.泛酸激酶4控制骨骼肌底物代谢。
Nat Commun. 2025 Jan 2;16(1):345. doi: 10.1038/s41467-024-55036-w.
2
Autophagy and hepatic lipid metabolism: mechanistic insight and therapeutic potential for MASLD.自噬与肝脏脂质代谢:非酒精性脂肪性肝病的机制洞察与治疗潜力
NPJ Metab Health Dis. 2024;2(1):19. doi: 10.1038/s44324-024-00022-5. Epub 2024 Aug 2.
3
IRGM/Irgm1 increases autophagy to inhibit activation of NLRP3 inflammasome in inflammatory injury induced acute liver failure.

本文引用的文献

1
Epigenetic regulation of hepatic Dpp4 expression in response to dietary protein.膳食蛋白对肝脏 Dpp4 表达的表观遗传调控。
J Nutr Biochem. 2019 Jan;63:109-116. doi: 10.1016/j.jnutbio.2018.09.025. Epub 2018 Oct 13.
2
Organellar Proteomics and Phospho-Proteomics Reveal Subcellular Reorganization in Diet-Induced Hepatic Steatosis.细胞器蛋白质组学和磷酸化蛋白质组学揭示了饮食诱导的肝脂肪变性中的细胞内重新组织。
Dev Cell. 2018 Oct 22;47(2):205-221.e7. doi: 10.1016/j.devcel.2018.09.017.
3
Two Novel Candidate Genes for Insulin Secretion Identified by Comparative Genomics of Multiple Backcross Mouse Populations.
IRGM/Irgm1通过增强自噬作用抑制炎症损伤诱导的急性肝衰竭中NLRP3炎性小体的激活。
Cell Death Discov. 2024 Jun 7;10(1):272. doi: 10.1038/s41420-024-02052-w.
4
Identification of four mitochondria-related genes in sepsis based on RNA sequencing technology.基于 RNA 测序技术鉴定脓毒症中的四个线粒体相关基因。
BMC Immunol. 2024 May 16;25(1):32. doi: 10.1186/s12865-024-00623-1.
5
Exploring the role of genetic variations in NAFLD: implications for disease pathogenesis and precision medicine approaches.探讨遗传变异在非酒精性脂肪性肝病中的作用:对疾病发病机制和精准医学方法的启示。
Eur J Med Res. 2024 Mar 20;29(1):190. doi: 10.1186/s40001-024-01708-8.
6
Selective autophagy in cancer: mechanisms, therapeutic implications, and future perspectives.选择性自噬在癌症中的作用:机制、治疗意义及未来展望。
Mol Cancer. 2024 Jan 24;23(1):22. doi: 10.1186/s12943-024-01934-y.
7
Serum miR-4488 as a potential biomarker of lean nonalcoholic fatty liver disease.血清miR-4488作为瘦型非酒精性脂肪性肝病的潜在生物标志物。
Ann Transl Med. 2023 Feb 28;11(4):173. doi: 10.21037/atm-22-6620. Epub 2023 Feb 21.
8
Sample multiplexing-based targeted pathway proteomics with real-time analytics reveals the impact of genetic variation on protein expression.基于样本多重分析的靶向通路蛋白质组学与实时分析揭示了遗传变异对蛋白质表达的影响。
Nat Commun. 2023 Feb 2;14(1):555. doi: 10.1038/s41467-023-36269-7.
9
Tissue-specific mechanisms of fat metabolism that focus on insulin actions.专注于胰岛素作用的脂肪代谢的组织特异性机制。
J Adv Res. 2023 Nov;53:187-198. doi: 10.1016/j.jare.2022.12.009. Epub 2022 Dec 17.
10
Alterations of Lipid Profile in Livers with Impaired Lipophagy.脂噬作用受损肝脏中的脂质谱变化。
Int J Mol Sci. 2022 Oct 6;23(19):11863. doi: 10.3390/ijms231911863.
通过对多个回交小鼠群体的比较基因组学分析,鉴定出两个与胰岛素分泌相关的新候选基因。
Genetics. 2018 Dec;210(4):1527-1542. doi: 10.1534/genetics.118.301578. Epub 2018 Oct 19.
4
A collective diabetes cross in combination with a computational framework to dissect the genetics of human obesity and Type 2 diabetes.一个联合的糖尿病交叉与一个计算框架相结合,以剖析人类肥胖和 2 型糖尿病的遗传学。
Hum Mol Genet. 2018 Sep 1;27(17):3099-3112. doi: 10.1093/hmg/ddy217.
5
Mechanism of Stx17 recruitment to autophagosomes via IRGM and mammalian Atg8 proteins.Stx17 通过 IRGM 和哺乳动物 Atg8 蛋白招募到自噬体的机制。
J Cell Biol. 2018 Mar 5;217(3):997-1013. doi: 10.1083/jcb.201708039. Epub 2018 Feb 2.
6
Animal models of obesity and diabetes mellitus.肥胖症和糖尿病的动物模型。
Nat Rev Endocrinol. 2018 Mar;14(3):140-162. doi: 10.1038/nrendo.2017.161. Epub 2018 Jan 19.
7
Hypoxia-inducible lipid droplet-associated protein inhibits adipose triglyceride lipase.缺氧诱导的脂肪滴相关蛋白抑制脂肪甘油三酯脂肪酶。
J Lipid Res. 2018 Mar;59(3):531-541. doi: 10.1194/jlr.M082388. Epub 2018 Jan 11.
8
Adiponectin release and insulin receptor targeting share trans-Golgi-dependent endosomal trafficking routes.脂联素释放和胰岛素受体靶向共享依赖于反式高尔基体的内体运输途径。
Mol Metab. 2018 Feb;8:167-179. doi: 10.1016/j.molmet.2017.11.011. Epub 2017 Nov 22.
9
PNPLA3 expression and its impact on the liver: current perspectives.PNPLA3的表达及其对肝脏的影响:当前观点
Hepat Med. 2017 Nov 6;9:55-66. doi: 10.2147/HMER.S125718. eCollection 2017.
10
Elevated hepatic DPP4 activity promotes insulin resistance and non-alcoholic fatty liver disease.肝脏 DPP4 活性升高可促进胰岛素抵抗和非酒精性脂肪肝。
Mol Metab. 2017 Oct;6(10):1254-1263. doi: 10.1016/j.molmet.2017.07.016. Epub 2017 Aug 4.