Suppr超能文献

G蛋白偶联受体GPR87通过激活JAK2/STAT3促进胰腺导管腺癌干细胞的扩增。

G Protein-Coupled Receptor GPR87 Promotes the Expansion of PDA Stem Cells through Activating JAK2/STAT3.

作者信息

Jiang Jianxin, Yu Chao, Guo Xingjun, Zhang Hao, Tian She, Cai Kun, He Zhiwei, Sun Chengyi

机构信息

Department of Hepatic-Biliary Surgery, Renmin Hospital of Wuhan University, 99 Ziyang Road, Wuhan, Hubei 430030, People's Republic of China.

Department of Hepatic-Biliary-Pancreatic Surgery, The Affiliated Hospital of Guizhou Medical University, 28 Guiyi Road, Guiyang, Guizhou 550000, People's Republic of China.

出版信息

Mol Ther Oncolytics. 2020 Jan 28;17:384-393. doi: 10.1016/j.omto.2020.01.006. eCollection 2020 Jun 26.

Abstract

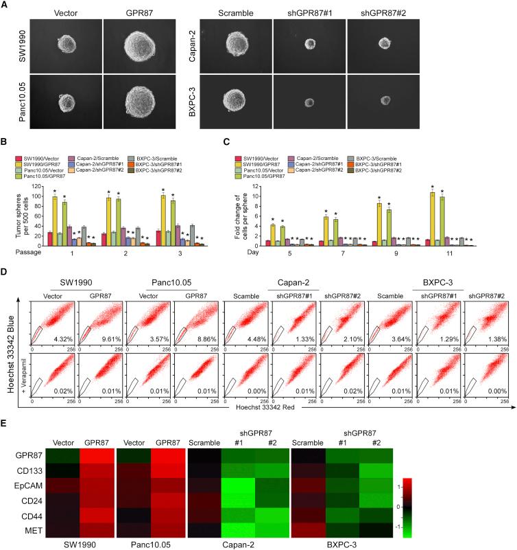
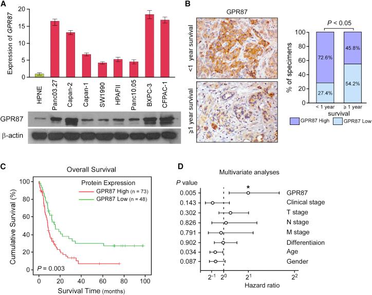
Cancer stem cells are the main reason for drug resistance and tumor relapse, and screening the targets for cancer stem cells is essential for tumor therapy. Here, we studied the role and regulatory mechanism of a G protein-coupled receptor named as G protein-coupled receptor 87 (GPR87) in the expansion of pancreatic ductal adenocarcinoma (PDA) stem cells. We found that GPR87 was an independent prognostic factor for PDA patients: patients with high GPR87 had a poor outcome. GPR87 significantly promoted the sphere formation ability, increased side population (SP) cell number, increased the expression of PDA stem cell markers, and increased the tumor initiation ability, suggesting that GPR87 promotes the expansion of PDA stem cells. Mechanism analysis suggested that signal transducer and activator of transcription 3 (STAT3) directly bound to the promoter of GPR87 to increase GPR87 expression; inversely, GPR87 also activated STAT3. Further analysis suggested that GPR87 activated Janus kinase 2 (JAK2), which can activate STAT3, inhibiting JAK2 activation in GPR87-overexpressing PDA cells, which significantly inhibited the expansion of PDA stem cells; these findings suggested that GPR87, JAK2, and STAT3 formed a positive feedback loop increasing PDA stem cell population. In PDA specimens, GPR87 expression is positively correlated with the phosphorylation level of STAT3 and JAK2, confirming GPR87 promoted PDA stem cell expansion through activating JAK2/STAT3. In summary, we found that GPR87, together with JAK2 and STAT3, formed a positive feedback loop to promote the expansion of PDA stem cells.

摘要

癌症干细胞是耐药性和肿瘤复发的主要原因,筛选癌症干细胞的靶点对肿瘤治疗至关重要。在此,我们研究了一种名为G蛋白偶联受体87(GPR87)的G蛋白偶联受体在胰腺导管腺癌(PDA)干细胞扩增中的作用及调控机制。我们发现GPR87是PDA患者的独立预后因素:GPR87高表达的患者预后较差。GPR87显著促进成球能力,增加侧群(SP)细胞数量,增加PDA干细胞标志物的表达,并增强肿瘤起始能力,提示GPR87促进PDA干细胞的扩增。机制分析表明,信号转导和转录激活因子3(STAT3)直接结合到GPR87的启动子上以增加GPR87的表达;反之,GPR87也激活STAT3。进一步分析表明,GPR87激活了Janus激酶2(JAK2),而JAK2可激活STAT3,在过表达GPR87的PDA细胞中抑制JAK2激活,显著抑制了PDA干细胞的扩增;这些发现提示GPR87、JAK2和STAT3形成了一个正反馈环,增加了PDA干细胞群体。在PDA标本中,GPR87的表达与STAT3和JAK2的磷酸化水平呈正相关,证实GPR87通过激活JAK2/STAT3促进PDA干细胞扩增。总之,我们发现GPR87与JAK2和STAT3一起形成了一个正反馈环,以促进PDA干细胞的扩增。

https://cdn.ncbi.nlm.nih.gov/pmc/blobs/3793/7210383/a0295fa6c274/fx1.jpg

文献检索

告别复杂PubMed语法,用中文像聊天一样搜索,搜遍4000万医学文献。AI智能推荐,让科研检索更轻松。

立即免费搜索

文件翻译

保留排版,准确专业,支持PDF/Word/PPT等文件格式,支持 12+语言互译。

免费翻译文档

深度研究

AI帮你快速写综述,25分钟生成高质量综述,智能提取关键信息,辅助科研写作。

立即免费体验