• 文献检索
  • 文档翻译
  • 深度研究
  • 学术资讯
  • Suppr Zotero 插件Zotero 插件
  • 邀请有礼
  • 套餐&价格
  • 历史记录
应用&插件
Suppr Zotero 插件Zotero 插件浏览器插件Mac 客户端Windows 客户端微信小程序
定价
高级版会员购买积分包购买API积分包
服务
文献检索文档翻译深度研究API 文档MCP 服务
关于我们
关于 Suppr公司介绍联系我们用户协议隐私条款
关注我们

Suppr 超能文献

核心技术专利:CN118964589B侵权必究
粤ICP备2023148730 号-1Suppr @ 2026

文献检索

告别复杂PubMed语法,用中文像聊天一样搜索,搜遍4000万医学文献。AI智能推荐,让科研检索更轻松。

立即免费搜索

文件翻译

保留排版,准确专业,支持PDF/Word/PPT等文件格式,支持 12+语言互译。

免费翻译文档

深度研究

AI帮你快速写综述,25分钟生成高质量综述,智能提取关键信息,辅助科研写作。

立即免费体验

度洛西汀诱导 N2a 细胞的神经细胞死亡和促进神经突生长。

Duloxetine-Induced Neural Cell Death and Promoted Neurite Outgrowth in N2a Cells.

机构信息

Key Laboratory for Major Obstetric Diseases of Guangdong Province, Key Laboratory of Reproduction and Genetics of Guangdong Higher Education Institutes, Center for DAMP Biology, The Third Affiliated Hospital of Guangzhou Medical University, Guangzhou, 510510, People's Republic of China.

Department of Neurology, The Third Affiliated Hospital of Guangzhou Medical University, Guangzhou, 510510, People's Republic of China.

出版信息

Neurotox Res. 2020 Dec;38(4):859-870. doi: 10.1007/s12640-020-00216-x. Epub 2020 May 16.

DOI:10.1007/s12640-020-00216-x
PMID:32415528
原文链接:https://pmc.ncbi.nlm.nih.gov/articles/PMC7591439/
Abstract

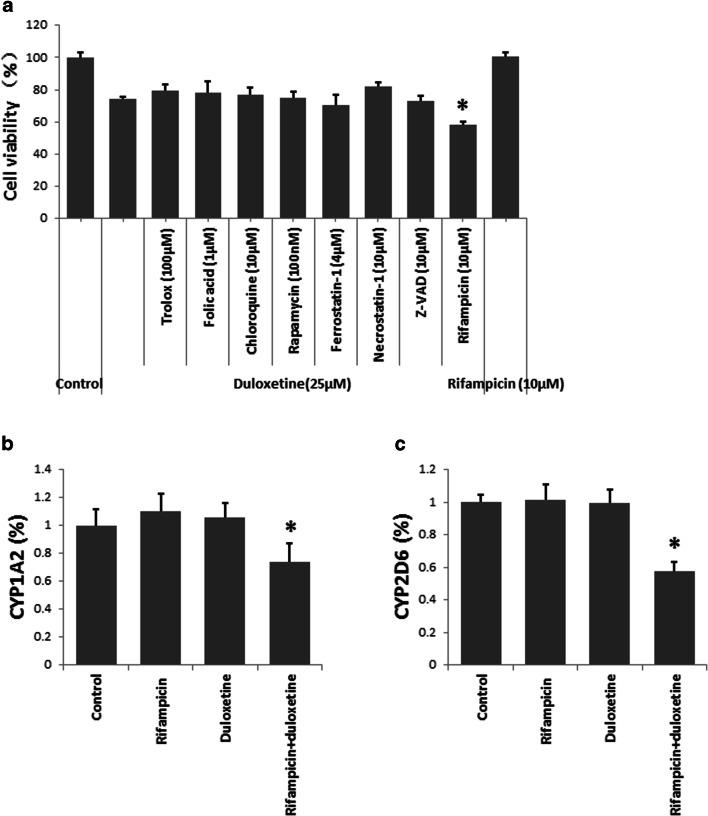
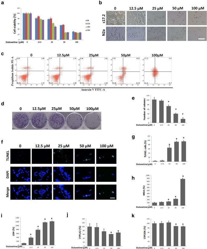
Duloxetine is a clinical drug that is primarily used for treatment of depression and pain, but it has side effects of addiction and tolerance. Cytochrome P450 (CYP) is its metabolic enzyme, and the drug's biofunction results from its neuro-protective effect in animal and cell models. We aimed to investigate the duloxetine-induced neural cytotoxicity effect and its performance in an N2a cell neurite outgrowth model. Cell death was assessed as cell viability using a Cell Count Kit-8 and further evaluated using bright-field images, propidium iodide (PI) and annexin V staining, colony-formation analysis, TUNEL staining of the cells, and biochemical testing. N2a cells were committed to differentiation by serum withdrawal and RA induction, and the neurite outgrowth was evaluated as the number of differentiated cells, longest neurite length, and average neurite length. Cell cycle analysis, PI and annexin V staining, mRNA expression, and biochemical testing were used to evaluate the drug effects on differentiation. The induction of neural cell death by duloxetine was not affected by classic cell death inhibitors but was promoted by the CYP inducer rifampicin. N2a cell neurite outgrowth was promoted by duloxetine via reduction of the CYP2D6 and MDA levels and induction of Bdnf protein levels. Duloxetine induces neural cell death through effects on CYP and promotes N2a cell neurite outgrowth by regulating CYP, Bdnf protein, and the intracellular lipid peroxidation level.

摘要

度洛西汀是一种临床药物,主要用于治疗抑郁症和疼痛,但它有成瘾和耐受的副作用。细胞色素 P450(CYP)是其代谢酶,药物的生物功能来自于其在动物和细胞模型中的神经保护作用。我们旨在研究度洛西汀诱导的神经细胞毒性作用及其在 N2a 细胞突起生长模型中的表现。细胞死亡通过 Cell Count Kit-8 作为细胞活力进行评估,并通过明场图像、碘化丙啶(PI)和 Annexin V 染色、集落形成分析、细胞 TUNEL 染色和生化测试进一步评估。N2a 细胞通过血清撤离和 RA 诱导进行分化,突起生长作为分化细胞的数量、最长突起长度和平均突起长度进行评估。细胞周期分析、PI 和 Annexin V 染色、mRNA 表达和生化测试用于评估药物对分化的影响。度洛西汀诱导的神经细胞死亡不受经典细胞死亡抑制剂的影响,但受 CYP 诱导剂利福平的促进。度洛西汀通过降低 CYP2D6 和 MDA 水平和诱导 Bdnf 蛋白水平促进 N2a 细胞突起生长。度洛西汀通过影响 CYP 诱导神经细胞死亡,并通过调节 CYP、Bdnf 蛋白和细胞内脂质过氧化水平促进 N2a 细胞突起生长。

https://cdn.ncbi.nlm.nih.gov/pmc/blobs/1c8e/7591439/1ee83c14d04b/12640_2020_216_Fig5_HTML.jpg
https://cdn.ncbi.nlm.nih.gov/pmc/blobs/1c8e/7591439/435ad4a90e6b/12640_2020_216_Fig1_HTML.jpg
https://cdn.ncbi.nlm.nih.gov/pmc/blobs/1c8e/7591439/899087a69023/12640_2020_216_Fig2_HTML.jpg
https://cdn.ncbi.nlm.nih.gov/pmc/blobs/1c8e/7591439/fd4c1db8b3b6/12640_2020_216_Fig3_HTML.jpg
https://cdn.ncbi.nlm.nih.gov/pmc/blobs/1c8e/7591439/453ea1764f57/12640_2020_216_Fig4_HTML.jpg
https://cdn.ncbi.nlm.nih.gov/pmc/blobs/1c8e/7591439/1ee83c14d04b/12640_2020_216_Fig5_HTML.jpg
https://cdn.ncbi.nlm.nih.gov/pmc/blobs/1c8e/7591439/435ad4a90e6b/12640_2020_216_Fig1_HTML.jpg
https://cdn.ncbi.nlm.nih.gov/pmc/blobs/1c8e/7591439/899087a69023/12640_2020_216_Fig2_HTML.jpg
https://cdn.ncbi.nlm.nih.gov/pmc/blobs/1c8e/7591439/fd4c1db8b3b6/12640_2020_216_Fig3_HTML.jpg
https://cdn.ncbi.nlm.nih.gov/pmc/blobs/1c8e/7591439/453ea1764f57/12640_2020_216_Fig4_HTML.jpg
https://cdn.ncbi.nlm.nih.gov/pmc/blobs/1c8e/7591439/1ee83c14d04b/12640_2020_216_Fig5_HTML.jpg

相似文献

1
Duloxetine-Induced Neural Cell Death and Promoted Neurite Outgrowth in N2a Cells.度洛西汀诱导 N2a 细胞的神经细胞死亡和促进神经突生长。
Neurotox Res. 2020 Dec;38(4):859-870. doi: 10.1007/s12640-020-00216-x. Epub 2020 May 16.
2
Rosuvastatin improves neurite extension in cortical neurons through the Notch 1/BDNF pathway.瑞舒伐他汀通过Notch 1/脑源性神经营养因子(BDNF)途径改善皮质神经元的神经突延伸。
Neurol Res. 2019 Jul;41(7):658-664. doi: 10.1080/01616412.2019.1610226. Epub 2019 Apr 25.
3
Rosiglitazone promotes neurite outgrowth and mitochondrial function in N2A cells via PPARgamma pathway.罗格列酮通过 PPARγ 通路促进 N2A 细胞的神经突生长和线粒体功能。
Mitochondrion. 2014 Jan;14(1):7-17. doi: 10.1016/j.mito.2013.12.003. Epub 2013 Dec 24.
4
Leonurine promotes neurite outgrowth and neurotrophic activity by modulating the GR/SGK1 signaling pathway in cultured PC12 cells.益母草碱通过调节培养的PC12细胞中的GR/SGK1信号通路来促进神经突生长和神经营养活性。
Neuroreport. 2019 Mar 6;30(4):247-254. doi: 10.1097/WNR.0000000000001180.
5
Functional decreases in P2X7 receptors are associated with retinoic acid-induced neuronal differentiation of Neuro-2a neuroblastoma cells.P2X7受体的功能下降与视黄酸诱导的Neuro-2a神经母细胞瘤细胞的神经元分化有关。
Cell Signal. 2009 Jun;21(6):881-91. doi: 10.1016/j.cellsig.2009.01.036.
6
Microglial activation induces cell death, inhibits neurite outgrowth and causes neurite retraction of differentiated neuroblastoma cells.小胶质细胞激活会诱导细胞死亡,抑制神经突生长,并导致分化的神经母细胞瘤细胞的神经突回缩。
Exp Brain Res. 2003 May;150(1):1-8. doi: 10.1007/s00221-003-1389-5. Epub 2003 Mar 5.
7
A human relevant mixture of persistent organic pollutants (POPs) and perfluorooctane sulfonic acid (PFOS) enhance nerve growth factor (NGF)-induced neurite outgrowth in PC12 cells.人类相关的持久性有机污染物(POPs)和全氟辛烷磺酸(PFOS)混合物增强了 PC12 细胞中神经生长因子(NGF)诱导的突起生长。
Toxicol Lett. 2021 Mar 1;338:85-96. doi: 10.1016/j.toxlet.2020.12.007. Epub 2020 Dec 9.
8
Biofunctionalized peptide-based hydrogels provide permissive scaffolds to attract neurite outgrowth from spiral ganglion neurons.生物功能化的基于肽的水凝胶提供了允许性支架,以吸引螺旋神经节神经元的神经突生长。
Colloids Surf B Biointerfaces. 2017 Jan 1;149:105-114. doi: 10.1016/j.colsurfb.2016.10.003. Epub 2016 Oct 4.
9
Myelin-induced inhibition in a spiral ganglion organ culture - Approaching a natural environment in vitro.螺旋神经节器官培养中的髓鞘诱导抑制——接近体外自然环境。
Neuroscience. 2017 Aug 15;357:75-83. doi: 10.1016/j.neuroscience.2017.05.053. Epub 2017 Jun 14.
10
Geniposide ameliorated fluoxetine-suppressed neurite outgrowth in Neuro2a neuroblastoma cells.栀子苷改善氟西汀抑制的Neuro2a 神经母细胞瘤细胞突起生长。
Life Sci. 2019 Jun 1;226:1-11. doi: 10.1016/j.lfs.2019.04.003. Epub 2019 Apr 3.

引用本文的文献

1
Differential Expression of tRNA-Derived Small RNA Markers of Antidepressant Response and Functional Forecast of Duloxetine in MDD Patients.抑郁症患者中抗抑郁反应的tRNA衍生小RNA标志物的差异表达及度洛西汀的功能预测
Genes (Basel). 2025 Jan 27;16(2):162. doi: 10.3390/genes16020162.
2
Early-Life Stress Induced by Neonatal Maternal Separation Leads to Intestinal 5-HT Accumulation and Causes Intestinal Dysfunction.新生期母婴分离诱导的早期生活应激导致肠道5-羟色胺蓄积并引起肠道功能障碍。
J Inflamm Res. 2024 Nov 19;17:8945-8964. doi: 10.2147/JIR.S488290. eCollection 2024.
3
Unraveling Neurotoxicity Discrepancies: Comparative In vitro and In vivo Analysis of Colistin and Polymyxin B and the Underlying Mechanisms.

本文引用的文献

1
Colchicine causes prenatal cell toxicity and increases tetraploid risk.秋水仙碱会导致产前细胞毒性,并增加四倍体风险。
BMC Pharmacol Toxicol. 2019 Nov 13;20(1):66. doi: 10.1186/s40360-019-0365-z.
2
Neuroprotective effect of duloxetine in a mouse model of diabetic neuropathy: Role of glia suppressing mechanisms.度洛西汀在糖尿病周围神经病变小鼠模型中的神经保护作用:胶质细胞抑制机制的作用。
Life Sci. 2018 Jul 15;205:113-124. doi: 10.1016/j.lfs.2018.05.025. Epub 2018 May 12.
3
mRNA function after intracellular delivery and release.细胞内递送和释放后的mRNA功能。
揭示神经毒性差异:多黏菌素和多黏菌素B的体外和体内比较分析及其潜在机制
Mol Neurobiol. 2025 Apr;62(4):4562-4575. doi: 10.1007/s12035-024-04577-8. Epub 2024 Oct 28.
4
Comparison of Protective Effects of Antidepressants Mediated by Serotonin Receptor in Aβ-Oligomer-Induced Neurotoxicity.5-羟色胺受体介导的抗抑郁药在Aβ-寡聚体诱导的神经毒性中的保护作用比较
Biomedicines. 2024 May 23;12(6):1158. doi: 10.3390/biomedicines12061158.
5
Saracatinib prompts hemin-induced K562 erythroid differentiation but suppresses erythropoiesis of hematopoietic stem cells.沙卡替尼促进血红素诱导的 K562 红细胞分化,但抑制造血干细胞的红细胞生成。
Hum Cell. 2024 May;37(3):648-665. doi: 10.1007/s13577-024-01034-5. Epub 2024 Feb 22.
6
Migraine Pharmacological Treatment and Cognitive Impairment: Risks and Benefits.偏头痛的药物治疗与认知障碍:风险与获益。
Int J Mol Sci. 2022 Sep 27;23(19):11418. doi: 10.3390/ijms231911418.
Biosystems. 2018 Mar;165:52-56. doi: 10.1016/j.biosystems.2018.01.003. Epub 2018 Jan 11.
4
Duloxetine Protects Human Neuroblastoma Cells from Oxidative Stress-Induced Cell Death Through Akt/Nrf-2/HO-1 Pathway.度洛西汀通过 Akt/Nrf-2/HO-1 通路保护人神经母细胞瘤细胞免受氧化应激诱导的细胞死亡。
Neurochem Res. 2018 Feb;43(2):387-396. doi: 10.1007/s11064-017-2433-3. Epub 2017 Nov 13.
5
Antiferroptotic activity of non-oxidative dopamine.非氧化多巴胺的抗铁死亡活性
Biochem Biophys Res Commun. 2016 Nov 25;480(4):602-607. doi: 10.1016/j.bbrc.2016.10.099. Epub 2016 Oct 26.
6
Duloxetine Reduces Oxidative Stress, Apoptosis, and Ca Entry Through Modulation of TRPM2 and TRPV1 Channels in the Hippocampus and Dorsal Root Ganglion of Rats.度洛西汀通过调节大鼠海马和背根神经节中的 TRPM2 和 TRPV1 通道减少氧化应激、细胞凋亡和钙内流。
Mol Neurobiol. 2017 Aug;54(6):4683-4695. doi: 10.1007/s12035-016-9992-1. Epub 2016 Jul 21.
7
Differential inhibition of cardiac and neuronal Na(+) channels by the selective serotonin-norepinephrine reuptake inhibitors duloxetine and venlafaxine.选择性5-羟色胺-去甲肾上腺素再摄取抑制剂度洛西汀和文拉法辛对心脏和神经元钠通道的差异性抑制作用
Eur J Pharmacol. 2016 Jul 15;783:1-10. doi: 10.1016/j.ejphar.2016.04.051. Epub 2016 Apr 27.
8
Amitriptyline induces brain-derived neurotrophic factor (BDNF) mRNA expression through ERK-dependent modulation of multiple BDNF mRNA variants in primary cultured rat cortical astrocytes and microglia.阿米替林通过细胞外信号调节激酶(ERK)依赖性调控原代培养大鼠皮质星形胶质细胞和小胶质细胞中多种脑源性神经营养因子(BDNF)mRNA变体,诱导BDNF mRNA表达。
Brain Res. 2016 Mar 1;1634:57-67. doi: 10.1016/j.brainres.2015.12.057. Epub 2016 Jan 4.
9
The anti-inflammatory activity of duloxetine, a serotonin/norepinephrine reuptake inhibitor, prevents kainic acid-induced hippocampal neuronal death in mice.度洛西汀(一种5-羟色胺/去甲肾上腺素再摄取抑制剂)的抗炎活性可预防红藻氨酸诱导的小鼠海马神经元死亡。
J Neurol Sci. 2015 Nov 15;358(1-2):390-7. doi: 10.1016/j.jns.2015.10.001. Epub 2015 Oct 3.
10
Polysulfide promotes neuroblastoma cell differentiation by accelerating calcium influx.多硫化物通过加速钙内流促进神经母细胞瘤细胞分化。
Biochem Biophys Res Commun. 2015 Apr 10;459(3):488-92. doi: 10.1016/j.bbrc.2015.02.133. Epub 2015 Mar 5.