• 文献检索
  • 文档翻译
  • 深度研究
  • 学术资讯
  • Suppr Zotero 插件Zotero 插件
  • 邀请有礼
  • 套餐&价格
  • 历史记录
应用&插件
Suppr Zotero 插件Zotero 插件浏览器插件Mac 客户端Windows 客户端微信小程序
定价
高级版会员购买积分包购买API积分包
服务
文献检索文档翻译深度研究API 文档MCP 服务
关于我们
关于 Suppr公司介绍联系我们用户协议隐私条款
关注我们

Suppr 超能文献

核心技术专利:CN118964589B侵权必究
粤ICP备2023148730 号-1Suppr @ 2026

文献检索

告别复杂PubMed语法,用中文像聊天一样搜索,搜遍4000万医学文献。AI智能推荐,让科研检索更轻松。

立即免费搜索

文件翻译

保留排版,准确专业,支持PDF/Word/PPT等文件格式,支持 12+语言互译。

免费翻译文档

深度研究

AI帮你快速写综述,25分钟生成高质量综述,智能提取关键信息,辅助科研写作。

立即免费体验

分裂样增强子转导蛋白-1抑制胰腺导管腺癌的恶性行为并预测较好的预后。

Transducin-Like Enhancer of Split-1 Inhibits Malignant Behaviors and Predicts a Better Prognosis in Pancreatic Ductal Adenocarcinoma.

作者信息

Wang Yizhi, Yuan Da, Zhou Li, Liang Zhiyong, Zhou Weixun, Lu Jun, Jiang Bolun, You Lei, Guo Junchao, Zhao Yu-Pei

机构信息

Department of General Surgery, Peking Union Medical College Hospital, Chinese Academy of Medical Sciences, Peking Union Medical College, Beijing, China.

Medical Management Office, Department of General Surgery, Peking Union Medical College Hospital, Chinese Academy of Medical Sciences, Peking Union Medical College, Beijing, China.

出版信息

Front Oncol. 2020 May 5;10:576. doi: 10.3389/fonc.2020.00576. eCollection 2020.

DOI:10.3389/fonc.2020.00576
PMID:32432037
原文链接:https://pmc.ncbi.nlm.nih.gov/articles/PMC7214815/
Abstract

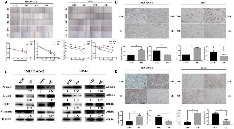
Transducin-like enhancer of split-1 (TLE1), a member of the Groucho/TLE family of transcriptional corepressors, has been reported to be involved in the tumorigenesis of various cancers and function as a clinical prognostic indicator. However, the mechanisms and prognostic significance of TLE1 in pancreatic ductal adenocarcinoma (PDAC) have not been elucidated. In this study, western blot analyses and real-time polymerase chain reaction (RT-PCR) were employed to evaluate the expression of TLE1 and related proteins in PDAC cell lines. Wound healing, transwell migration and invasion, and Cell Counting Kit-8 (CCK-8) assays were used to determine cell line-specific differences in metastasis and proliferation. Flow cytometry was performed for cell cycle detection. RNA sequencing and bioinformatics were undertaken to explore the molecular mechanisms and potential targeted molecules of TLE1. TLE1 expression in tumor and para-tumor tissues was evaluated by tissue microarray-based immunohistochemistry using a semiquantitative method (-score) in 262 patients with radical PDAC resection. Correlation, Kaplan-Meier survival, univariate, and multivariate analyses were also performed. Our findings showed that TLE1 expression was common in PDAC cell lines. Upregulation of TLE1 inhibited PDAC cell migration, invasion, and proliferation by delaying the G0/G1 transition. Immunohistochemistry revealed that TLE1 was specifically expressed in the nucleus and at higher levels in tumor tissues compared with para-tumor tissues. Generally, high TLE1 expression was associated with no vascular invasion. In univariate analyses, high TLE1 expression was associated with longer disease-specific survival (DSS) in all patients and in 16 patient subgroups. In multivariate analyses, TLE1 expression was independently associated with DSS in all patients and four patient subgroups. In conclusion, these results suggest that TLE1 has an inhibitory role in PDAC progression and is a favorable prognostic indicator for patients with resectable PDAC.

摘要

分裂样转录增强子1(TLE1)是转录共抑制因子Groucho/TLE家族的成员,据报道它参与多种癌症的肿瘤发生,并作为临床预后指标发挥作用。然而,TLE1在胰腺导管腺癌(PDAC)中的作用机制和预后意义尚未阐明。在本研究中,采用蛋白质免疫印迹分析和实时聚合酶链反应(RT-PCR)来评估TLE1及相关蛋白在PDAC细胞系中的表达。使用伤口愈合实验、Transwell迁移和侵袭实验以及细胞计数试剂盒8(CCK-8)实验来确定细胞系在转移和增殖方面的特异性差异。通过流式细胞术进行细胞周期检测。进行RNA测序和生物信息学分析以探索TLE1的分子机制和潜在的靶向分子。使用基于组织芯片的免疫组织化学方法,采用半定量方法(-评分)评估262例接受根治性PDAC切除术患者的肿瘤组织和癌旁组织中TLE1的表达。还进行了相关性分析、Kaplan-Meier生存分析、单因素分析和多因素分析。我们的研究结果表明,TLE1在PDAC细胞系中普遍表达。TLE1的上调通过延迟G0/G1期转换来抑制PDAC细胞的迁移、侵袭和增殖。免疫组织化学显示,TLE1特异性表达于细胞核,与癌旁组织相比,在肿瘤组织中的表达水平更高。一般来说,TLE1高表达与无血管侵犯相关。在单因素分析中,TLE1高表达与所有患者以及16个患者亚组的疾病特异性生存期(DSS)延长相关。在多因素分析中,TLE1表达与所有患者以及4个患者亚组的DSS独立相关。总之,这些结果表明TLE1在PDAC进展中具有抑制作用,并且是可切除性PDAC患者的良好预后指标。

https://cdn.ncbi.nlm.nih.gov/pmc/blobs/a606/7214815/9ba5b9eb0d18/fonc-10-00576-g0006.jpg
https://cdn.ncbi.nlm.nih.gov/pmc/blobs/a606/7214815/2ae908205754/fonc-10-00576-g0001.jpg
https://cdn.ncbi.nlm.nih.gov/pmc/blobs/a606/7214815/d8e727d8d0d8/fonc-10-00576-g0002.jpg
https://cdn.ncbi.nlm.nih.gov/pmc/blobs/a606/7214815/58a196c45aef/fonc-10-00576-g0003.jpg
https://cdn.ncbi.nlm.nih.gov/pmc/blobs/a606/7214815/3786f143734b/fonc-10-00576-g0004.jpg
https://cdn.ncbi.nlm.nih.gov/pmc/blobs/a606/7214815/c10f74289485/fonc-10-00576-g0005.jpg
https://cdn.ncbi.nlm.nih.gov/pmc/blobs/a606/7214815/9ba5b9eb0d18/fonc-10-00576-g0006.jpg
https://cdn.ncbi.nlm.nih.gov/pmc/blobs/a606/7214815/2ae908205754/fonc-10-00576-g0001.jpg
https://cdn.ncbi.nlm.nih.gov/pmc/blobs/a606/7214815/d8e727d8d0d8/fonc-10-00576-g0002.jpg
https://cdn.ncbi.nlm.nih.gov/pmc/blobs/a606/7214815/58a196c45aef/fonc-10-00576-g0003.jpg
https://cdn.ncbi.nlm.nih.gov/pmc/blobs/a606/7214815/3786f143734b/fonc-10-00576-g0004.jpg
https://cdn.ncbi.nlm.nih.gov/pmc/blobs/a606/7214815/c10f74289485/fonc-10-00576-g0005.jpg
https://cdn.ncbi.nlm.nih.gov/pmc/blobs/a606/7214815/9ba5b9eb0d18/fonc-10-00576-g0006.jpg

相似文献

1
Transducin-Like Enhancer of Split-1 Inhibits Malignant Behaviors and Predicts a Better Prognosis in Pancreatic Ductal Adenocarcinoma.分裂样增强子转导蛋白-1抑制胰腺导管腺癌的恶性行为并预测较好的预后。
Front Oncol. 2020 May 5;10:576. doi: 10.3389/fonc.2020.00576. eCollection 2020.
2
Linc00675 is a novel marker of short survival and recurrence in patients with pancreatic ductal adenocarcinoma.Linc00675是胰腺导管腺癌患者短期生存和复发的一种新型标志物。
World J Gastroenterol. 2015 Aug 21;21(31):9348-57. doi: 10.3748/wjg.v21.i31.9348.
3
TLE2 is associated with favorable prognosis and regulates cell growth and gemcitabine sensitivity in pancreatic cancer.TLE2与胰腺癌的良好预后相关,并调节细胞生长和吉西他滨敏感性。
Ann Transl Med. 2020 Aug;8(16):1017. doi: 10.21037/atm-20-5492.
4
Difference in transducin-like enhancer of split 1 protein expression between basal cell adenomas and basal cell adenocarcinomas - an immunohistochemical study.基底细胞腺瘤与基底细胞腺癌之间分裂样增强子1蛋白表达的差异——一项免疫组织化学研究
Diagn Pathol. 2018 Jul 27;13(1):48. doi: 10.1186/s13000-018-0726-8.
5
Clinicopathologic and Prognostic Significance of Transducin-Like Enhancer of Split 1 Protein Expression in Invasive Breast Cancer.侵袭性乳腺癌中分裂样增强子1蛋白表达的临床病理及预后意义
J Breast Cancer. 2017 Mar;20(1):45-53. doi: 10.4048/jbc.2017.20.1.45. Epub 2017 Mar 24.
6
lncRNA differentiation antagonizing nonprotein coding RNA overexpression accelerates progression and indicates poor prognosis in pancreatic ductal adenocarcinoma.长链非编码RNA分化拮抗非蛋白质编码RNA过表达加速胰腺导管腺癌进展并提示预后不良。
Onco Targets Ther. 2018 Nov 9;11:7955-7965. doi: 10.2147/OTT.S167065. eCollection 2018.
7
Prognostic and Clinicopathological Significance of Transducer-Like Enhancer of Split 1 Expression in Gastric Cancer.胃癌中分裂样增强子1表达的预后及临床病理意义
J Gastric Cancer. 2016 Mar;16(1):21-7. doi: 10.5230/jgc.2016.16.1.21. Epub 2016 Mar 31.
8
Aspartate β-hydroxylase promotes pancreatic ductal adenocarcinoma metastasis through activation of SRC signaling pathway.天冬氨酸 β-羟化酶通过激活 SRC 信号通路促进胰腺导管腺癌转移。
J Hematol Oncol. 2019 Dec 30;12(1):144. doi: 10.1186/s13045-019-0837-z.
9
[Expression and clinical significance of Tspan 1 and Integrin α6 in human pancreatic ductal adenocarcinoma].Tspan 1与整合素α6在人胰腺导管腺癌中的表达及临床意义
Zhonghua Wai Ke Za Zhi. 2014 Oct;52(10):781-6.
10
RACK1 overexpression associates with pancreatic ductal adenocarcinoma growth and poor prognosis.RACK1过表达与胰腺导管腺癌的生长及不良预后相关。
Exp Mol Pathol. 2016 Oct;101(2):176-186. doi: 10.1016/j.yexmp.2016.08.001. Epub 2016 Aug 3.

引用本文的文献

1
Identification of fibronectin type III domain containing 3B as a potential prognostic and therapeutic target for pancreatic cancer: a preliminary analysis.鉴定纤维连接蛋白 III 型结构域包含蛋白 3B 作为胰腺癌的一个潜在预后和治疗靶点:初步分析。
Eur J Med Res. 2024 Apr 5;29(1):221. doi: 10.1186/s40001-024-01823-6.
2
Identification of potential biomarkers for papillary thyroid carcinoma by comprehensive bioinformatics analysis.综合生物信息学分析鉴定甲状腺乳头状癌的潜在生物标志物。
Mol Cell Biochem. 2023 Sep;478(9):2111-2123. doi: 10.1007/s11010-022-04606-x. Epub 2023 Jan 12.
3
Roles of transducin-like enhancer of split (TLE) family proteins in tumorigenesis and immune regulation.

本文引用的文献

1
Cancer statistics, 2020.癌症统计数据,2020 年。
CA Cancer J Clin. 2020 Jan;70(1):7-30. doi: 10.3322/caac.21590. Epub 2020 Jan 8.
2
High expression of CDH3 predicts a good prognosis for colon adenocarcinoma patients.CDH3的高表达预示着结肠腺癌患者的良好预后。
Exp Ther Med. 2019 Jul;18(1):841-847. doi: 10.3892/etm.2019.7638. Epub 2019 Jun 3.
3
A pan-cancer perspective of matrix metalloproteases (MMP) gene expression profile and their diagnostic/prognostic potential.基质金属蛋白酶(MMP)基因表达谱的泛癌分析及其诊断/预后潜力。
分裂样转导素增强子(TLE)家族蛋白在肿瘤发生和免疫调节中的作用。
Front Cell Dev Biol. 2022 Nov 11;10:1010639. doi: 10.3389/fcell.2022.1010639. eCollection 2022.
4
microRNA-877-5p exerts tumor-suppressive functions in prostate cancer through repressing transcription of forkhead box M1.miRNA-877-5p 通过抑制叉头框 M1 的转录发挥抑癌作用。
Bioengineered. 2021 Dec;12(1):9094-9102. doi: 10.1080/21655979.2021.1989969.
5
Prognostic Value of TLE1 Gene Expression in Patients with T-cell Acute Lymphoblastic Leukemia.TLE1 基因表达对 T 细胞急性淋巴细胞白血病患者的预后价值。
Asian Pac J Cancer Prev. 2021 May 1;22(5):1653-1658. doi: 10.31557/APJCP.2021.22.5.1653.
BMC Cancer. 2019 Jun 14;19(1):581. doi: 10.1186/s12885-019-5768-0.
4
Preoperative maximum standardized uptake value and carbohydrate antigen 19-9 were independent predictors of pathological stages and overall survival in Chinese patients with pancreatic duct adenocarcinoma.术前最大标准化摄取值和糖类抗原 19-9 是中国胰腺导管腺癌患者病理分期和总生存的独立预测因素。
BMC Cancer. 2019 May 15;19(1):456. doi: 10.1186/s12885-019-5691-4.
5
Plasma Chromogranin A as a Prognostic Marker in Pancreatic Ductal Adenocarcinoma.血浆嗜铬粒蛋白 A 作为胰腺导管腺癌的预后标志物。
Pancreas. 2019 May/Jun;48(5):662-669. doi: 10.1097/MPA.0000000000001319.
6
A genetic variant in PIK3R1 is associated with pancreatic cancer survival in the Chinese population.PIK3R1 基因变异与中国人群胰腺癌生存相关。
Cancer Med. 2019 Jul;8(7):3575-3582. doi: 10.1002/cam4.2228. Epub 2019 May 6.
7
Expression Is a Poor-Prognosis Marker in Pancreatic Adenocarcinoma.表达是胰腺腺癌的不良预后标志物。
J Clin Med. 2019 Apr 30;8(5):596. doi: 10.3390/jcm8050596.
8
Lnc-GIHCG promotes cell proliferation and migration in gastric cancer through miR- 1281 adsorption.Lnc-GIHCG 通过吸附 miR-1281 促进胃癌细胞增殖和迁移。
Mol Genet Genomic Med. 2019 Jun;7(6):e711. doi: 10.1002/mgg3.711. Epub 2019 May 2.
9
Impact of resection margin status on recurrence and survival in pancreatic cancer surgery.胰腺癌手术中切缘状态对复发和生存的影响。
Br J Surg. 2019 Jul;106(8):1055-1065. doi: 10.1002/bjs.11115. Epub 2019 Mar 18.
10
Overexpression of FZD1 is Associated with a Good Prognosis and Resistance of Sunitinib in Clear Cell Renal Cell Carcinoma.FZD1的过表达与透明细胞肾细胞癌中舒尼替尼的良好预后和耐药性相关。
J Cancer. 2019 Jan 29;10(5):1237-1251. doi: 10.7150/jca.28662. eCollection 2019.