Suppr超能文献

牙龈卟啉单胞菌感染后,脑内皮细胞中晚期糖基化终产物受体的上调介导了与脑血管相关的淀粉样 β 积累。

Receptor for advanced glycation end products up-regulation in cerebral endothelial cells mediates cerebrovascular-related amyloid β accumulation after Porphyromonas gingivalis infection.

机构信息

Department of Aging Science and Pharmacology, Kyushu University, Fukuoka, Japan.

The Affiliated Stomatology Hospital, School of Medical, Zhejiang University, Zhejiang, China.

出版信息

J Neurochem. 2021 Aug;158(3):724-736. doi: 10.1111/jnc.15096. Epub 2020 Jun 15.

Abstract

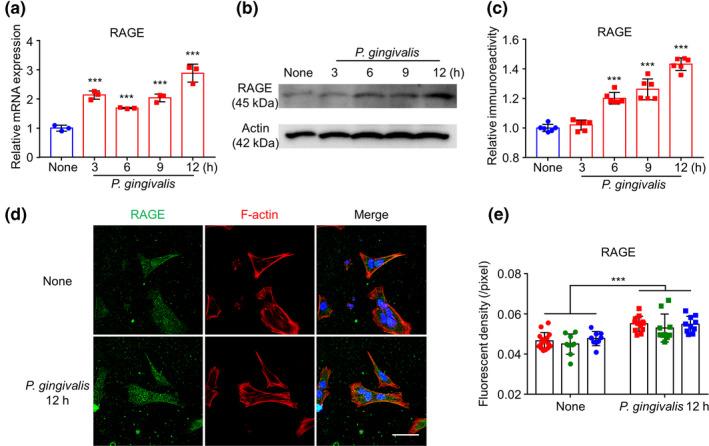
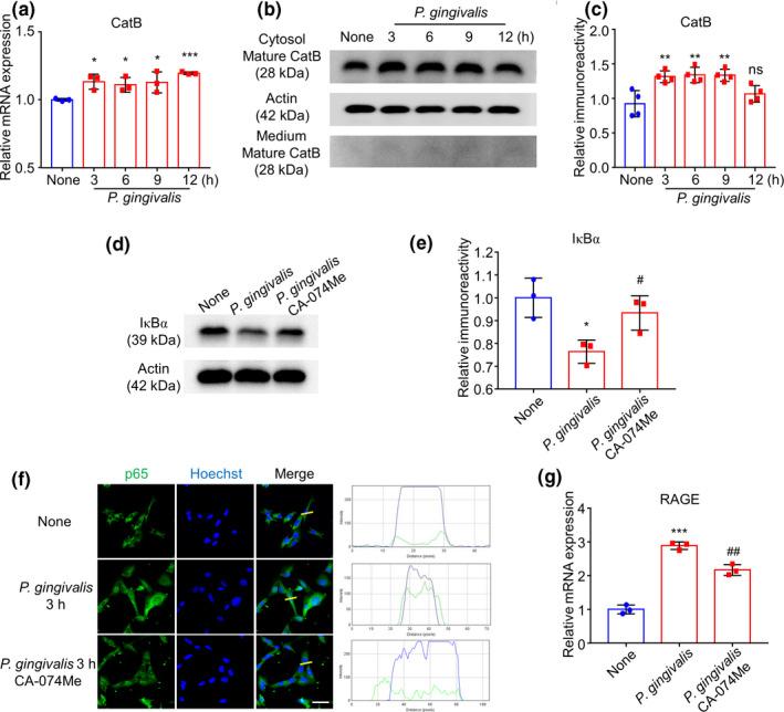
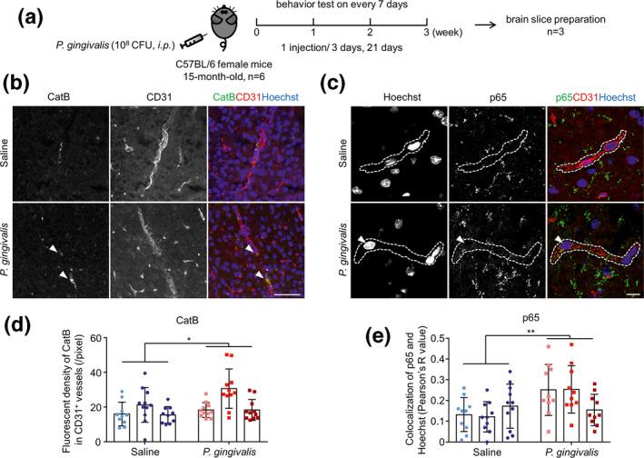
Cerebrovascular-related amyloidogenesis is found in over 80% of Alzheimer's disease (AD) cases, and amyloid β (Aβ) generation is increased in the peripheral macrophages during infection of Porphyromonas gingivalis (P. gingivalis), a causal bacterium for periodontitis. In this study, we focused on receptor for advanced glycation end products (RAGE), the key molecule involves in Aβ influx after P. gingivalis infection to test our hypothesis that Aβ transportation from periphery into the brain, known as "Aβ influx," is enhanced by P. gingivalis infection. Using cultured hCMEC/D3 cell line, in comparison to uninfected cells, directly infection with P. gingivalis (multiplicity of infection, MOI = 5) significantly increased a time-dependent RAGE expression resulting in a dramatic increase in Aβ influx in the hCMEC/D3 cells; the P. gingivalis-up-regulated RAGE expression was significantly decreased by NF-κB and Cathepsin B (CatB)-specific inhibitors, and the P.gingivalis-increased IκBα degradation was significantly decreased by CatB-specific inhibitor. Furthermore, the P. gingivalis-increased Aβ influx was significantly reduced by RAGE-specific inhibitor. Using 15-month-old mice (C57BL/6JJmsSlc, female), in comparison to non-infection mice, systemic P. gingivalis infection for three consecutive weeks (1 × 10  CFU/mouse, every 3 days, intraperitoneally) significantly increased the RAGE expression in the CD31-positive endothelial cells and the Aβ loads around the CD31-positive cells in the mice's brains. The RAGE expression in the CD31-positive cells was positively correlated with the Aβ loads. These observations demonstrate that the up-regulated RAGE expression in cerebral endothelial cells mediates the Aβ influx after P. gingivalis infection, and CatB plays a critical role in regulating the NF-κB/RAGE expression. Cover Image for this issue: https://doi.org/10.1111/jnc.15073.

摘要

脑血管相关淀粉样蛋白生成存在于超过 80%的阿尔茨海默病(AD)病例中,而在感染牙周炎的主要致病菌牙龈卟啉单胞菌(P. gingivalis)时,外周巨噬细胞中的淀粉样β(Aβ)生成增加。在这项研究中,我们专注于晚期糖基化终产物受体(RAGE),这是 P. gingivalis 感染后 Aβ内流的关键分子,以检验我们的假设,即 P. gingivalis 感染增强了 Aβ从外周向大脑的转运,称为“Aβ内流”。使用体外培养的 hCMEC/D3 细胞系,与未感染细胞相比,直接用 P. gingivalis(感染复数,MOI=5)感染显著增加了 RAGE 的时间依赖性表达,导致 hCMEC/D3 细胞中 Aβ内流的急剧增加;NF-κB 和组织蛋白酶 B(CatB)特异性抑制剂显著降低了 P. gingivalis 上调的 RAGE 表达,CatB 特异性抑制剂显著降低了 P.gingivalis 增加的 IκBα降解。此外,RAGE 特异性抑制剂显著降低了 P. gingivalis 增加的 Aβ内流。使用 15 个月大的雌性 C57BL/6JJmsSlc 小鼠,与非感染小鼠相比,连续三周(1×10 个 CFU/只,每 3 天,腹腔内)全身性 P. gingivalis 感染显著增加了大脑中 CD31 阳性内皮细胞中的 RAGE 表达和 CD31 阳性细胞周围的 Aβ负荷。CD31 阳性细胞中的 RAGE 表达与 Aβ负荷呈正相关。这些观察结果表明,大脑内皮细胞中上调的 RAGE 表达介导了 P. gingivalis 感染后的 Aβ内流,CatB 在调节 NF-κB/RAGE 表达中起着关键作用。本期的封面图片:https://doi.org/10.1111/jnc.15073.

https://cdn.ncbi.nlm.nih.gov/pmc/blobs/1c6a/8451939/20c1f0281ad1/JNC-158-724-g005.jpg

文献AI研究员

20分钟写一篇综述,助力文献阅读效率提升50倍。

立即体验

用中文搜PubMed

大模型驱动的PubMed中文搜索引擎

马上搜索

文档翻译

学术文献翻译模型,支持多种主流文档格式。

立即体验