Institute of Molecular Health Sciences, Department of Biology, ETH Zurich, Otto-Stern-Weg 7, 8093, Zurich, Switzerland.
Institute for Mechanical Systems, Department of Mechanical and Process Engineering, ETH Zurich, Leonhardstrasse 21, 8092, Zurich, Switzerland.
Nat Commun. 2020 May 25;11(1):2604. doi: 10.1038/s41467-020-16409-z.
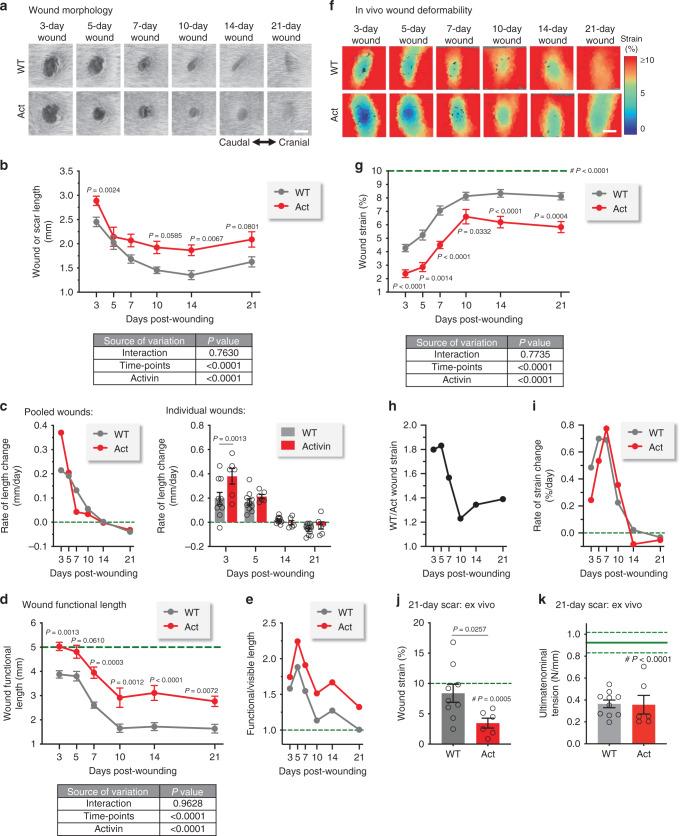
Matrix deposition is essential for wound repair, but when excessive, leads to hypertrophic scars and fibrosis. The factors that control matrix deposition in skin wounds have only partially been identified and the consequences of matrix alterations for the mechanical properties of wounds are largely unknown. Here, we report how a single diffusible factor, activin A, affects the healing process across scales. Bioinformatics analysis of wound fibroblast transcriptome data combined with biochemical and histopathological analyses of wounds and functional in vitro studies identify that activin promotes pro-fibrotic gene expression signatures and processes, including glycoprotein and proteoglycan biosynthesis, collagen deposition, and altered collagen cross-linking. As a consequence, activin strongly reduces the wound and scar deformability, as identified by a non-invasive in vivo method for biomechanical analysis. These results provide mechanistic insight into the roles of activin in wound repair and fibrosis and identify the functional consequences of alterations in the wound matrisome at the biomechanical level.
基质沉积对于伤口修复至关重要,但如果过度,则会导致增生性瘢痕和纤维化。控制皮肤伤口基质沉积的因素仅部分被确定,基质改变对伤口机械性能的影响在很大程度上尚不清楚。在这里,我们报告了一种单一的可扩散因子激活素 A 如何在多个尺度上影响愈合过程。对伤口成纤维细胞转录组数据的生物信息学分析,结合对伤口的生化和组织病理学分析以及功能体外研究,鉴定出激活素促进了包括糖蛋白和蛋白聚糖生物合成、胶原蛋白沉积和胶原交联改变在内的促纤维化基因表达特征和过程。因此,激活素通过一种非侵入性的体内生物力学分析方法强烈降低了伤口和疤痕的可变形性。这些结果为激活素在伤口修复和纤维化中的作用提供了机制见解,并确定了在生物力学水平上伤口基质组改变的功能后果。