Suppr超能文献

一种用于同时检测中国四种流行猪病毒抗体的新型蛋白质芯片。

A novel protein chip for simultaneous detection of antibodies against four epidemic swine viruses in China.

机构信息

MOE Joint International Research Laboratory of Animal Health and Food Safety, College of Veterinary Medicine, Nanjing Agricultural University, Nanjing, 210095, China.

College of Veterinary Medicine, Sichuan Agricultural University, Chengdu, 611130, China.

出版信息

BMC Vet Res. 2020 May 26;16(1):162. doi: 10.1186/s12917-020-02375-7.

Abstract

BACKGROUND

At present, pig industry in China is faced with the complex situation of mixed infection caused by multiple pathogens. It is urgent to develop some new high-throughput molecular diagnosis assays to simultaneously detect pathogens or antibodies. Biochip array technology has made it possible to screen thousands of samples simultaneously; it has been twice named as one of the top 10 scientific and technological breakthroughs. Studies have reported encouraging results using protein biochips for detecting antibodies against avian infectious bronchitis virus and ruminant bluetongue virus, but the research of this technology for the diagnosis of swine diseases is still sparse.

RESULTS

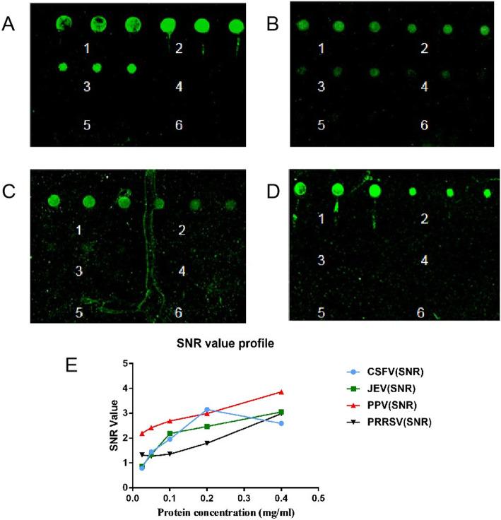
In this study, a novel protein chip was developed that can simultaneously detect the antibodies of four important swine viruses as follow, classical swine fever virus (CSFV), porcine parvovirus (PPV), Japanese encephalitis virus (JEV), and porcine reproductive and respiratory syndrome virus (PRRSV). Four prokaryotic expression plasmids pET-32a-E2 of CSFV, -VP2 of PPV, -EDIII of JEV, and -N of PRRSV were induced by IPTG (Isopropyl β-D-1-Thiogalactopyranoside) and overexpressed in E.coli, respectively. The purified proteins were identified by Western blotting and then printed on epoxy-coated glass slides. The optimized parameters of this diagnostic chip showed that the spotting concentrations of E2、VP2、EDIII、N proteins were 0.2, 0.4, 0.4, and 0.4 mg/mL. The optimal primary and secondary antibody dilutions were 1:50 and 1: 600. Compared with the commercial ELISA (Enzyme-linked immunosorbent assay) kits, the positive and negative coincidence rates of this chip were 95.8% ~ 100 and 86.2% ~ 100%, as well as, no cross-reaction.

CONCLUSION

This protein chip provided a fast, specific, and sensitive method for simultaneous detection of antibodies in clinical serum samples. Compared with traditional methods, this protein chip can monitor very small amount of serum.

摘要

背景

目前,中国的养猪业面临着多种病原体混合感染的复杂情况。迫切需要开发一些新的高通量分子诊断检测方法来同时检测病原体或抗体。生物芯片阵列技术使得同时筛选数千个样本成为可能;它曾两次被评为十大科技突破之一。已有研究报道使用蛋白质生物芯片检测禽传染性支气管炎病毒和反刍动物蓝舌病病毒的抗体取得了令人鼓舞的结果,但该技术用于猪病诊断的研究仍很稀少。

结果

本研究开发了一种新型的蛋白质芯片,可同时检测四种重要猪病病毒的抗体,包括猪瘟病毒(CSFV)、猪细小病毒(PPV)、日本脑炎病毒(JEV)和猪繁殖与呼吸综合征病毒(PRRSV)。通过 IPTG(异丙基-β-D-1-硫代半乳糖苷)诱导 CSFV 的 pET-32a-E2、PPV 的 -VP2、JEV 的 -EDIII 和 PRRSV 的 -N 四个原核表达质粒,并在大肠杆菌中过表达。通过 Western blot 鉴定纯化的蛋白,然后将其打印在环氧涂层的载玻片上。该诊断芯片的优化参数表明,E2、VP2、EDIII、N 蛋白的点样浓度分别为 0.2、0.4、0.4 和 0.4mg/mL。最佳的一抗和二抗稀释度分别为 1:50 和 1:600。与商业 ELISA(酶联免疫吸附试验)试剂盒相比,该芯片的阳性和阴性符合率分别为 95.8%100%和 86.2%100%,且无交叉反应。

结论

该蛋白质芯片为同时检测临床血清样本中的抗体提供了一种快速、特异和敏感的方法。与传统方法相比,该蛋白质芯片可以监测非常少量的血清。

https://cdn.ncbi.nlm.nih.gov/pmc/blobs/8c54/7249397/0284d3090a95/12917_2020_2375_Fig1_HTML.jpg

文献AI研究员

20分钟写一篇综述,助力文献阅读效率提升50倍。

立即体验

用中文搜PubMed

大模型驱动的PubMed中文搜索引擎

马上搜索

文档翻译

学术文献翻译模型,支持多种主流文档格式。

立即体验