• 文献检索
  • 文档翻译
  • 深度研究
  • 学术资讯
  • Suppr Zotero 插件Zotero 插件
  • 邀请有礼
  • 套餐&价格
  • 历史记录
应用&插件
Suppr Zotero 插件Zotero 插件浏览器插件Mac 客户端Windows 客户端微信小程序
定价
高级版会员购买积分包购买API积分包
服务
文献检索文档翻译深度研究API 文档MCP 服务
关于我们
关于 Suppr公司介绍联系我们用户协议隐私条款
关注我们

Suppr 超能文献

核心技术专利:CN118964589B侵权必究
粤ICP备2023148730 号-1Suppr @ 2026

文献检索

告别复杂PubMed语法,用中文像聊天一样搜索,搜遍4000万医学文献。AI智能推荐,让科研检索更轻松。

立即免费搜索

文件翻译

保留排版,准确专业,支持PDF/Word/PPT等文件格式,支持 12+语言互译。

免费翻译文档

深度研究

AI帮你快速写综述,25分钟生成高质量综述,智能提取关键信息,辅助科研写作。

立即免费体验

血清神经丝在新诊断多发性硬化症患者中的临床意义:一项纵向多中心队列研究。

Clinical implications of serum neurofilament in newly diagnosed MS patients: A longitudinal multicentre cohort study.

机构信息

Department of Neurology, Focus Program Translational Neuroscience (FTN) and Immunotherapy (FZI), Rhine Main Neuroscience Network (rmn(2)), University Medical Center of the Johannes Gutenberg University Mainz, Langenbeckstr. 1, Mainz 55131, Germany.

Department of Neurology, Focus Program Translational Neuroscience (FTN) and Immunotherapy (FZI), Rhine Main Neuroscience Network (rmn(2)), University Medical Center of the Johannes Gutenberg University Mainz, Langenbeckstr. 1, Mainz 55131, Germany.

出版信息

EBioMedicine. 2020 Jun;56:102807. doi: 10.1016/j.ebiom.2020.102807. Epub 2020 May 24.

DOI:10.1016/j.ebiom.2020.102807
PMID:32460167
原文链接:https://pmc.ncbi.nlm.nih.gov/articles/PMC7251380/
Abstract

BACKGROUND

We aim to evaluate serum neurofilament light chain (sNfL), indicating neuroaxonal damage, as a biomarker at diagnosis in a large cohort of early multiple sclerosis (MS) patients.

METHODS

In a multicentre prospective longitudinal observational cohort, patients with newly diagnosed relapsing-remitting MS (RRMS) or clinically isolated syndrome (CIS) were recruited between August 2010 and November 2015 in 22 centers. Clinical parameters, MRI, and sNfL levels (measured by single molecule array) were assessed at baseline and up to four-year follow-up.

FINDINGS

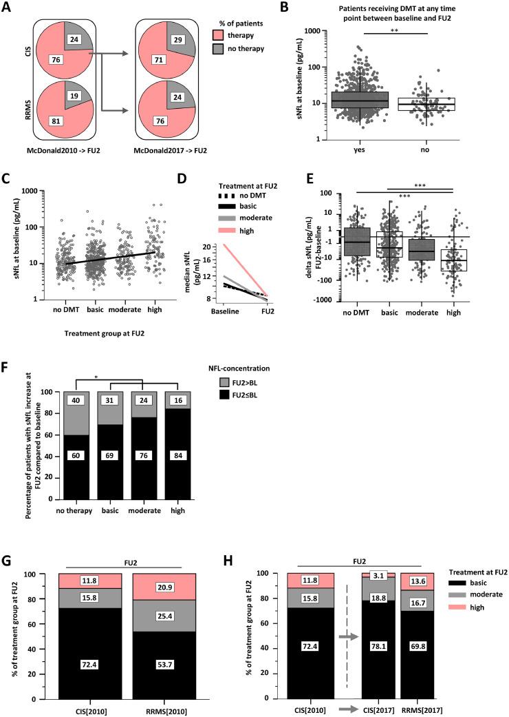
Of 814 patients, 54.7% (445) were diagnosed with RRMS and 45.3% (369) with CIS when applying 2010 McDonald criteria (RRMS[2010] and CIS[2010]). After reclassification of CIS[2010] patients with existing CSF analysis, according to 2017 criteria, sNfL levels were lower in CIS[2017] than RRMS[2017] patients (9.1 pg/ml, IQR 6.2-13.7 pg/ml, n = 45; 10.8 pg/ml, IQR 7.4-20.1 pg/ml, n = 213; p = 0.036). sNfL levels correlated with number of T2 and Gd+ lesions at baseline and future clinical relapses. Patients receiving disease-modifying therapy (DMT) during the first four years had higher baseline sNfL levels than DMT-naïve patients (11.8 pg/ml, IQR 7.5-20.7 pg/ml, n = 726; 9.7 pg/ml, IQR 6.4-15.3 pg/ml, n = 88). Therapy escalation decisions within this period were reflected by longitudinal changes in sNfL levels.

INTERPRETATION

Assessment of sNfL increases diagnostic accuracy, is associated with disease course prognosis and may, particularly when measured longitudinally, facilitate therapeutic decisions.

FUNDING

Supported the German Federal Ministry for Education and Research, the German Research Council, and Hertie-Stiftung.

摘要

背景

我们旨在评估血清神经丝轻链(sNfL),其反映神经轴突损伤,作为一项生物标志物,应用于大样本量的早期多发性硬化(MS)患者的诊断中。

方法

在一项多中心前瞻性纵向观察队列研究中,2010 年 8 月至 2015 年 11 月期间在 22 个中心招募了新诊断的复发缓解型 MS(RRMS)或临床孤立综合征(CIS)患者。基线时及 4 年随访时评估临床参数、MRI 和 sNfL 水平(通过单分子阵列法测量)。

结果

814 例患者中,54.7%(445 例)被诊断为 RRMS,45.3%(369 例)为 CIS,当应用 2010 年 McDonald 标准时(RRMS[2010]和 CIS[2010])。对 CIS[2010]患者进行基于 2017 标准的脑脊液分析后重新分类,根据 2017 年标准,CIS[2017]患者的 sNfL 水平低于 RRMS[2017]患者(9.1pg/ml,IQR 6.2-13.7pg/ml,n=45;10.8pg/ml,IQR 7.4-20.1pg/ml,n=213;p=0.036)。sNfL 水平与基线时和未来临床复发的 T2 和 Gd+病变数量相关。在最初的 4 年内接受疾病修正治疗(DMT)的患者的基线 sNfL 水平高于未接受 DMT 的患者(11.8pg/ml,IQR 7.5-20.7pg/ml,n=726;9.7pg/ml,IQR 6.4-15.3pg/ml,n=88)。在这段时间内的治疗升级决策反映在 sNfL 水平的纵向变化中。

解释

评估 sNfL 增加了诊断准确性,与疾病过程预后相关,特别是当进行纵向测量时,可能有助于治疗决策。

资金

得到德国联邦教育与研究部、德国研究基金会和 Hertie-Stiftung 的支持。

https://cdn.ncbi.nlm.nih.gov/pmc/blobs/047c/7251380/a3629985b922/gr4.jpg
https://cdn.ncbi.nlm.nih.gov/pmc/blobs/047c/7251380/50453df600eb/gr1.jpg
https://cdn.ncbi.nlm.nih.gov/pmc/blobs/047c/7251380/6aa318182d10/gr2.jpg
https://cdn.ncbi.nlm.nih.gov/pmc/blobs/047c/7251380/8c449badec9a/gr3.jpg
https://cdn.ncbi.nlm.nih.gov/pmc/blobs/047c/7251380/a3629985b922/gr4.jpg
https://cdn.ncbi.nlm.nih.gov/pmc/blobs/047c/7251380/50453df600eb/gr1.jpg
https://cdn.ncbi.nlm.nih.gov/pmc/blobs/047c/7251380/6aa318182d10/gr2.jpg
https://cdn.ncbi.nlm.nih.gov/pmc/blobs/047c/7251380/8c449badec9a/gr3.jpg
https://cdn.ncbi.nlm.nih.gov/pmc/blobs/047c/7251380/a3629985b922/gr4.jpg

相似文献

1
Clinical implications of serum neurofilament in newly diagnosed MS patients: A longitudinal multicentre cohort study.血清神经丝在新诊断多发性硬化症患者中的临床意义:一项纵向多中心队列研究。
EBioMedicine. 2020 Jun;56:102807. doi: 10.1016/j.ebiom.2020.102807. Epub 2020 May 24.
2
NfL predicts relapse-free progression in a longitudinal multiple sclerosis cohort study.神经丝轻链蛋白预测纵向多发性硬化队列研究中的无复发进展。
EBioMedicine. 2021 Oct;72:103590. doi: 10.1016/j.ebiom.2021.103590. Epub 2021 Sep 24.
3
Serum neurofilament light chain is a biomarker of acute and chronic neuronal damage in early multiple sclerosis.血清神经丝轻链是早期多发性硬化症中急性和慢性神经元损伤的生物标志物。
Mult Scler. 2019 Apr;25(5):678-686. doi: 10.1177/1352458518765666. Epub 2018 Mar 15.
4
Association of intrathecal pleocytosis and IgG synthesis with axonal damage in early MS.早期多发性硬化症中鞘内细胞增多和 IgG 合成与轴索损伤的关系。
Neurol Neuroimmunol Neuroinflamm. 2020 Feb 4;7(3). doi: 10.1212/NXI.0000000000000679. Print 2020 May 4.
5
Serum Neurofilament Light and GFAP Are Associated With Disease Severity in Inflammatory Disorders With Aquaporin-4 or Myelin Oligodendrocyte Glycoprotein Antibodies.血清神经丝轻链和 GFAP 与水通道蛋白 4 或髓鞘少突胶质细胞糖蛋白抗体阳性的炎症性疾病的严重程度相关。
Front Immunol. 2021 Mar 16;12:647618. doi: 10.3389/fimmu.2021.647618. eCollection 2021.
6
Temporal Relationship Between Serum Neurofilament Light Chain and Radiologic Disease Activity in Patients With Multiple Sclerosis.血清神经丝轻链与多发性硬化症患者放射学疾病活动之间的时间关系。
Neurology. 2024 May 14;102(9):e209357. doi: 10.1212/WNL.0000000000209357. Epub 2024 Apr 22.
7
Prevalence of elevated sNFL in a real-world setting: Results on 908 patients with different multiple sclerosis types and treatment conditions.真实环境中 sNFL 升高的流行率:不同多发性硬化症类型和治疗条件下 908 例患者的结果。
Mult Scler Relat Disord. 2024 Aug;88:105748. doi: 10.1016/j.msard.2024.105748. Epub 2024 Jun 29.
8
Age-corrected neurofilament light chain ratio decreases but does not predict relapse in highly active multiple sclerosis patients initiating natalizumab treatment.年龄校正神经丝轻链比值降低,但不能预测开始那他珠单抗治疗的高活性多发性硬化症患者的复发。
Mult Scler Relat Disord. 2024 Aug;88:105701. doi: 10.1016/j.msard.2024.105701. Epub 2024 Jun 12.
9
Effect of alemtuzumab over sNfL and sGFAP levels in multiple sclerosis.阿仑单抗对多发性硬化症患者 sNfL 和 sGFAP 水平的影响。
Front Immunol. 2024 Aug 19;15:1454474. doi: 10.3389/fimmu.2024.1454474. eCollection 2024.
10
Serum neurofilament light chain is a useful biomarker in pediatric multiple sclerosis.血清神经丝轻链在儿科多发性硬化症中是一种有用的生物标志物。
Neurol Neuroimmunol Neuroinflamm. 2020 May 13;7(4). doi: 10.1212/NXI.0000000000000749. Print 2020 Jul.

引用本文的文献

1
Glial Fibrillary Acid Protein Reflects Disease Activity in Autoimmune Encephalitis.胶质纤维酸性蛋白反映自身免疫性脑炎的疾病活动情况。
Eur J Neurol. 2025 May;32(5):e70207. doi: 10.1111/ene.70207.
2
Steps toward the implementation of neurofilaments in multiple sclerosis: patient profiles to be prioritized in clinical practice.在多发性硬化症中应用神经丝蛋白的实施步骤:临床实践中应优先考虑的患者特征。
Front Neurol. 2025 Mar 28;16:1571605. doi: 10.3389/fneur.2025.1571605. eCollection 2025.
3
Treatment-resistant inflammatory demyelinating pseudotumor with Marburg-like features: A narrative review-based treatment approach.

本文引用的文献

1
Serum Neurofilament Light Chain Levels in Patients With Presymptomatic Multiple Sclerosis.多发性硬化症前驱期患者的血清神经丝轻链水平。
JAMA Neurol. 2020 Jan 1;77(1):58-64. doi: 10.1001/jamaneurol.2019.3238.
2
Association Between Serum Neurofilament Light Chain Levels and Long-term Disease Course Among Patients With Multiple Sclerosis Followed up for 12 Years.血清神经丝轻链水平与随访12年的多发性硬化症患者长期病程之间的关联
JAMA Neurol. 2019 Nov 1;76(11):1359-1366. doi: 10.1001/jamaneurol.2019.2137.
3
Serum neurofilament light chain in pediatric MS and other acquired demyelinating syndromes.
具有马尔堡样特征的治疗抵抗性炎性脱髓鞘假瘤:基于叙述性综述的治疗方法
J Res Med Sci. 2025 Feb 28;30:9. doi: 10.4103/jrms.jrms_477_24. eCollection 2025.
4
Biomarker combinations from different modalities predict early disability accumulation in multiple sclerosis.来自不同模式的生物标志物组合可预测多发性硬化症早期残疾的累积。
Front Immunol. 2025 Jan 31;16:1532660. doi: 10.3389/fimmu.2025.1532660. eCollection 2025.
5
The role of Neurofilament light (NfL) and glial fibrillary acidic protein (GFAP) in MS and AQP4-NMOSD: Advancing clinical applications.神经丝轻链(NfL)和胶质纤维酸性蛋白(GFAP)在多发性硬化症(MS)和水通道蛋白4相关性视神经脊髓炎谱系疾病(AQP4-NMOSD)中的作用:推进临床应用
eNeurologicalSci. 2025 Jan 6;38:100550. doi: 10.1016/j.ensci.2025.100550. eCollection 2025 Mar.
6
Increased Disability Progression in rs10191329 Carriers with Multiple Sclerosis Is Preceded by Neurofilament Light Chain Elevations.携带rs10191329的多发性硬化症患者残疾进展加剧之前,神经丝轻链会升高。
Ann Neurol. 2025 Mar;97(3):596-605. doi: 10.1002/ana.27144. Epub 2024 Nov 26.
7
Lower leukocytes pretreatment as a possible risk factor for therapy-induced leukopenia in interferon-beta-treated patients with multiple sclerosis.治疗前白细胞水平较低作为干扰素β治疗的多发性硬化症患者发生治疗性白细胞减少症的一个潜在风险因素。
Ther Adv Neurol Disord. 2024 Oct 24;17:17562864241286497. doi: 10.1177/17562864241286497. eCollection 2024.
8
Disease-modifying therapies for Parkinson disease: lessons from multiple sclerosis.帕金森病的疾病修饰治疗:多发性硬化的启示。
Nat Rev Neurol. 2024 Dec;20(12):724-737. doi: 10.1038/s41582-024-01023-0. Epub 2024 Oct 7.
9
Emerging Trends: Neurofilament Biomarkers in Precision Neurology.新兴趋势:精准神经医学中的神经丝生物标志物。
Neurochem Res. 2024 Dec;49(12):3208-3225. doi: 10.1007/s11064-024-04244-3. Epub 2024 Sep 30.
10
In multiple sclerosis patients a single serum neurofilament light chain (sNFL) dosage is strongly associated with 12 months outcome: data from a real-life clinical setting.在多发性硬化症患者中,单次血清神经丝轻链(sNFL)检测与 12 个月的预后密切相关:来自真实临床环境的数据。
J Neurol. 2024 Dec;271(12):7494-7501. doi: 10.1007/s00415-024-12701-w. Epub 2024 Sep 23.
血清神经丝轻链在儿科多发性硬化症和其他获得性脱髓鞘综合征中的应用。
Neurology. 2019 Sep 3;93(10):e968-e974. doi: 10.1212/WNL.0000000000008057. Epub 2019 Aug 5.
4
Serum neurofilament dynamics predicts neurodegeneration and clinical progression in presymptomatic Alzheimer's disease.血清神经丝动态预测无症状阿尔茨海默病的神经退行性变和临床进展。
Nat Med. 2019 Feb;25(2):277-283. doi: 10.1038/s41591-018-0304-3. Epub 2019 Jan 21.
5
Association of Initial Disease-Modifying Therapy With Later Conversion to Secondary Progressive Multiple Sclerosis.初始疾病修饰治疗与随后继发进展性多发性硬化转化的相关性。
JAMA. 2019 Jan 15;321(2):175-187. doi: 10.1001/jama.2018.20588.
6
Can we predict cognitive decline after initial diagnosis of multiple sclerosis? Results from the German National early MS cohort (KKNMS).初次诊断多发性硬化症后能否预测认知能力下降?来自德国国家多发性硬化症早期队列研究(KKNMS)的结果。
J Neurol. 2019 Feb;266(2):386-397. doi: 10.1007/s00415-018-9142-y. Epub 2018 Dec 4.
7
Neurofilaments as biomarkers in neurological disorders.神经丝作为神经紊乱的生物标志物。
Nat Rev Neurol. 2018 Oct;14(10):577-589. doi: 10.1038/s41582-018-0058-z.
8
Serum neurofilament as a predictor of disease worsening and brain and spinal cord atrophy in multiple sclerosis.血清神经丝作为多发性硬化症疾病恶化和脑脊髓萎缩的预测指标。
Brain. 2018 Aug 1;141(8):2382-2391. doi: 10.1093/brain/awy154.
9
Applying the 2017 McDonald diagnostic criteria for multiple sclerosis - Authors' reply.应用2017年多发性硬化症的麦克唐纳诊断标准——作者回复。
Lancet Neurol. 2018 Jun;17(6):499-500. doi: 10.1016/S1474-4422(18)30168-6.
10
Applying the 2017 McDonald diagnostic criteria for multiple sclerosis.应用2017年多发性硬化症的麦克唐纳诊断标准。
Lancet Neurol. 2018 Jun;17(6):498. doi: 10.1016/S1474-4422(18)30160-1.