Suppr超能文献

脂联素通过增加涉及 AdipoR1-AMPK 信号通路的自噬来抑制心脏骤停/心肺复苏诱导的脑细胞凋亡。

Adiponectin inhibits cardiac arrest/cardiopulmonary resuscitation‑induced apoptosis in brain by increasing autophagy involved in AdipoR1‑AMPK signaling.

机构信息

Emergency Medicine Department, West China Hospital, West China Hospital, Sichuan University, Chengdu, Sichuan 610041, P.R. China.

West China Clinical Medical School, Sichuan University, Chengdu, Sichuan 610041, P.R. China.

出版信息

Mol Med Rep. 2020 Aug;22(2):870-878. doi: 10.3892/mmr.2020.11181. Epub 2020 May 22.

Abstract

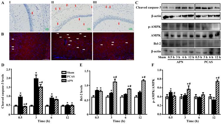
Emerging evidence suggests that both apoptosis and autophagy contribute to global cerebral ischemia‑reperfusion (GCIR)‑induced neuronal death, which results from cardiac arrest (CA). However, the mechanism of how GCIR may affect the balance between apoptosis and autophagy resulting from CA remains to be elucidated. Additionally, the role of adiponectin (APN) in reversing the apoptosis and autophagy induced by GCIR following cardiac arrest‑cardiopulmonary resuscitation (CA‑CPR) is unclear. Thus, the aim of the present study was to investigate how GCIR affect the apoptosis and autophagy in response to CA and to clarify whether APN may alter the apoptosis and autophagy of neuronal death in GCIR‑injured brain post‑CA‑CPR. Using normal controls (Sham group) and two experimental groups [CA‑CPR‑induced GCIR injury (PCAS) group and exogenous treatment with adiponectin post‑CA‑CPR (APN group)], it was demonstrated that both apoptosis and autophagy were observed simultaneously in the brain subjected to GCIR, but apoptosis appeared to be more apparent. Exogenous administration of APN significantly reduced the formation of malondialdehyde, a marker of oxidative stress and increased the expression of superoxide dismutase, an anti‑oxidative enzyme, resulting in the stimulation of autophagy, inhibition of apoptosis and reduced brain tissue injury (P<0.05 vs. PCAS). APN treatment increased the expression of APN receptor 1 (AdipR1) and the phosphorylation of AMP‑activated protein kinase (AMPK; Ser182) in brain tissues. In conclusion, GCIR induced apoptosis and inhibited autophagy, contributing to brain injury in CA‑CPR. By contrast, APN reduced the brain injury by reversing the changes of neuronal autophagy and apoptosis induced by GCIR. The possible mechanism might owe to its effects on the activation of AMPK after combining with AdipR1 on neurons, which suggests a novel intervention against GCIR injury in CA‑CPR conditions.

摘要

新出现的证据表明,细胞凋亡和自噬都有助于心脏骤停(CA)引起的全脑缺血再灌注(GCIR)诱导的神经元死亡。然而,GCIR 如何影响 CA 引起的细胞凋亡和自噬之间的平衡的机制仍有待阐明。此外,脂联素(APN)在逆转心脏骤停心肺复苏(CA-CPR)后 GCIR 诱导的细胞凋亡和自噬中的作用尚不清楚。因此,本研究旨在探讨 GCIR 如何影响 CA 后神经元对细胞凋亡和自噬的反应,并阐明 APN 是否可以改变 CA-CPR 后 GCIR 损伤脑内神经元死亡的细胞凋亡和自噬。使用正常对照(Sham 组)和两个实验组[CA-CPR 诱导的 GCIR 损伤(PCAS)组和 CA-CPR 后外源性给予脂联素(APN 组)],结果表明,GCIR 作用于大脑时同时观察到细胞凋亡和自噬,但凋亡似乎更为明显。外源性给予 APN 可显著减少丙二醛的形成,丙二醛是氧化应激的标志物,并增加超氧化物歧化酶的表达,一种抗氧化酶,从而刺激自噬,抑制细胞凋亡,减少脑组织损伤(与 PCAS 相比,P<0.05)。APN 处理增加了脑内脂联素受体 1(AdipR1)的表达和 AMP 激活蛋白激酶(AMPK;Ser182)的磷酸化。总之,GCIR 诱导细胞凋亡并抑制自噬,导致 CA-CPR 中的脑损伤。相反,APN 通过逆转 GCIR 诱导的神经元自噬和凋亡变化来减少脑损伤。可能的机制可能是由于其与神经元上的 AdipR1 结合后对 AMPK 的激活作用,提示针对 CA-CPR 条件下 GCIR 损伤的新干预措施。

https://cdn.ncbi.nlm.nih.gov/pmc/blobs/28dc/7339636/0631656b38d8/MMR-22-02-0870-g00.jpg

文献AI研究员

20分钟写一篇综述,助力文献阅读效率提升50倍。

立即体验

用中文搜PubMed

大模型驱动的PubMed中文搜索引擎

马上搜索

文档翻译

学术文献翻译模型,支持多种主流文档格式。

立即体验