Suppr超能文献

Gremlin1 在人尿液诱导多能干细胞向血管内皮祖细胞分化和扩增中的阶段特异性调控作用。

Stage-specific regulation of Gremlin1 on the differentiation and expansion of human urinary induced pluripotent stem cells into endothelial progenitors.

机构信息

Translational Medicine Center, the First Affiliated Hospital, Sun Yat-sen University, Guangzhou, China.

Zhongshan School of Medicine, Sun Yat-sen University, Guangzhou, China.

出版信息

J Cell Mol Med. 2020 Jul;24(14):8018-8030. doi: 10.1111/jcmm.15433. Epub 2020 May 28.

Abstract

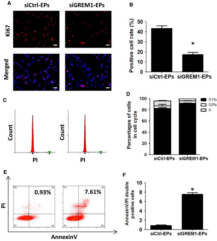
Human urinary induced pluripotent stem cells (hUiPSCs) produced from exfoliated renal epithelial cells present in urine may provide a non-invasive source of endothelial progenitors for the treatment of ischaemic diseases. However, their differentiation efficiency is unsatisfactory and the underlying mechanism of differentiation is still unknown. Gremlin1 (GREM1) is an important gene involved in cell differentiation. Therefore, we tried to elucidate the roles of GREM1 during the differentiation and expansion of endothelial progenitors. HUiPSCs were induced into endothelial progenitors by three stages. After differentiation, GREM1 was obviously increased in hUiPSC-induced endothelial progenitors (hUiPSC-EPs). RNA interference (RNAi) was used to silence GREM1 expression in three stages, respectively. We demonstrated a stage-specific effect of GREM1 in decreasing hUiPSC-EP differentiation in the mesoderm induction stage (Stage 1), while increasing differentiation in the endothelial progenitors' induction stage (Stage 2) and expansion stage (Stage 3). Exogenous addition of GREM1 recombinant protein in the endothelial progenitors' expansion stage (Stage 3) promoted the expansion of hUiPSC-EPs although the activation of VEGFR2/Akt or VEGFR2/p42/44MAPK pathway. Our study provided a new non-invasive source for endothelial progenitors, demonstrated critical roles of GREM1 in hUiPSC-EP and afforded a novel strategy to improve stem cell-based therapy for the ischaemic diseases.

摘要

人尿源性诱导多能干细胞(hUiPSCs)来源于尿液中脱落的肾上皮细胞,可能为缺血性疾病的治疗提供一种非侵入性的内皮祖细胞来源。然而,其分化效率并不令人满意,其分化的潜在机制仍不清楚。Gremlin1(GREM1)是细胞分化过程中一个重要的基因。因此,我们试图阐明 GREM1 在内皮祖细胞分化和扩增过程中的作用。hUiPSCs 通过三个阶段诱导为内皮祖细胞。分化后,hUiPSC 诱导的内皮祖细胞(hUiPSC-EPs)中 GREM1 明显增加。通过 RNA 干扰(RNAi)分别在三个阶段沉默 GREM1 表达。我们证明了 GREM1 在中胚层诱导阶段(第 1 阶段)降低 hUiPSC-EP 分化方面具有阶段特异性,而在诱导阶段(第 2 阶段)和扩增阶段(第 3 阶段)增加分化。在第 3 阶段(内皮祖细胞扩增阶段)添加外源性 GREM1 重组蛋白促进了 hUiPSC-EP 的扩增,尽管 VEGFR2/Akt 或 VEGFR2/p42/44MAPK 通路被激活。本研究为内皮祖细胞提供了一种新的非侵入性来源,证明了 GREM1 在 hUiPSC-EP 中的关键作用,并为改善缺血性疾病的基于干细胞的治疗提供了一种新策略。

https://cdn.ncbi.nlm.nih.gov/pmc/blobs/430a/7348142/fd7006bb4369/JCMM-24-8018-g001.jpg

文献AI研究员

20分钟写一篇综述,助力文献阅读效率提升50倍。

立即体验

用中文搜PubMed

大模型驱动的PubMed中文搜索引擎

马上搜索

文档翻译

学术文献翻译模型,支持多种主流文档格式。

立即体验