Suppr超能文献

适体鸡尾酒检测细胞培养中的多种支原体。

Aptamer Cocktail to Detect Multiple Species of Mycoplasma in Cell Culture.

机构信息

Department of Pathology and Genomic Medicine, Houston Methodist Hospital, 6565 Fannin Street, Houston, TX 77030, USA.

出版信息

Int J Mol Sci. 2020 May 27;21(11):3784. doi: 10.3390/ijms21113784.

Abstract

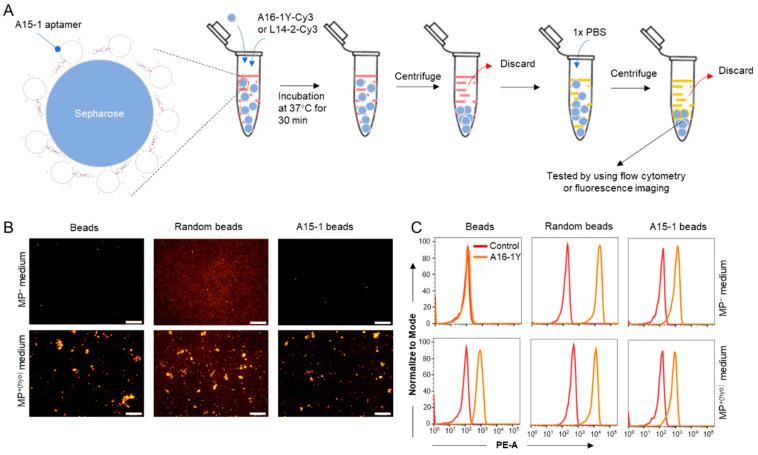
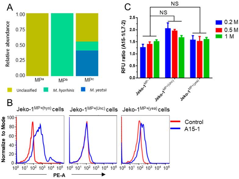
Mycoplasma contamination of cell line cultures is a common, yet often undetected problem in research laboratories. Many of the existing techniques to detect mycoplasma contamination of cultured cells are time-consuming, expensive, and have significant drawbacks. Here, we describe a mycoplasma detection system that is useful for detecting multiple species of mycoplasma in infected cell lines. The system contains three dye-labeled detection aptamers that can specifically bind to mycoplasma-infected cells and a dye-labeled control aptamer that minimally binds to cells. With this system, mycoplasma-contaminated cells can be detected within 30 min by using a flow cytometer, fluorescence microscope, or microplate reader. Further, this system may be used to detect mycoplasma-contaminated culture medium. This study presents an novel mycoplasma detection model that is simple, rapid, inexpensive, and sensitive.

摘要

支原体污染细胞系培养是一个常见的,但往往未被发现的问题在研究实验室。许多现有的技术来检测支原体污染的培养细胞是费时,昂贵的,并有显著的缺点。在这里,我们描述了一个支原体检测系统,可用于检测多种支原体在感染的细胞系。该系统包含三个染料标记的检测适体,可以特异性地结合支原体感染的细胞和一个染料标记的对照适体,最小结合到细胞。用这个系统,支原体污染的细胞可以在 30 分钟内通过使用流式细胞仪,荧光显微镜,或微孔板读数仪检测到。此外,该系统可用于检测支原体污染的培养基。本研究提出了一种新型的支原体检测模型,该模型简单、快速、廉价、灵敏。

https://cdn.ncbi.nlm.nih.gov/pmc/blobs/40f6/7312096/b439105c8799/ijms-21-03784-g001.jpg

文献检索

告别复杂PubMed语法,用中文像聊天一样搜索,搜遍4000万医学文献。AI智能推荐,让科研检索更轻松。

立即免费搜索

文件翻译

保留排版,准确专业,支持PDF/Word/PPT等文件格式,支持 12+语言互译。

免费翻译文档

深度研究

AI帮你快速写综述,25分钟生成高质量综述,智能提取关键信息,辅助科研写作。

立即免费体验