Gregory Fleming James Cystic Fibrosis Research Center, University of Alabama at Birmingham (UAB), Birmingham, AL 35294, USA.
Department of Pediatrics, Division of Pulmonary and Sleep Medicine, UAB, Birmingham, AL 35233, USA.
Genes (Basel). 2020 May 29;11(6):603. doi: 10.3390/genes11060603.
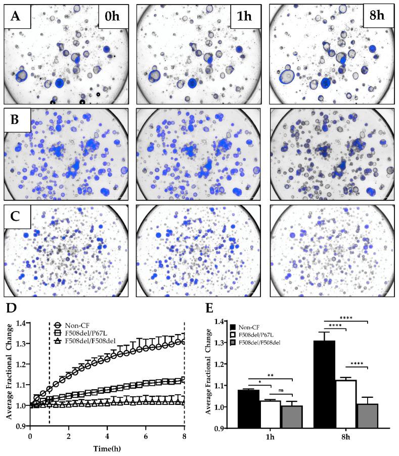
We describe a human nasal epithelial (HNE) organoid model derived directly from patient samples that is well-differentiated and recapitulates the airway epithelium, including the expression of cilia, mucins, tight junctions, the cystic fibrosis transmembrane conductance regulator (CFTR), and ionocytes. This model requires few cells compared to airway epithelial monolayer cultures, with multiple outcome measurements depending on the application. A novel feature of the model is the predictive capacity of lumen formation, a marker of baseline CFTR function that correlates with short-circuit current activation of CFTR in monolayers and discriminates the cystic fibrosis (CF) phenotype from non-CF. Our HNE organoid model is amenable to automated measurements of forskolin-induced swelling (FIS), which distinguishes levels of CFTR activity. While the apical side is not easily accessible, RNA- and DNA-based therapies intended for systemic administration could be evaluated in vitro, or it could be used as an ex vivo biomarker of successful repair of a mutant gene. In conclusion, this highly differentiated airway epithelial model could serve as a surrogate biomarker to assess correction of the mutant gene in CF or other diseases, recapitulating the phenotypic and genotypic diversity of the population.
我们描述了一种源自患者样本的高度分化的人鼻腔上皮(HNE)类器官模型,该模型能够重现气道上皮,包括纤毛、粘蛋白、紧密连接、囊性纤维化跨膜电导调节因子(CFTR)和离子细胞的表达。与气道上皮单层培养物相比,该模型需要的细胞较少,并且根据应用的不同,有多种结果测量方法。该模型的一个新特点是腔形成的预测能力,腔形成是 CFTR 功能的基线标志物,与单层中 CFTR 的短路电流激活相关,并可区分囊性纤维化(CF)表型与非 CF。我们的 HNE 类器官模型适合于自动测量福司可林诱导的肿胀(FIS),这可以区分 CFTR 活性水平。虽然顶侧不容易接近,但旨在用于全身给药的基于 RNA 和 DNA 的疗法可以在体外进行评估,或者可以将其用作成功修复突变基因的体外生物标志物。总之,这种高度分化的气道上皮模型可以作为替代生物标志物,评估 CF 或其他疾病中突变基因的纠正情况,重现人群的表型和基因型多样性。