• 文献检索
  • 文档翻译
  • 深度研究
  • 学术资讯
  • Suppr Zotero 插件Zotero 插件
  • 邀请有礼
  • 套餐&价格
  • 历史记录
应用&插件
Suppr Zotero 插件Zotero 插件浏览器插件Mac 客户端Windows 客户端微信小程序
定价
高级版会员购买积分包购买API积分包
服务
文献检索文档翻译深度研究API 文档MCP 服务
关于我们
关于 Suppr公司介绍联系我们用户协议隐私条款
关注我们

Suppr 超能文献

核心技术专利:CN118964589B侵权必究
粤ICP备2023148730 号-1Suppr @ 2026

文献检索

告别复杂PubMed语法,用中文像聊天一样搜索,搜遍4000万医学文献。AI智能推荐,让科研检索更轻松。

立即免费搜索

文件翻译

保留排版,准确专业,支持PDF/Word/PPT等文件格式,支持 12+语言互译。

免费翻译文档

深度研究

AI帮你快速写综述,25分钟生成高质量综述,智能提取关键信息,辅助科研写作。

立即免费体验

RNA 结合蛋白 tristetraprolin 和人抗原 R 是糖尿病肾病中足细胞损伤的新型调节因子。

RNA-binding proteins tristetraprolin and human antigen R are novel modulators of podocyte injury in diabetic kidney disease.

机构信息

Department of Nephrology, The First Affiliated Hospital of Zhengzhou University, Zhengzhou, Henan, 450052, China.

Division of Kidney disease and Hypertension, Brown Medical School, Providence, RI, 02903, USA.

出版信息

Cell Death Dis. 2020 Jun 2;11(6):413. doi: 10.1038/s41419-020-2630-x.

DOI:10.1038/s41419-020-2630-x
PMID:32487989
原文链接:https://pmc.ncbi.nlm.nih.gov/articles/PMC7265504/
Abstract

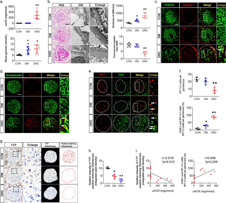
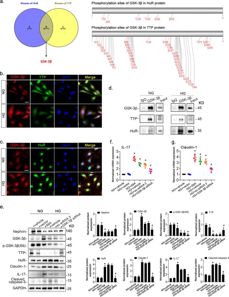
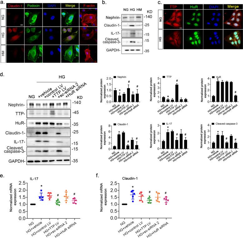
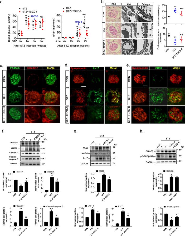
Diabetic kidney disease (DKD) is one of the most common complications of diabetes, and the most common cause of end-stage renal disease, for which no effective therapies are yet available. RNA-binding proteins (RBPs) play a pivotal role in epigenetic regulation; tristetraprolin (TTP) and human antigen R (HuR) competitively bind cytokine mRNAs, exert contrasting effects on RNA stability, and drive inflammation. However, RBPs' roles in diabetes-related glomerulopathy are poorly understood. Herein, we investigated whether TTP and HuR are involved in post-transcriptional regulation of podocytopathic molecules and inflammatory cytokines in DKD. In DKD patients and db/db mice, TTP expression was significantly decreased and HuR expression was increased in glomerular podocytes, concurrent with podocyte injury, histological signs of DKD, and augmented glomerular expression of interleukin (IL)-17 and claudin-1, which are targets of TTP and HuR, as evidenced by RNA immunoprecipitation. In cultured podocytes, exposure to high ambient glucose amplified HuR expression and repressed TTP expression, upregulated IL-17 and claudin-1, and promoted podocyte injury. Thus, TTP hypoactivity or HuR hyperactivity is sufficient and essential to diabetic podocytopathy. Moreover, in silico analysis revealed that several kinases govern phosphorylation and activation of TTP and HuR, and glycogen synthase kinase (GSK)-3β activated both TTP and HuR, which harbor putative GSK-3β consensus phosphorylation motifs. Treatment of db/db mice with a small molecule inhibitor of GSK-3β abrogated the changes in TTP and HuR in glomeruli and mitigated the overexpression of their target genes (IL-17, claudin-1, B7-1, and MCP-1) thus also mitigating proteinuria and DKD pathology. Our study indicates that TTP and HuR are dysregulated in DKD via a GSK-3β-mediated mechanism and play crucial roles in podocyte injury through post-transcriptional regulation of diverse genes. It also provides novel insights into DKD's pathophysiology and identifies potential therapeutic targets.

摘要

糖尿病肾病(DKD)是糖尿病最常见的并发症之一,也是终末期肾病最常见的原因,目前尚无有效的治疗方法。RNA 结合蛋白(RBPs)在表观遗传调控中发挥关键作用;三肽重复蛋白(TTP)和人抗原 R(HuR)竞争性结合细胞因子 mRNA,对 RNA 稳定性产生相反的影响,并驱动炎症。然而,RBPs 在糖尿病相关肾小球病中的作用尚不清楚。在此,我们研究了 TTP 和 HuR 是否参与 DKD 中足细胞病变分子和炎症细胞因子的转录后调节。在 DKD 患者和 db/db 小鼠中,肾小球足细胞中 TTP 的表达显著降低,HuR 的表达增加,同时伴有足细胞损伤、DKD 的组织学特征以及肾小球中白细胞介素 (IL)-17 和闭合蛋白-1 的表达增加,这是 TTP 和 HuR 的靶点,这一点通过 RNA 免疫沉淀得到了证明。在培养的足细胞中,高环境葡萄糖暴露会增强 HuR 的表达并抑制 TTP 的表达,上调 IL-17 和闭合蛋白-1,并促进足细胞损伤。因此,TTP 活性降低或 HuR 活性增加足以且必须导致糖尿病性足细胞病。此外,计算机分析表明,几种激酶控制 TTP 和 HuR 的磷酸化和激活,糖原合酶激酶 (GSK)-3β 激活 TTP 和 HuR,它们都含有 GSK-3β 潜在的磷酸化共识基序。用 GSK-3β 的小分子抑制剂治疗 db/db 小鼠可消除肾小球中 TTP 和 HuR 的变化,并减轻其靶基因(IL-17、闭合蛋白-1、B7-1 和 MCP-1)的过度表达,从而也减轻蛋白尿和 DKD 病理。我们的研究表明,TTP 和 HuR 通过 GSK-3β 介导的机制在 DKD 中失调,并通过对多种基因的转录后调节在足细胞损伤中发挥关键作用。它还为 DKD 的病理生理学提供了新的见解,并确定了潜在的治疗靶点。

https://cdn.ncbi.nlm.nih.gov/pmc/blobs/6db2/7265504/ac3172e00fa2/41419_2020_2630_Fig8_HTML.jpg
https://cdn.ncbi.nlm.nih.gov/pmc/blobs/6db2/7265504/a06da9ed06ff/41419_2020_2630_Fig1_HTML.jpg
https://cdn.ncbi.nlm.nih.gov/pmc/blobs/6db2/7265504/34c2ebebad4e/41419_2020_2630_Fig2_HTML.jpg
https://cdn.ncbi.nlm.nih.gov/pmc/blobs/6db2/7265504/920e9c41b727/41419_2020_2630_Fig3_HTML.jpg
https://cdn.ncbi.nlm.nih.gov/pmc/blobs/6db2/7265504/9613b042dd10/41419_2020_2630_Fig4_HTML.jpg
https://cdn.ncbi.nlm.nih.gov/pmc/blobs/6db2/7265504/feddb5f8265d/41419_2020_2630_Fig5_HTML.jpg
https://cdn.ncbi.nlm.nih.gov/pmc/blobs/6db2/7265504/6d56be357b2c/41419_2020_2630_Fig6_HTML.jpg
https://cdn.ncbi.nlm.nih.gov/pmc/blobs/6db2/7265504/0d8546e6cdb6/41419_2020_2630_Fig7_HTML.jpg
https://cdn.ncbi.nlm.nih.gov/pmc/blobs/6db2/7265504/ac3172e00fa2/41419_2020_2630_Fig8_HTML.jpg
https://cdn.ncbi.nlm.nih.gov/pmc/blobs/6db2/7265504/a06da9ed06ff/41419_2020_2630_Fig1_HTML.jpg
https://cdn.ncbi.nlm.nih.gov/pmc/blobs/6db2/7265504/34c2ebebad4e/41419_2020_2630_Fig2_HTML.jpg
https://cdn.ncbi.nlm.nih.gov/pmc/blobs/6db2/7265504/920e9c41b727/41419_2020_2630_Fig3_HTML.jpg
https://cdn.ncbi.nlm.nih.gov/pmc/blobs/6db2/7265504/9613b042dd10/41419_2020_2630_Fig4_HTML.jpg
https://cdn.ncbi.nlm.nih.gov/pmc/blobs/6db2/7265504/feddb5f8265d/41419_2020_2630_Fig5_HTML.jpg
https://cdn.ncbi.nlm.nih.gov/pmc/blobs/6db2/7265504/6d56be357b2c/41419_2020_2630_Fig6_HTML.jpg
https://cdn.ncbi.nlm.nih.gov/pmc/blobs/6db2/7265504/0d8546e6cdb6/41419_2020_2630_Fig7_HTML.jpg
https://cdn.ncbi.nlm.nih.gov/pmc/blobs/6db2/7265504/ac3172e00fa2/41419_2020_2630_Fig8_HTML.jpg

相似文献

1
RNA-binding proteins tristetraprolin and human antigen R are novel modulators of podocyte injury in diabetic kidney disease.RNA 结合蛋白 tristetraprolin 和人抗原 R 是糖尿病肾病中足细胞损伤的新型调节因子。
Cell Death Dis. 2020 Jun 2;11(6):413. doi: 10.1038/s41419-020-2630-x.
2
Trichostatin-A modulates claudin-1 mRNA stability through the modulation of Hu antigen R and tristetraprolin in colon cancer cells.曲古抑菌素 A 通过调节 Hu 抗原 R 和三肽基肽酶 11 在结肠癌细胞中调节闭合蛋白 1 mRNA 的稳定性。
Carcinogenesis. 2013 Nov;34(11):2610-21. doi: 10.1093/carcin/bgt207. Epub 2013 Jul 23.
3
A balancing act: RNA binding protein HuR/TTP axis in endometriosis patients.平衡之举:RNA 结合蛋白 HuR/TTP 轴在子宫内膜异位症患者中的作用。
Sci Rep. 2017 Jul 19;7(1):5883. doi: 10.1038/s41598-017-06081-7.
4
Regulation of the ARE-binding proteins, TTP (tristetraprolin) and HuR (human antigen R), in inflammatory response in astrocytes.星形胶质细胞炎症反应中 ARE 结合蛋白 TTP(tristetraprolin)和 HuR(人类抗原 R)的调节。
Neurochem Int. 2018 Sep;118:82-90. doi: 10.1016/j.neuint.2018.04.014. Epub 2018 Apr 24.
5
PFKP Activation Ameliorates Foot Process Fusion in Podocytes in Diabetic Kidney Disease.PKFP 激活可改善糖尿病肾病足细胞足突融合。
Front Endocrinol (Lausanne). 2022 Jan 14;12:797025. doi: 10.3389/fendo.2021.797025. eCollection 2021.
6
LncRNA AA465934 Improves Podocyte Injury by Promoting Tristetraprolin-Mediated HMGB1 DownRegulation in Diabetic Nephropathy.长链非编码 RNA AA465934 通过促进三肽基肽酶 11 介导的高迁移率族蛋白 B1 下调改善糖尿病肾病中的足细胞损伤。
Mol Cell Biol. 2024;44(3):87-102. doi: 10.1080/10985549.2024.2325527. Epub 2024 Mar 23.
7
The role of PCSK9 in glomerular lipid accumulation and renal injury in diabetic kidney disease.载脂蛋白 C-III 在心肾疾病中的作用及其调控机制
Diabetologia. 2024 Sep;67(9):1980-1997. doi: 10.1007/s00125-024-06191-8. Epub 2024 Jun 15.
8
Interplay between RNA-binding protein HuR and Nox4 as a novel therapeutic target in diabetic kidney disease.RNA结合蛋白HuR与Nox4之间的相互作用作为糖尿病肾病的新型治疗靶点
Mol Metab. 2020 Jun;36:100968. doi: 10.1016/j.molmet.2020.02.011. Epub 2020 Feb 28.
9
Dysregulation of TTP and HuR plays an important role in cancers.TTP和HuR的失调在癌症中起着重要作用。
Tumour Biol. 2016 Nov;37(11):14451-14461. doi: 10.1007/s13277-016-5397-z. Epub 2016 Sep 19.
10
Fine-tuning of NFκB by glycogen synthase kinase 3β directs the fate of glomerular podocytes upon injury.糖原合酶激酶3β对核因子κB的微调决定了肾小球足细胞在损伤后的命运。
Kidney Int. 2015 Jun;87(6):1176-90. doi: 10.1038/ki.2014.428. Epub 2015 Jan 28.

引用本文的文献

1
Cell cycle disorders in podocytes: an emerging and increasingly recognized phenomenon.足细胞中的细胞周期紊乱:一种正在出现且日益被认识到的现象。
Cell Death Discov. 2025 Apr 17;11(1):182. doi: 10.1038/s41420-025-02486-w.
2
RNA-binding protein HuR regulates the transition of septic AKI to CKD by modulating CD147.RNA结合蛋白HuR通过调节CD147来调控脓毒症相关性急性肾损伤向慢性肾脏病的转变。
Clin Sci (Lond). 2025 Jan 15;139(1):69-84. doi: 10.1042/CS20241756.
3
LncRNA evf-2 Exacerbates Podocyte Injury in Diabetic Nephropathy by Inducing Cell Cycle Re-entry and Inflammation Through Distinct Mechanisms Triggered by hnRNPU.

本文引用的文献

1
Exercise, skeletal muscle and inflammation: ARE-binding proteins as key regulators in inflammatory and adaptive networks.运动、骨骼肌与炎症:ARE 结合蛋白作为炎症和适应性网络中的关键调节因子。
Exerc Immunol Rev. 2015;21:42-57.
2
Immune and inflammatory role in renal disease.免疫与炎症在肾脏疾病中的作用。
Compr Physiol. 2013 Apr;3(2):957-76. doi: 10.1002/cphy.c120028.
长链非编码RNA evf-2通过hnRNPU触发的不同机制诱导细胞周期重新进入和炎症反应,从而加剧糖尿病肾病中的足细胞损伤。
Adv Sci (Weinh). 2024 Dec;11(47):e2406532. doi: 10.1002/advs.202406532. Epub 2024 Oct 29.
4
Repurposing Niclosamide to Modulate Renal RNA-Binding Protein HuR for the Treatment of Diabetic Nephropathy in db/db Mice.将尼克罗米德重新用于调节肾脏 RNA 结合蛋白 HuR 以治疗 db/db 小鼠的糖尿病肾病。
Int J Mol Sci. 2024 Sep 6;25(17):9651. doi: 10.3390/ijms25179651.
5
Identification of RNA-binding protein genes associated with renal rejection and graft survival.鉴定与肾排斥和移植物存活相关的 RNA 结合蛋白基因。
Ren Fail. 2024 Dec;46(2):2360173. doi: 10.1080/0886022X.2024.2360173. Epub 2024 Jun 14.
6
LncRNA AA465934 Improves Podocyte Injury by Promoting Tristetraprolin-Mediated HMGB1 DownRegulation in Diabetic Nephropathy.长链非编码 RNA AA465934 通过促进三肽基肽酶 11 介导的高迁移率族蛋白 B1 下调改善糖尿病肾病中的足细胞损伤。
Mol Cell Biol. 2024;44(3):87-102. doi: 10.1080/10985549.2024.2325527. Epub 2024 Mar 23.
7
The intellectual base and global trends in inflammation of diabetic kidney disease: a bibliometric analysis.糖尿病肾病炎症的知识基础和全球趋势:文献计量分析。
Ren Fail. 2023;45(2):2270061. doi: 10.1080/0886022X.2023.2270061. Epub 2023 Oct 23.
8
A global analysis on the differential regulation of RNA binding proteins (RBPs) by TNF-α as potential modulators of metabolic syndromes.肿瘤坏死因子-α对RNA结合蛋白(RBPs)的差异调节作为代谢综合征潜在调节因子的全球分析。
BBA Adv. 2021 Dec 29;2:100037. doi: 10.1016/j.bbadva.2021.100037. eCollection 2022.
9
Long non-coding RNA DLX6-AS1 is the key mediator of glomerular podocyte injury and albuminuria in diabetic nephropathy by targeting the miR-346/GSK-3β signaling pathway.长链非编码 RNA DLX6-AS1 通过靶向 miR-346/GSK-3β 信号通路,成为糖尿病肾病肾小球足细胞损伤和白蛋白尿的关键介质。
Cell Death Dis. 2023 Feb 28;14(2):172. doi: 10.1038/s41419-023-05695-2.
10
Six Decades of History of Hypertension Research at the University of Toledo: Highlighting Pioneering Contributions in Biochemistry, Genetics, and Host-Microbiota Interactions.六十年托莱多大学高血压研究史:重点介绍生物化学、遗传学和宿主-微生物相互作用方面的开创性贡献。
Curr Hypertens Rep. 2022 Dec;24(12):669-685. doi: 10.1007/s11906-022-01226-0. Epub 2022 Oct 27.