Suppr超能文献

EWSR1-FLI1 诱导性异位表达系统作为研究尤文肉瘤发生机制的工具。

An inducible ectopic expression system of EWSR1-FLI1 as a tool for understanding Ewing sarcoma oncogenesis.

机构信息

Institute of Biomedicine of Seville (IBiS), Hospital Universitario Virgen del Rocío/CSIC/Universidad de Sevilla/CIBERONC, Seville, Spain.

Bioinformatics Unit, Instituto de Parasitología y Biomedicina "López-Neyra", Consejo Superior de Investigaciones Científicas (IPBLN-CSIC), Granada, Spain.

出版信息

PLoS One. 2020 Jun 5;15(6):e0234243. doi: 10.1371/journal.pone.0234243. eCollection 2020.

Abstract

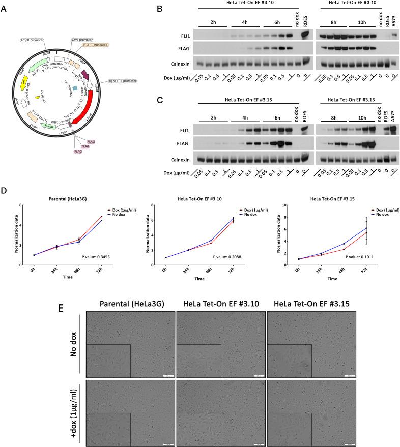
The presence of the chimeric EWSR1-FLI1 oncoprotein is the main and initiating event defining Ewing sarcoma (ES). The dysregulation of epigenomic and proteomic homeostasis induced by the oncoprotein contributes to a wide variety of events involved in oncogenesis and tumor progression. Attempts at studying the effects of EWSR1-FLI1 in non-tumor cells to understand the mechanisms underlying sarcomagenesis have been unsuccessful to date, as ectopic expression of EWSR1-FLI1 blocks cell cycle progression and induces apoptosis in the tested cell lines. Therefore, it is essential to find a permissive cell type for EWSR1-FLI1 expression that allows its endogenous molecular functions to be studied. Here we have demonstrated that HeLa cell lines are permissive to EWSR1-FLI1 ectopic expression, and that our model substantially recapitulates the endogenous activity of the EWSR1-FLI1 fusion protein. This model could contribute to better understanding ES sarcomagenesis by helping to understand the molecular mechanisms induced by the EWSR1-FLI1 oncoprotein.

摘要

嵌合 EWSR1-FLI1 癌蛋白的存在是定义尤因肉瘤 (ES) 的主要和起始事件。癌蛋白诱导的表观基因组和蛋白质组平衡失调导致了广泛参与致癌和肿瘤进展的各种事件。迄今为止,尝试在非肿瘤细胞中研究 EWSR1-FLI1 的作用以了解肉瘤发生的机制一直没有成功,因为 EWSR1-FLI1 的异位表达会阻止细胞周期进程并在测试的细胞系中诱导细胞凋亡。因此,找到一种允许研究其内源性分子功能的 EWSR1-FLI1 表达的允许细胞类型至关重要。在这里,我们已经证明 HeLa 细胞系允许 EWSR1-FLI1 的异位表达,并且我们的模型实质上再现了 EWSR1-FLI1 融合蛋白的内源性活性。该模型可以通过帮助理解 EWSR1-FLI1 癌蛋白诱导的分子机制,为更好地理解 ES 肉瘤发生做出贡献。

https://cdn.ncbi.nlm.nih.gov/pmc/blobs/028c/7274397/9302762e77f7/pone.0234243.g001.jpg

文献检索

告别复杂PubMed语法,用中文像聊天一样搜索,搜遍4000万医学文献。AI智能推荐,让科研检索更轻松。

立即免费搜索

文件翻译

保留排版,准确专业,支持PDF/Word/PPT等文件格式,支持 12+语言互译。

免费翻译文档

深度研究

AI帮你快速写综述,25分钟生成高质量综述,智能提取关键信息,辅助科研写作。

立即免费体验