Gordon D J, Motwani M, Pellman D
Department of Pediatric Oncology, Dana-Farber Cancer Institute, Boston, MA, USA.
Department of Cell Biology, Harvard Medical School, Boston, MA, USA.
Oncogene. 2016 Jun 16;35(24):3092-102. doi: 10.1038/onc.2015.368. Epub 2015 Oct 12.
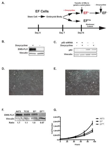
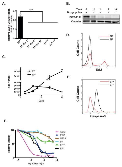
Oncogenic transformation in Ewing sarcoma tumors is driven by the fusion oncogene EWS-FLI1. However, despite the well-established role of EWS-FLI1 in tumor initiation, the development of models of Ewing sarcoma in human cells with defined genetic elements has been challenging. Here, we report a novel approach to model the initiation of Ewing sarcoma tumorigenesis that exploits the developmental and pluripotent potential of human embryonic stem cells. The inducible expression of EWS-FLI1 in embryoid bodies, or collections of differentiating stem cells, generates cells with properties of Ewing sarcoma tumors, including characteristics of transformation. These cell lines exhibit anchorage-independent growth, a lack of contact inhibition and a strong Ewing sarcoma gene expression signature. Furthermore, these cells also demonstrate a requirement for the persistent expression of EWS-FLI1 for cell survival and growth, which is a hallmark of Ewing sarcoma tumors.
尤因肉瘤肿瘤中的致癌转化由融合癌基因EWS-FLI1驱动。然而,尽管EWS-FLI1在肿瘤起始中所起的作用已得到充分证实,但在具有明确遗传元件的人类细胞中建立尤因肉瘤模型仍具有挑战性。在此,我们报告了一种模拟尤因肉瘤肿瘤发生起始的新方法,该方法利用了人类胚胎干细胞的发育和多能潜力。在胚状体或分化干细胞集合中诱导表达EWS-FLI1,可产生具有尤因肉瘤肿瘤特性的细胞,包括转化特征。这些细胞系表现出不依赖贴壁生长、缺乏接触抑制以及强烈的尤因肉瘤基因表达特征。此外,这些细胞还表明,持续表达EWS-FLI1是细胞存活和生长所必需的,这是尤因肉瘤肿瘤的一个标志。