• 文献检索
  • 文档翻译
  • 深度研究
  • 学术资讯
  • Suppr Zotero 插件Zotero 插件
  • 邀请有礼
  • 套餐&价格
  • 历史记录
应用&插件
Suppr Zotero 插件Zotero 插件浏览器插件Mac 客户端Windows 客户端微信小程序
定价
高级版会员购买积分包购买API积分包
服务
文献检索文档翻译深度研究API 文档MCP 服务
关于我们
关于 Suppr公司介绍联系我们用户协议隐私条款
关注我们

Suppr 超能文献

核心技术专利:CN118964589B侵权必究
粤ICP备2023148730 号-1Suppr @ 2026

文献检索

告别复杂PubMed语法,用中文像聊天一样搜索,搜遍4000万医学文献。AI智能推荐,让科研检索更轻松。

立即免费搜索

文件翻译

保留排版,准确专业,支持PDF/Word/PPT等文件格式,支持 12+语言互译。

免费翻译文档

深度研究

AI帮你快速写综述,25分钟生成高质量综述,智能提取关键信息,辅助科研写作。

立即免费体验

悖论性稀疏的化学感觉调谐广泛整合在小鼠嗅球的外部颗粒细胞中。

Paradoxically Sparse Chemosensory Tuning in Broadly Integrating External Granule Cells in the Mouse Accessory Olfactory Bulb.

机构信息

University of Texas Southwestern Medical Center, Dallas, Texas 75390.

University of Texas Southwestern Medical Center, Dallas, Texas 75390

出版信息

J Neurosci. 2020 Jul 1;40(27):5247-5263. doi: 10.1523/JNEUROSCI.2238-19.2020. Epub 2020 Jun 5.

DOI:10.1523/JNEUROSCI.2238-19.2020
PMID:32503886
原文链接:https://pmc.ncbi.nlm.nih.gov/articles/PMC7329303/
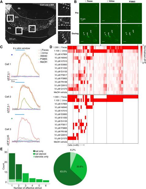
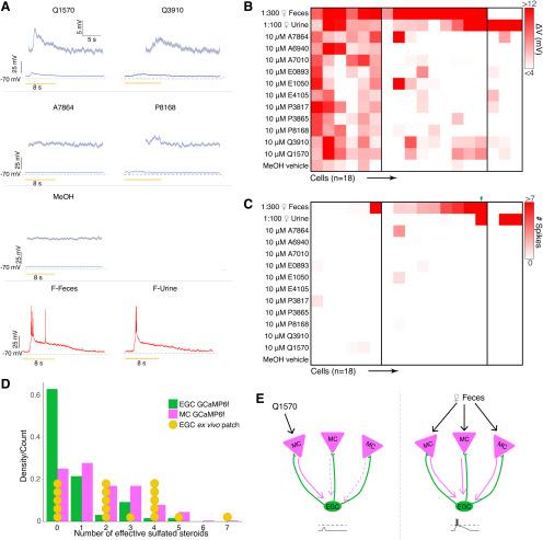
Abstract

The accessory olfactory bulb (AOB), the first neural circuit in the mouse accessory olfactory system, is critical for interpreting social chemosignals. Despite its importance, AOB information processing is poorly understood compared with the main olfactory bulb (MOB). Here, we sought to fill gaps in the understanding of AOB interneuron function. We used 2-photon GCaMP6f Ca imaging in an preparation to study chemosensory tuning in AOB external granule cells (EGCs), interneurons hypothesized to broadly inhibit activity in excitatory mitral cells (MCs). In preparations from mice of both sexes, we measured MC and EGC tuning to natural chemosignal blends and monomolecular ligands, finding that EGC tuning was sparser, not broader, than upstream MCs. Simultaneous electrophysiological recording and Ca imaging showed no differences in GCaMP6f-to-spiking relationships in these cell types during simulated sensory stimulation, suggesting that measured EGC sparseness was not due to cell type-dependent variability in GCaMP6f performance. patch-clamp recordings revealed that EGC subthreshold responsivity was far broader than indicated by GCaMP6f Ca imaging, and that monomolecular ligands rarely elicited EGC spiking. These results indicate that EGCs are selectively engaged by chemosensory blends, suggesting different roles for EGCs than analogous interneurons in the MOB. The mouse accessory olfactory system (AOS) interprets social chemosignals, but we poorly understand AOS information processing. Here, we investigate the functional properties of external granule cells (EGCs), a major class of interneurons in the accessory olfactory bulb (AOB). We hypothesized that EGCs, which are densely innervated by excitatory mitral cells (MCs), would show broad chemosensory tuning, suggesting a role in divisive normalization. Using GCaMP6f imaging, we found that EGCs were instead more sparsely tuned than MCs. This was not due to weaker GCaMP6f signaling in EGCs than in MCs. Instead, we found that many MC-activating chemosignals caused only subthreshold EGC responses. This indicates a different role for AOB EGCs compared with analogous cells in the main olfactory bulb.

摘要

副嗅球(AOB)是小鼠副嗅觉系统中的第一个神经回路,对于解释社交化学信号至关重要。尽管它很重要,但与主嗅球(MOB)相比,AOB 的信息处理仍知之甚少。在这里,我们试图填补对 AOB 中间神经元功能理解的空白。我们使用双光子 GCaMP6f Ca 成像在 制剂中研究 AOB 外部颗粒细胞(EGC)的化学感觉调谐,这些中间神经元假设广泛抑制兴奋性米尔塔细胞(MC)的活性。在来自两性小鼠的 制剂中,我们测量了 MC 和 EGC 对天然化学信号混合物和单分子配体的调谐,发现 EGC 的调谐比上游 MC 更稀疏,而不是更宽。同时进行的电生理记录和 Ca 成像显示,在模拟感觉刺激过程中,这些细胞类型中 GCaMP6f 到尖峰的关系没有差异,这表明测量的 EGC 稀疏性不是由于 GCaMP6f 性能的细胞类型依赖性变异性引起的。 膜片钳记录显示,EGC 的亚阈值反应性比 GCaMP6f Ca 成像所指示的要宽得多,并且单分子配体很少引起 EGC 尖峰。这些结果表明,EGC 被化学感觉混合物选择性地激活,这表明 EGC 与 MOB 中的类似中间神经元的作用不同。小鼠副嗅觉系统(AOS)解释社交化学信号,但我们对 AOS 信息处理知之甚少。在这里,我们研究了副嗅球(AOB)中主要中间神经元之一的外部颗粒细胞(EGC)的功能特性。我们假设,EGC 由兴奋性米尔塔细胞(MC)密集支配,因此会表现出广泛的化学感觉调谐,表明其在除法归一化中具有作用。使用 GCaMP6f 成像,我们发现 EGC 的调谐反而比 MC 更稀疏。这不是因为 EGC 中的 GCaMP6f 信号比 MC 弱。相反,我们发现许多激活 MC 的化学信号仅引起 EGC 的亚阈值反应。这表明 AOB EGC 与主嗅球中的类似细胞相比具有不同的作用。

https://cdn.ncbi.nlm.nih.gov/pmc/blobs/77f0/7329303/04d0412e4965/SN-JNSJ200198F007.jpg
https://cdn.ncbi.nlm.nih.gov/pmc/blobs/77f0/7329303/9d90c501ae66/SN-JNSJ200198F001.jpg
https://cdn.ncbi.nlm.nih.gov/pmc/blobs/77f0/7329303/a2a674aa3617/SN-JNSJ200198F002.jpg
https://cdn.ncbi.nlm.nih.gov/pmc/blobs/77f0/7329303/ab0c868beb5b/SN-JNSJ200198F003.jpg
https://cdn.ncbi.nlm.nih.gov/pmc/blobs/77f0/7329303/a2a67f09d606/SN-JNSJ200198F004.jpg
https://cdn.ncbi.nlm.nih.gov/pmc/blobs/77f0/7329303/7595495109d8/SN-JNSJ200198F005.jpg
https://cdn.ncbi.nlm.nih.gov/pmc/blobs/77f0/7329303/de86b2f58d71/SN-JNSJ200198F006.jpg
https://cdn.ncbi.nlm.nih.gov/pmc/blobs/77f0/7329303/04d0412e4965/SN-JNSJ200198F007.jpg
https://cdn.ncbi.nlm.nih.gov/pmc/blobs/77f0/7329303/9d90c501ae66/SN-JNSJ200198F001.jpg
https://cdn.ncbi.nlm.nih.gov/pmc/blobs/77f0/7329303/a2a674aa3617/SN-JNSJ200198F002.jpg
https://cdn.ncbi.nlm.nih.gov/pmc/blobs/77f0/7329303/ab0c868beb5b/SN-JNSJ200198F003.jpg
https://cdn.ncbi.nlm.nih.gov/pmc/blobs/77f0/7329303/a2a67f09d606/SN-JNSJ200198F004.jpg
https://cdn.ncbi.nlm.nih.gov/pmc/blobs/77f0/7329303/7595495109d8/SN-JNSJ200198F005.jpg
https://cdn.ncbi.nlm.nih.gov/pmc/blobs/77f0/7329303/de86b2f58d71/SN-JNSJ200198F006.jpg
https://cdn.ncbi.nlm.nih.gov/pmc/blobs/77f0/7329303/04d0412e4965/SN-JNSJ200198F007.jpg

相似文献

1
Paradoxically Sparse Chemosensory Tuning in Broadly Integrating External Granule Cells in the Mouse Accessory Olfactory Bulb.悖论性稀疏的化学感觉调谐广泛整合在小鼠嗅球的外部颗粒细胞中。
J Neurosci. 2020 Jul 1;40(27):5247-5263. doi: 10.1523/JNEUROSCI.2238-19.2020. Epub 2020 Jun 5.
2
Experience-Dependent Plasticity in Accessory Olfactory Bulb Interneurons following Male-Male Social Interaction.雄性间社会互动后副嗅球中间神经元的经验依赖性可塑性
J Neurosci. 2017 Jul 26;37(30):7240-7252. doi: 10.1523/JNEUROSCI.1031-17.2017. Epub 2017 Jun 28.
3
Differential serotonergic modulation across the main and accessory olfactory bulbs.主嗅球和副嗅球之间不同的血清素能调节作用。
J Physiol. 2017 Jun 1;595(11):3515-3533. doi: 10.1113/JP273945. Epub 2017 Mar 31.
4
Expressing Accessory Olfactory Bulb Interneurons Support Chemosensory Social Behavioral Plasticity.表达嗅球副神经支持化学感觉社会行为的可塑性。
J Neurosci. 2023 Feb 15;43(7):1178-1190. doi: 10.1523/JNEUROSCI.0847-22.2022. Epub 2023 Jan 9.
5
Interneuron Functional Diversity in the Mouse Accessory Olfactory Bulb.小鼠嗅球副肾间神经元的功能多样性。
eNeuro. 2019 Aug 13;6(4). doi: 10.1523/ENEURO.0058-19.2019. Print 2019 Jul/Aug.
6
Synaptic organization and neurotransmitters in the rat accessory olfactory bulb.大鼠副嗅球中的突触组织与神经递质
J Neurophysiol. 1999 Jan;81(1):345-55. doi: 10.1152/jn.1999.81.1.345.
7
Heterogeneous effects of norepinephrine on spontaneous and stimulus-driven activity in the male accessory olfactory bulb.去甲肾上腺素对雄性副嗅球自发活动和刺激驱动活动的异质性影响。
J Neurophysiol. 2017 Mar 1;117(3):1342-1351. doi: 10.1152/jn.00871.2016. Epub 2017 Jan 4.
8
Temporal Response Properties of Accessory Olfactory Bulb Neurons: Limitations and Opportunities for Decoding.嗅球辅助神经元的时间响应特性:解码的局限性和机遇。
J Neurosci. 2018 May 23;38(21):4957-4976. doi: 10.1523/JNEUROSCI.2091-17.2018. Epub 2018 Apr 30.
9
Ex vivo preparations of the intact vomeronasal organ and accessory olfactory bulb.完整犁鼻器和副嗅球的离体标本。
J Vis Exp. 2014 Aug 4(90):e51813. doi: 10.3791/51813.
10
Functional Specialization of Interneuron Dendrites: Identification of Action Potential Initiation Zone in Axonless Olfactory Bulb Granule Cells.神经元树突的功能特化:无轴突嗅球颗粒细胞中动作电位起始区的鉴定。
J Neurosci. 2019 Dec 4;39(49):9674-9688. doi: 10.1523/JNEUROSCI.1763-19.2019. Epub 2019 Oct 29.

引用本文的文献

1
Expressing Accessory Olfactory Bulb Interneurons Support Chemosensory Social Behavioral Plasticity.表达嗅球副神经支持化学感觉社会行为的可塑性。
J Neurosci. 2023 Feb 15;43(7):1178-1190. doi: 10.1523/JNEUROSCI.0847-22.2022. Epub 2023 Jan 9.
2
Social Interactions of Dat-Het Epi-Genotypes Differing for Maternal Origins: The Development of a New Preclinical Model of Socio-Sexual Apathy.母体起源不同的Dat-Het表观基因型的社会互动:一种新的社会性行为冷漠临床前模型的开发。
Biomedicines. 2021 Jul 5;9(7):778. doi: 10.3390/biomedicines9070778.

本文引用的文献

1
A comparison of neuronal population dynamics measured with calcium imaging and electrophysiology.钙成像和电生理测量的神经元群体动力学比较。
PLoS Comput Biol. 2020 Sep 15;16(9):e1008198. doi: 10.1371/journal.pcbi.1008198. eCollection 2020 Sep.
2
Target specific functions of EPL interneurons in olfactory circuits.靶向 EPL 中间神经元在嗅觉回路中的特定功能。
Nat Commun. 2019 Jul 29;10(1):3369. doi: 10.1038/s41467-019-11354-y.
3
Interneuron Functional Diversity in the Mouse Accessory Olfactory Bulb.小鼠嗅球副肾间神经元的功能多样性。
eNeuro. 2019 Aug 13;6(4). doi: 10.1523/ENEURO.0058-19.2019. Print 2019 Jul/Aug.
4
High-performance calcium sensors for imaging activity in neuronal populations and microcompartments.用于在神经元群体和微区中成像活性的高性能钙传感器。
Nat Methods. 2019 Jul;16(7):649-657. doi: 10.1038/s41592-019-0435-6. Epub 2019 Jun 17.
5
Rational Engineering of XCaMPs, a Multicolor GECI Suite for In Vivo Imaging of Complex Brain Circuit Dynamics.理性设计 XCaMPs,一种用于复杂脑回路动力学活体成像的多色 GECI 工具包。
Cell. 2019 May 16;177(5):1346-1360.e24. doi: 10.1016/j.cell.2019.04.007. Epub 2019 May 9.
6
Signal Detection and Coding in the Accessory Olfactory System.副嗅觉系统中的信号检测和编码。
Chem Senses. 2018 Nov 1;43(9):667-695. doi: 10.1093/chemse/bjy061.
7
Amygdala Corticofugal Input Shapes Mitral Cell Responses in the Accessory Olfactory Bulb.杏仁皮质传出输入塑造嗅球内僧帽细胞的反应。
eNeuro. 2018 Jun 11;5(3). doi: 10.1523/ENEURO.0175-18.2018. eCollection 2018 May-Jun.
8
Temporal Response Properties of Accessory Olfactory Bulb Neurons: Limitations and Opportunities for Decoding.嗅球辅助神经元的时间响应特性:解码的局限性和机遇。
J Neurosci. 2018 May 23;38(21):4957-4976. doi: 10.1523/JNEUROSCI.2091-17.2018. Epub 2018 Apr 30.
9
The Circuit Motif as a Conceptual Tool for Multilevel Neuroscience.环路基元:多尺度神经科学的概念工具
Trends Neurosci. 2018 Mar;41(3):128-136. doi: 10.1016/j.tins.2018.01.002.
10
Experience-Dependent Plasticity in Accessory Olfactory Bulb Interneurons following Male-Male Social Interaction.雄性间社会互动后副嗅球中间神经元的经验依赖性可塑性
J Neurosci. 2017 Jul 26;37(30):7240-7252. doi: 10.1523/JNEUROSCI.1031-17.2017. Epub 2017 Jun 28.