Suppr超能文献

白杨素通过 ROS/NF-κB/HIF-1α 轴抑制乳腺癌生长。

Alpinetin inhibits breast cancer growth by ROS/NF-κB/HIF-1α axis.

机构信息

Department of Clinical Veterinary Medicine, College of Veterinary Medicine, Huazhong Agricultural University, Wuhan, China.

出版信息

J Cell Mol Med. 2020 Aug;24(15):8430-8440. doi: 10.1111/jcmm.15371. Epub 2020 Jun 20.

Abstract

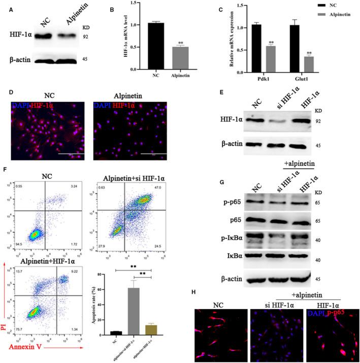
Alpinetin, the main active ingredient in the Chinese medicinal herb Alpinia katsumadai Hayata, has been found to have anticancer activity. However, the therapeutic efficacy of signalling cascades modulated by alpinetin remains unknown. Here, we showed that alpinetin provoked mitochondria-associated apoptosis in a dose-dependent manner in breast cancer cells. Mechanistic investigations revealed that alpinetin dampens hypoxia-inducible factor-1α (HIF-1α) signalling due to a lack of NF-κB activation through reduced mitochondrial reactive oxygen species (ROS) production, decreasing HIF-1α transcription. In vivo, we also found alpinetin led to significant tumour regression by inhibiting NF-κB pathway. Overall, our work uncovers a ROS/NF-κB/HIF-1α axis-dependent mechanism underlying the anticancer effects of alpinetin and suggests that alpinetin could act as a novel therapeutic agent against breast cancer.

摘要

山姜素,中国草药益智中的主要活性成分,已被发现具有抗癌活性。然而,由山姜素调节的信号级联的治疗效果尚不清楚。在这里,我们表明山姜素以剂量依赖的方式在乳腺癌细胞中引发与线粒体相关的细胞凋亡。机制研究表明,由于缺乏 NF-κB 激活,山姜素通过减少线粒体活性氧(ROS)的产生,降低 HIF-1α 的转录,从而抑制 HIF-1α 信号。在体内,我们还发现山姜素通过抑制 NF-κB 通路导致肿瘤显著消退。总的来说,我们的工作揭示了山姜素抗癌作用的 ROS/NF-κB/HIF-1α 轴依赖性机制,并表明山姜素可能作为一种新型的治疗乳腺癌的药物。

https://cdn.ncbi.nlm.nih.gov/pmc/blobs/df82/7412407/2ae67627e75c/JCMM-24-8430-g001.jpg

文献AI研究员

20分钟写一篇综述,助力文献阅读效率提升50倍。

立即体验

用中文搜PubMed

大模型驱动的PubMed中文搜索引擎

马上搜索

文档翻译

学术文献翻译模型,支持多种主流文档格式。

立即体验