Department of Gynecology and Obstetrics, Münster University Hospital, Münster, Germany.
CNRS, MEDyC UMR 7369, UFR de Médecine, Université de Reims Champagne-Ardenne, Reims, France.
Cancer Sci. 2020 Aug;111(8):2907-2922. doi: 10.1111/cas.14539. Epub 2020 Jul 9.
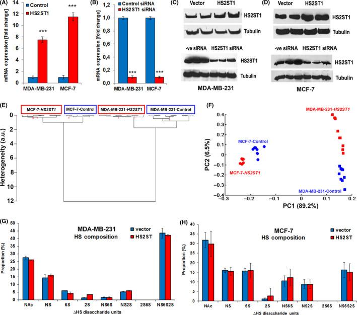
Heparan sulfate proteoglycans (HSPGs) act as signaling co-receptors by interaction of their sulfated glycosaminoglycan chains with numerous signaling molecules. In breast cancer, the function of heparan sulfate 2-O-sulfotransferase (HS2ST1), the enzyme mediating 2-O-sulfation of HS, is largely unknown. Hence, a comparative study on the functional consequences of HS2ST1 overexpression and siRNA knockdown was performed in the breast cancer cell lines MCF-7 and MDA-MB-231. HS2ST1 overexpression inhibited Matrigel invasion, while its knockdown reversed the phenotype. Likewise, cell motility and adhesion to fibronectin and laminin were affected by altered HS2ST1 expression. Phosphokinase array screening revealed a general decrease in signaling via multiple pathways. Fluorescent ligand binding studies revealed altered binding of fibroblast growth factor 2 (FGF-2) to HS2ST1-expressing cells compared with control cells. HS2ST1-overexpressing cells showed reduced MAPK signaling responses to FGF-2, and altered expression of epidermal growth factor receptor (EGFR), E-cadherin, Wnt-7a, and Tcf4. The increased viability of HS2ST1-depleted cells was reduced to control levels by pharmacological MAPK pathway inhibition. Moreover, MAPK inhibitors generated a phenocopy of the HS2ST1-dependent delay in scratch wound repair. In conclusion, HS2ST1 modulation of breast cancer cell invasiveness is a compound effect of altered E-cadherin and EGFR expression, leading to altered signaling via MAPK and additional pathways.
硫酸乙酰肝素蛋白聚糖 (HSPGs) 通过其硫酸化糖胺聚糖链与众多信号分子相互作用,充当信号共受体。在乳腺癌中,介导 HS 2-O-硫酸化的酶硫酸乙酰肝素 2-O-磺基转移酶 (HS2ST1) 的功能在很大程度上尚不清楚。因此,在乳腺癌细胞系 MCF-7 和 MDA-MB-231 中进行了 HS2ST1 过表达和 siRNA 敲低的功能后果的比较研究。HS2ST1 过表达抑制 Matrigel 侵袭,而其敲低则逆转了表型。同样,细胞迁移以及对纤连蛋白和层粘连蛋白的黏附也受到 HS2ST1 表达改变的影响。磷酸激酶阵列筛选显示,多种途径的信号转导普遍降低。荧光配体结合研究显示,与对照细胞相比,纤维母细胞生长因子 2 (FGF-2) 与 HS2ST1 表达细胞的结合发生改变。与对照细胞相比,HS2ST1 过表达细胞对 FGF-2 的 MAPK 信号反应降低,表皮生长因子受体 (EGFR)、E-钙黏蛋白、Wnt-7a 和 Tcf4 的表达也发生改变。HS2ST1 耗尽细胞的增殖活力通过药理学 MAPK 途径抑制降低至对照水平。此外,MAPK 抑制剂产生了与 HS2ST1 依赖性划痕伤口修复延迟相似的表型。总之,HS2ST1 对乳腺癌细胞侵袭性的调节是 E-钙黏蛋白和 EGFR 表达改变的综合效应,导致 MAPK 和其他途径的信号转导改变。