• 文献检索
  • 文档翻译
  • 深度研究
  • 学术资讯
  • Suppr Zotero 插件Zotero 插件
  • 邀请有礼
  • 套餐&价格
  • 历史记录
应用&插件
Suppr Zotero 插件Zotero 插件浏览器插件Mac 客户端Windows 客户端微信小程序
定价
高级版会员购买积分包购买API积分包
服务
文献检索文档翻译深度研究API 文档MCP 服务
关于我们
关于 Suppr公司介绍联系我们用户协议隐私条款
关注我们

Suppr 超能文献

核心技术专利:CN118964589B侵权必究
粤ICP备2023148730 号-1Suppr @ 2026

文献检索

告别复杂PubMed语法,用中文像聊天一样搜索,搜遍4000万医学文献。AI智能推荐,让科研检索更轻松。

立即免费搜索

文件翻译

保留排版,准确专业,支持PDF/Word/PPT等文件格式,支持 12+语言互译。

免费翻译文档

深度研究

AI帮你快速写综述,25分钟生成高质量综述,智能提取关键信息,辅助科研写作。

立即免费体验

瘤周布比卡因对癌性骨痛中原发性和远端痛觉过敏的影响。

Effect of Peritumoral Bupivacaine on Primary and Distal Hyperalgesia in Cancer-Induced Bone Pain.

作者信息

Mathew Sumi Elizabeth, Madhusudanan Pallavi, Shankarappa Sahadev A

机构信息

Center for Nanosciences & Molecular Medicine, Amrita Institute of Medical Sciences and Research Center, Amrita Vishwa Vidyapeetham University, Kochi, Kerala 682041, India.

出版信息

J Pain Res. 2020 Jun 2;13:1305-1313. doi: 10.2147/JPR.S250198. eCollection 2020.

DOI:10.2147/JPR.S250198
PMID:32581572
原文链接:https://pmc.ncbi.nlm.nih.gov/articles/PMC7276331/
Abstract

BACKGROUND

Cancer-induced bone pain (CIBP) is a debilitating chronic pain condition caused by injury to bone nerve terminals due to primary or metastasized bone tumors. Pain manifests as enhanced sensitivity, not only over the affected bone site but also at distal areas that share common nerve innervation with the tumor. In this study, we aim to understand how tumor-induced primary and distal pain sensitivities are affected by bupivacaine-induced block of bone nerve endings in a rat model of CIBP.

METHODS

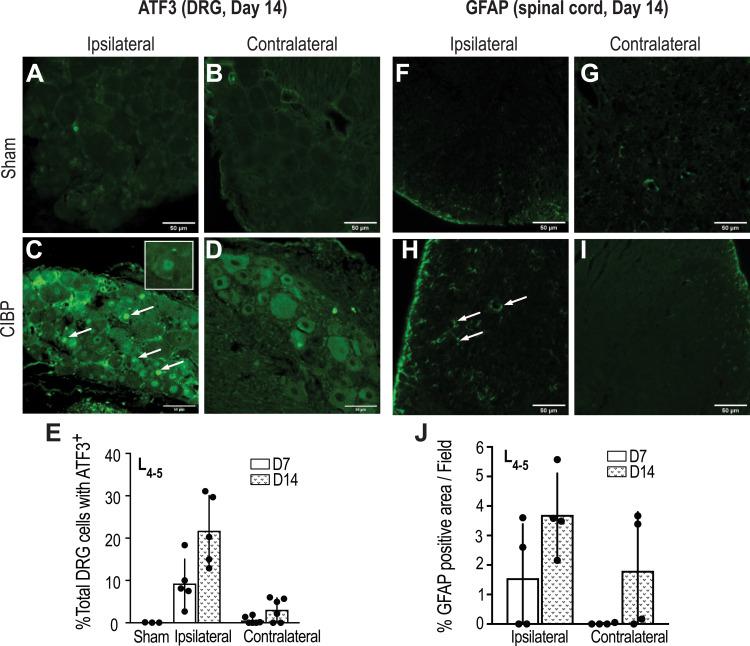
MRMT-1 breast cancer cells were injected into the proximal segment of tibia in female Sprague-Dawley rats. Radiograms and micro-CT images were obtained to confirm tumor growth. Bupivacaine was injected peritumorally at day 7 or day 14 post-tumor induction, and withdrawal thresholds in response to pressure and punctate mechanical stimulus were recorded from the knee and hind-paw, respectively. Immunohistochemical studies for the determination of ATF3 and GFAP expression in DRG and spinal cord sections were performed.

RESULTS

Rats developed primary and distal hyperalgesia after MRMT-1 administration that was sustained for 2 weeks. Peritumoral administration of bupivacaine in 7-day post-tumor-induced (PTI) rats resulted in a reversal of both primary and distal hyperalgesia for 20-30 mins. However, bupivacaine failed to reverse distal hyperalgesia in 14 day-PTI rats. ATF3 and GFAP expression were much enhanced in 14 day-PTI animals, compared to 7 day-PTI group.

CONCLUSION

Results from this study strongly suggest that distal hyperalgesia of late-stage CIBP demonstrates differential characteristics consistent with neuropathic pain as compared to early stage, which appears more inflammatory in nature.

摘要

背景

癌症诱发的骨痛(CIBP)是一种使人衰弱的慢性疼痛病症,由原发性或转移性骨肿瘤导致骨神经末梢损伤引起。疼痛不仅表现为患骨部位的敏感性增强,还表现为与肿瘤共享共同神经支配的远端区域的敏感性增强。在本研究中,我们旨在了解在CIBP大鼠模型中,布比卡因诱导的骨神经末梢阻滞如何影响肿瘤诱导的原发性和远端疼痛敏感性。

方法

将MRMT-1乳腺癌细胞注射到雌性Sprague-Dawley大鼠胫骨的近端。获取X线片和微型CT图像以确认肿瘤生长。在肿瘤诱导后第7天或第14天在肿瘤周围注射布比卡因,并分别记录膝关节和后爪对压力和点状机械刺激的撤针阈值。进行免疫组织化学研究以测定背根神经节(DRG)和脊髓切片中ATF3和GFAP的表达。

结果

给予MRMT-1后,大鼠出现原发性和远端痛觉过敏,并持续2周。在肿瘤诱导后7天(PTI)的大鼠中,在肿瘤周围给予布比卡因可使原发性和远端痛觉过敏在20 - 30分钟内得到逆转。然而,布比卡因未能逆转肿瘤诱导后14天的大鼠的远端痛觉过敏。与7天PTI组相比,14天PTI动物中ATF3和GFAP的表达明显增强。

结论

本研究结果强烈表明,与早期相比,晚期CIBP的远端痛觉过敏表现出与神经性疼痛一致的不同特征,早期似乎更具炎症性质。

https://cdn.ncbi.nlm.nih.gov/pmc/blobs/b421/7276331/baef3032b119/JPR-13-1305-g0004.jpg
https://cdn.ncbi.nlm.nih.gov/pmc/blobs/b421/7276331/5f280701d5df/JPR-13-1305-g0001.jpg
https://cdn.ncbi.nlm.nih.gov/pmc/blobs/b421/7276331/6ec4533880df/JPR-13-1305-g0002.jpg
https://cdn.ncbi.nlm.nih.gov/pmc/blobs/b421/7276331/e2b95a2a8579/JPR-13-1305-g0003.jpg
https://cdn.ncbi.nlm.nih.gov/pmc/blobs/b421/7276331/baef3032b119/JPR-13-1305-g0004.jpg
https://cdn.ncbi.nlm.nih.gov/pmc/blobs/b421/7276331/5f280701d5df/JPR-13-1305-g0001.jpg
https://cdn.ncbi.nlm.nih.gov/pmc/blobs/b421/7276331/6ec4533880df/JPR-13-1305-g0002.jpg
https://cdn.ncbi.nlm.nih.gov/pmc/blobs/b421/7276331/e2b95a2a8579/JPR-13-1305-g0003.jpg
https://cdn.ncbi.nlm.nih.gov/pmc/blobs/b421/7276331/baef3032b119/JPR-13-1305-g0004.jpg

相似文献

1
Effect of Peritumoral Bupivacaine on Primary and Distal Hyperalgesia in Cancer-Induced Bone Pain.瘤周布比卡因对癌性骨痛中原发性和远端痛觉过敏的影响。
J Pain Res. 2020 Jun 2;13:1305-1313. doi: 10.2147/JPR.S250198. eCollection 2020.
2
A rat model of bone cancer pain.骨癌痛大鼠模型。
Pain. 2002 Mar;96(1-2):129-40. doi: 10.1016/s0304-3959(01)00437-7.
3
Relationship between nociceptor activity, peripheral edema, spinal microglial activation and long-term hyperalgesia induced by formalin.伤害感受器活动、外周水肿、脊髓小胶质细胞激活与福尔马林诱导的长期痛觉过敏之间的关系。
Neuroscience. 2000;101(4):1127-35. doi: 10.1016/s0306-4522(00)00376-6.
4
Nerve terminals in the tumor microenvironment as targets for local infiltration analgesia.肿瘤微环境中的神经末梢作为局部浸润镇痛的靶点。
Neurosci Res. 2023 Nov;196:40-51. doi: 10.1016/j.neures.2023.06.006. Epub 2023 Jun 17.
5
Contralateral neuropathic pain and neuropathology in dorsal root ganglion and spinal cord following hemilateral nerve injury in rats.大鼠单侧神经损伤后对侧神经性疼痛及背根神经节和脊髓的神经病理学变化
Spine (Phila Pa 1976). 2008 May 20;33(12):1344-51. doi: 10.1097/BRS.0b013e3181733188.
6
Contralateral Hyperalgesia from Injection of Endothelin-1 into the Ipsilateral Paw Requires Efferent Conduction into the Contralateral Paw.将内皮素-1注射到同侧爪中引起的对侧痛觉过敏需要有传出神经传导至对侧爪。
Anesth Analg. 2015 Oct;121(4):1065-1077. doi: 10.1213/ANE.0000000000000858.
7
Contribution of spinal cord glial cells to L. amazonensis experimental infection-induced pain in BALB/c mice.脊髓胶质细胞对 BALB/c 小鼠感染利什曼原虫引起的疼痛的贡献。
J Neuroinflammation. 2019 May 28;16(1):113. doi: 10.1186/s12974-019-1496-2.
8
Topical application of acidic bupivacaine to the lumbar ganglion induces mechanical hyperalgesia in the rat.
Anesth Analg. 2001 Aug;93(2):466-71, 4th contents page. doi: 10.1097/00000539-200108000-00045.
9
Pre-emptive ring-block with bupivacaine prevents the development of thermal hyperalgesia, but not sustained mechanical hyperalgesia, in rat tails exposed to ultraviolet A light.在暴露于紫外线A的大鼠尾巴中,用布比卡因进行预防性环形阻滞可预防热痛觉过敏的发生,但不能预防持续性机械性痛觉过敏。
J Pain. 2007 Mar;8(3):208-14. doi: 10.1016/j.jpain.2006.07.003. Epub 2006 Nov 29.
10
Brain-derived neurotrophic factor modulates N-methyl-D-aspartate receptor activation in a rat model of cancer-induced bone pain.脑源性神经营养因子调节癌症骨痛大鼠模型中 N-甲基-D-天冬氨酸受体的激活。
J Neurosci Res. 2012 Jun;90(6):1249-60. doi: 10.1002/jnr.22815. Epub 2012 Feb 22.

引用本文的文献

1
A prediction model for moderate to severe pain in primary hepatic carcinoma after chemotherapy: a multi-center prospective case‒control study.化疗后原发性肝癌中重度疼痛的预测模型:一项多中心前瞻性病例对照研究。
Sci Rep. 2025 Apr 25;15(1):14415. doi: 10.1038/s41598-025-90814-6.
2
Anisotropic microparticles for differential drug release in nerve block anesthesia.用于神经阻滞麻醉中差异药物释放的各向异性微粒。
RSC Adv. 2021 Jan 22;11(8):4623-4630. doi: 10.1039/d0ra08386k. eCollection 2021 Jan 21.

本文引用的文献

1
Prostate Cancer and Bone Metastases: The Underlying Mechanisms.前列腺癌与骨转移:潜在机制。
Int J Mol Sci. 2019 May 27;20(10):2587. doi: 10.3390/ijms20102587.
2
Penetration of gold nanoparticles across the stratum corneum layer of thick-Skin.金纳米颗粒穿透厚皮角质层。
J Dermatol Sci. 2018 Feb;89(2):146-154. doi: 10.1016/j.jdermsci.2017.11.001. Epub 2017 Nov 9.
3
Peripheral Nerve Fibers and Their Neurotransmitters in Osteoarthritis Pathology.骨关节炎病理学中的周围神经纤维及其神经递质
Int J Mol Sci. 2017 Apr 28;18(5):931. doi: 10.3390/ijms18050931.
4
Bone metastasis risk factors in breast cancer.乳腺癌的骨转移风险因素
Ecancermedicalscience. 2017 Jan 24;11:715. doi: 10.3332/ecancer.2017.715. eCollection 2017.
5
T-Cell-Based Immunotherapy for Osteosarcoma: Challenges and Opportunities.基于T细胞的骨肉瘤免疫疗法:挑战与机遇
Front Immunol. 2016 Sep 14;7:353. doi: 10.3389/fimmu.2016.00353. eCollection 2016.
6
Neuroglia as targets for drug delivery systems: A review.
Nanomedicine. 2017 Feb;13(2):667-679. doi: 10.1016/j.nano.2016.08.013. Epub 2016 Aug 21.
7
Skeletal complications in cancer patients with bone metastases.患有骨转移的癌症患者的骨骼并发症。
Int J Urol. 2016 Oct;23(10):825-832. doi: 10.1111/iju.13170. Epub 2016 Aug 3.
8
Neutrophils in Cancer: Two Sides of the Same Coin.癌症中的中性粒细胞:同一枚硬币的两面
J Immunol Res. 2015;2015:983698. doi: 10.1155/2015/983698. Epub 2015 Dec 24.
9
Antigen-induced arthritis in rats is associated with increased growth-associated protein 43-positive intraepidermal nerve fibres remote from the joint.大鼠抗原诱导性关节炎与远离关节处生长相关蛋白43阳性的表皮内神经纤维增加有关。
Arthritis Res Ther. 2015 Oct 26;17:299. doi: 10.1186/s13075-015-0818-8.
10
Pain and nociception: mechanisms of cancer-induced bone pain.疼痛与伤害感受:癌症骨痛的发生机制。
J Clin Oncol. 2014 Jun 1;32(16):1647-54. doi: 10.1200/JCO.2013.51.7219. Epub 2014 May 5.