• 文献检索
  • 文档翻译
  • 深度研究
  • 学术资讯
  • Suppr Zotero 插件Zotero 插件
  • 邀请有礼
  • 套餐&价格
  • 历史记录
应用&插件
Suppr Zotero 插件Zotero 插件浏览器插件Mac 客户端Windows 客户端微信小程序
定价
高级版会员购买积分包购买API积分包
服务
文献检索文档翻译深度研究API 文档MCP 服务
关于我们
关于 Suppr公司介绍联系我们用户协议隐私条款
关注我们

Suppr 超能文献

核心技术专利:CN118964589B侵权必究
粤ICP备2023148730 号-1Suppr @ 2026

文献检索

告别复杂PubMed语法,用中文像聊天一样搜索,搜遍4000万医学文献。AI智能推荐,让科研检索更轻松。

立即免费搜索

文件翻译

保留排版,准确专业,支持PDF/Word/PPT等文件格式,支持 12+语言互译。

免费翻译文档

深度研究

AI帮你快速写综述,25分钟生成高质量综述,智能提取关键信息,辅助科研写作。

立即免费体验

一组用于预测干眼病风险的全球代谢组学生物标志物候选物。

A Set of Global Metabolomic Biomarker Candidates to Predict the Risk of Dry Eye Disease.

作者信息

Jiang Yaping, Yang Chuanxi, Zheng Yuxiang, Liu Yining, Chen Yihui

机构信息

Department of Ophthalmology, Yangpu Hospital, Tongji University School of Medicine, Shanghai, China.

Department of Cardiology, Jiangsu Province Hospital, Medical School of Southeast University, Nanjing, China.

出版信息

Front Cell Dev Biol. 2020 Jun 8;8:344. doi: 10.3389/fcell.2020.00344. eCollection 2020.

DOI:10.3389/fcell.2020.00344
PMID:32582687
原文链接:https://pmc.ncbi.nlm.nih.gov/articles/PMC7295093/
Abstract

PURPOSE

We used ultraperformance liquid chromatography coupled with quadrupole/time-of-flight tandem mass spectrometry (UPLC-Q/TOF-MS/MS) to analyze the metabolic profile of reflex tears obtained from patients with dry eye disorders.

METHODS

We performed a cross-sectional study involving 113 subjects: 85 patients diagnosed with dry eye syndrome (dry eye group) and 28 healthy volunteers (control group). Reflex tears (20-30 μl) were collected from the tear meniscus of both eyes of each subject using a Schirmer I test strip. MS data were acquired with a standard workflow by UPLC-Q/TOF-MS/MS. Metabolites were quantitatively analyzed and matched with entries in the Metlin, Massbank, and HMDB databases. Least absolute shrinkage and selection operator (LASSO) regression was conducted to detect important metabolites. Multiple logistic regression was used to identify the significant metabolic biomarker candidates for dry eye syndrome. Open database sources, including the Kyoto Encyclopedia of Genes and Genomes and MetaboAnalyst, were used to identify metabolic pathways.

RESULTS

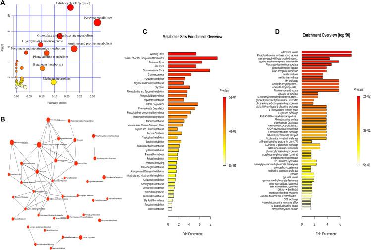
After the LASSO regression and multiple logistic regression analysis, 4 of 20 metabolic biomarker candidates were significantly correlated with Ocular Surface Disease Index score, 42 of 57 with fluorescein breakup time, and 26 of 57 with fluorescein staining. By focusing on the overlap of these three sets, 48 of 51 metabolites contributed to the incidence of dry eye and there were obvious changes in different age groups. Metabolic pathway analysis revealed that the main pathways were glucose metabolism, amino acid metabolism, and glutathione metabolism.

CONCLUSION

Dry eye syndrome induces changes in the metabolic profile of tears, and the trend differs with age. This evidence reveals the relationship between changes in metabolites, symptoms of dry eye syndrome, and age.

摘要

目的

我们采用超高效液相色谱-四极杆/飞行时间串联质谱联用技术(UPLC-Q/TOF-MS/MS)分析干眼疾病患者反射性泪液的代谢谱。

方法

我们进行了一项横断面研究,涉及113名受试者:85名被诊断为干眼综合征的患者(干眼组)和28名健康志愿者(对照组)。使用Schirmer I试纸从每个受试者双眼的泪液弯月面收集20-30微升反射性泪液。通过UPLC-Q/TOF-MS/MS采用标准工作流程获取质谱数据。对代谢物进行定量分析,并与Metlin、Massbank和HMDB数据库中的条目进行匹配。进行最小绝对收缩和选择算子(LASSO)回归以检测重要代谢物。采用多因素逻辑回归来识别干眼综合征的重要代谢生物标志物候选物。利用包括京都基因与基因组百科全书和MetaboAnalyst在内的开放数据库来源来识别代谢途径。

结果

经过LASSO回归和多因素逻辑回归分析,20种代谢生物标志物候选物中有4种与眼表疾病指数评分显著相关,57种中有42种与荧光素破裂时间相关,57种中有26种与荧光素染色相关。通过关注这三组的重叠部分,51种代谢物中有48种与干眼的发生有关,并且在不同年龄组中有明显变化。代谢途径分析表明,主要途径为葡萄糖代谢、氨基酸代谢和谷胱甘肽代谢。

结论

干眼综合征会导致泪液代谢谱发生变化,且这种趋势因年龄而异。这一证据揭示了代谢物变化、干眼综合征症状和年龄之间的关系。

https://cdn.ncbi.nlm.nih.gov/pmc/blobs/64e6/7295093/f37e9e4f059e/fcell-08-00344-g007.jpg
https://cdn.ncbi.nlm.nih.gov/pmc/blobs/64e6/7295093/36009e7cf2a4/fcell-08-00344-g001.jpg
https://cdn.ncbi.nlm.nih.gov/pmc/blobs/64e6/7295093/fd7e79aa2fe4/fcell-08-00344-g002.jpg
https://cdn.ncbi.nlm.nih.gov/pmc/blobs/64e6/7295093/827a0cf31b03/fcell-08-00344-g003.jpg
https://cdn.ncbi.nlm.nih.gov/pmc/blobs/64e6/7295093/5e3bb70df42e/fcell-08-00344-g004.jpg
https://cdn.ncbi.nlm.nih.gov/pmc/blobs/64e6/7295093/540508657428/fcell-08-00344-g005.jpg
https://cdn.ncbi.nlm.nih.gov/pmc/blobs/64e6/7295093/5ae70df49fb0/fcell-08-00344-g006.jpg
https://cdn.ncbi.nlm.nih.gov/pmc/blobs/64e6/7295093/f37e9e4f059e/fcell-08-00344-g007.jpg
https://cdn.ncbi.nlm.nih.gov/pmc/blobs/64e6/7295093/36009e7cf2a4/fcell-08-00344-g001.jpg
https://cdn.ncbi.nlm.nih.gov/pmc/blobs/64e6/7295093/fd7e79aa2fe4/fcell-08-00344-g002.jpg
https://cdn.ncbi.nlm.nih.gov/pmc/blobs/64e6/7295093/827a0cf31b03/fcell-08-00344-g003.jpg
https://cdn.ncbi.nlm.nih.gov/pmc/blobs/64e6/7295093/5e3bb70df42e/fcell-08-00344-g004.jpg
https://cdn.ncbi.nlm.nih.gov/pmc/blobs/64e6/7295093/540508657428/fcell-08-00344-g005.jpg
https://cdn.ncbi.nlm.nih.gov/pmc/blobs/64e6/7295093/5ae70df49fb0/fcell-08-00344-g006.jpg
https://cdn.ncbi.nlm.nih.gov/pmc/blobs/64e6/7295093/f37e9e4f059e/fcell-08-00344-g007.jpg

相似文献

1
A Set of Global Metabolomic Biomarker Candidates to Predict the Risk of Dry Eye Disease.一组用于预测干眼病风险的全球代谢组学生物标志物候选物。
Front Cell Dev Biol. 2020 Jun 8;8:344. doi: 10.3389/fcell.2020.00344. eCollection 2020.
2
Metabolomic Alterations in the Tear Fluids of Patients With Superior Limbic Keratoconjunctivitis.上睑缘角结膜炎患者泪液中的代谢组学改变
Front Med (Lausanne). 2022 Jan 18;8:797630. doi: 10.3389/fmed.2021.797630. eCollection 2021.
3
Integrated Tear Proteome and Metabolome Reveal Panels of Inflammatory-Related Molecules via Key Regulatory Pathways in Dry Eye Syndrome.整合的泪液蛋白质组和代谢组学通过干眼综合征关键调控通路揭示炎症相关分子谱。
J Proteome Res. 2019 May 3;18(5):2321-2330. doi: 10.1021/acs.jproteome.9b00149. Epub 2019 Apr 16.
4
Discovery of potential biomarkers in acute kidney injury by ultra-high-performance liquid chromatography-tandem quadrupole time-of-flight mass spectrometry (UPLC-Q/TOF-MS).采用超高效液相色谱-串联四极杆飞行时间质谱法(UPLC-Q/TOF-MS)发现急性肾损伤的潜在生物标志物。
Int Urol Nephrol. 2021 Dec;53(12):2635-2643. doi: 10.1007/s11255-021-02829-3. Epub 2021 Mar 8.
5
Association between systemic activity ındex and dry eye severity in patients with primary Sjögren syndrome.原发性干燥综合征患者全身活动指数与干眼严重程度之间的关联
Arq Bras Oftalmol. 2019 Jan-Feb;82(1):45-50. doi: 10.5935/0004-2749.20190005. Epub 2018 Nov 1.
6
Upregulation of the IL-33/ST2 pathway in dry eye.干眼症中IL-33/ST2信号通路的上调
Mol Vis. 2019 Oct 6;25:583-592. eCollection 2019.
7
Comparative limitations and benefits of liquid chromatography - mass spectrometry techniques for analysis of sex steroids in tears.比较分析泪液中性激素的液相色谱-质谱技术的局限性和优势。
Exp Eye Res. 2019 Feb;179:168-178. doi: 10.1016/j.exer.2018.11.015. Epub 2018 Nov 15.
8
Identification of tear fluid biomarkers in dry eye syndrome using iTRAQ quantitative proteomics.使用 iTRAQ 定量蛋白质组学鉴定干燥综合征的泪液生物标志物。
J Proteome Res. 2009 Nov;8(11):4889-905. doi: 10.1021/pr900686s.
9
Analysis of the first tear film break-up point in Sjögren's syndrome and non-Sjögren's syndrome dry eye patients.分析干燥综合征和非干燥综合征患者的第一次泪膜破裂点。
BMC Ophthalmol. 2022 Jan 3;22(1):1. doi: 10.1186/s12886-021-02233-6.
10
Punctal occlusion for dry eye syndrome.用于干眼症的泪点闭塞术。
Cochrane Database Syst Rev. 2017 Jun 26;6(6):CD006775. doi: 10.1002/14651858.CD006775.pub3.

引用本文的文献

1
Effects of Exposure of PHMG-p, a Humidifier Disinfectant Component, on Eye Dryness: A Study on a Rat Model Based on H-NMR Metabolomics.加湿器消毒剂成分聚六亚甲基胍磷酸盐(PHMG-p)暴露对眼干的影响:基于氢核磁共振代谢组学的大鼠模型研究
Int J Mol Sci. 2025 Sep 5;26(17):8660. doi: 10.3390/ijms26178660.
2
Translating Biomarker Discovery: From Bench to Bedside in Dry Eye Disease.干眼症生物标志物发现的转化:从实验室到临床应用
Int J Mol Sci. 2025 Sep 3;26(17):8556. doi: 10.3390/ijms26178556.
3
PFKFB3-Mediated Glycolytic Metabolic Reprogramming Regulates Inflammatory Response in Dry Eye Disease.

本文引用的文献

1
STRATEGIES AND CHALLENGES IN METHOD DEVELOPMENT AND VALIDATION FOR THE ABSOLUTE QUANTIFICATION OF ENDOGENOUS BIOMARKER METABOLITES USING LIQUID CHROMATOGRAPHY-TANDEM MASS SPECTROMETRY.采用液相色谱-串联质谱法绝对定量内源性生物标志物代谢物的方法开发和验证中的策略和挑战。
Mass Spectrom Rev. 2021 Jan;40(1):31-52. doi: 10.1002/mas.21607. Epub 2019 Oct 15.
2
Review of recent developments in GC-MS approaches to metabolomics-based research.GC-MS 方法在基于代谢组学研究中的最新进展综述。
Metabolomics. 2018 Nov 17;14(11):152. doi: 10.1007/s11306-018-1449-2.
3
Tear Inflammatory Cytokines Analysis and Clinical Correlations in Diabetes and Nondiabetes With Dry Eye.
PFKFB3介导的糖酵解代谢重编程调节干眼病中的炎症反应。
Invest Ophthalmol Vis Sci. 2025 Aug 1;66(11):76. doi: 10.1167/iovs.66.11.76.
4
Identification of glutamine as a potential therapeutic target in dry eye disease.确定谷氨酰胺作为干眼症的潜在治疗靶点。
Signal Transduct Target Ther. 2025 Jan 22;10(1):27. doi: 10.1038/s41392-024-02119-1.
5
The alterations of ocular surface metabolism and the related immunity inflammation in dry eye.干眼患者眼表代谢及相关免疫炎症的改变
Adv Ophthalmol Pract Res. 2024 Aug 14;5(1):1-12. doi: 10.1016/j.aopr.2024.08.003. eCollection 2025 Feb-Mar.
6
Critical Factors in Sample Collection and Preparation for Clinical Metabolomics of Underexplored Biological Specimens.未充分探索的生物样本临床代谢组学样本采集与制备中的关键因素
Metabolites. 2024 Jan 5;14(1):36. doi: 10.3390/metabo14010036.
7
Tear and Saliva Metabolomics in Evaporative Dry Eye Disease in Females.女性蒸发型干眼病患者的泪液和唾液代谢组学
Metabolites. 2023 Nov 2;13(11):1125. doi: 10.3390/metabo13111125.
8
Hyperosmolarity promotes macrophage pyroptosis by driving the glycolytic reprogramming of corneal epithelial cells in dry eye disease.高渗通过驱动干眼病中角膜上皮细胞的糖酵解重编程来促进巨噬细胞焦亡。
Front Med. 2023 Aug;17(4):781-795. doi: 10.1007/s11684-023-0986-x. Epub 2023 Jun 2.
9
Tear proteomics in dry eye disease.干眼疾病的泪液蛋白质组学。
Indian J Ophthalmol. 2023 Apr;71(4):1203-1214. doi: 10.4103/IJO.IJO_2851_22.
10
Current uses of artificial intelligence in the analysis of biofluid markers involved in corneal and ocular surface diseases: a systematic review.当前人工智能在分析与角膜和眼表疾病相关的生物流体标志物中的应用:系统评价。
Eye (Lond). 2023 Jul;37(10):2007-2019. doi: 10.1038/s41433-022-02307-9. Epub 2022 Nov 15.
干眼患者中糖尿病与非糖尿病的泪液炎症细胞因子分析及临床相关性
Am J Ophthalmol. 2019 Apr;200:10-15. doi: 10.1016/j.ajo.2018.12.001. Epub 2018 Dec 12.
4
Neurological and Inflammatory Manifestations in Sjögren's Syndrome: The Role of the Kynurenine Metabolic Pathway.干燥综合征的神经和炎症表现:色氨酸代谢途径的作用。
Int J Mol Sci. 2018 Dec 8;19(12):3953. doi: 10.3390/ijms19123953.
5
CE-MS for metabolomics: Developments and applications in the period 2016-2018.CE-MS 在代谢组学中的应用:2016-2018 年的发展与应用。
Electrophoresis. 2019 Jan;40(1):165-179. doi: 10.1002/elps.201800323. Epub 2018 Oct 1.
6
Metabolic signature of the aging eye in mice.小鼠衰老眼中的代谢特征。
Neurobiol Aging. 2018 Nov;71:223-233. doi: 10.1016/j.neurobiolaging.2018.07.024. Epub 2018 Aug 7.
7
Impact of Dry Eye on Psychosomatic Symptoms and Quality of Life in a Healthy Youthful Clinical Sample.干眼症对健康青年临床样本中的心身症状及生活质量的影响。
Eye Contact Lens. 2018 Nov;44 Suppl 2:S404-S409. doi: 10.1097/ICL.0000000000000550.
8
Self-rated depression and eye diseases: The Beijing Eye Study.自评抑郁与眼病:北京眼病研究。
PLoS One. 2018 Aug 10;13(8):e0202132. doi: 10.1371/journal.pone.0202132. eCollection 2018.
9
The use of in-strip digestion for fast proteomic analysis on tear fluid from dry eye patients.应用条带内消化技术对干眼症患者的泪液进行快速蛋白质组学分析。
PLoS One. 2018 Aug 3;13(8):e0200702. doi: 10.1371/journal.pone.0200702. eCollection 2018.
10
Serine Availability Influences Mitochondrial Dynamics and Function through Lipid Metabolism.丝氨酸供应通过脂质代谢影响线粒体动态和功能。
Cell Rep. 2018 Mar 27;22(13):3507-3520. doi: 10.1016/j.celrep.2018.03.017.