Suppr超能文献

来自中国南方的四种亚洲角蟾新物种(无尾目,角蟾科)

Four new species of Asian horned toads (Anura, Megophryidae, ) from southern China.

作者信息

Lyu Zhi-Tong, Li Yuan-Qiu, Zeng Zhao-Chi, Zhao Jian, Liu Zu-Yao, Guo Guo-Xin, Wang Ying-Yong

机构信息

State Key Laboratory of Biocontrol/ The Museum of Biology, School of Life Sciences, Sun Yat-sen University, Guangzhou 510275, China.

School of Ecology, Sun Yat-sen University, Guangzhou 510006, China.

出版信息

Zookeys. 2020 Jun 18;942:105-140. doi: 10.3897/zookeys..47983. eCollection 2020.

Abstract

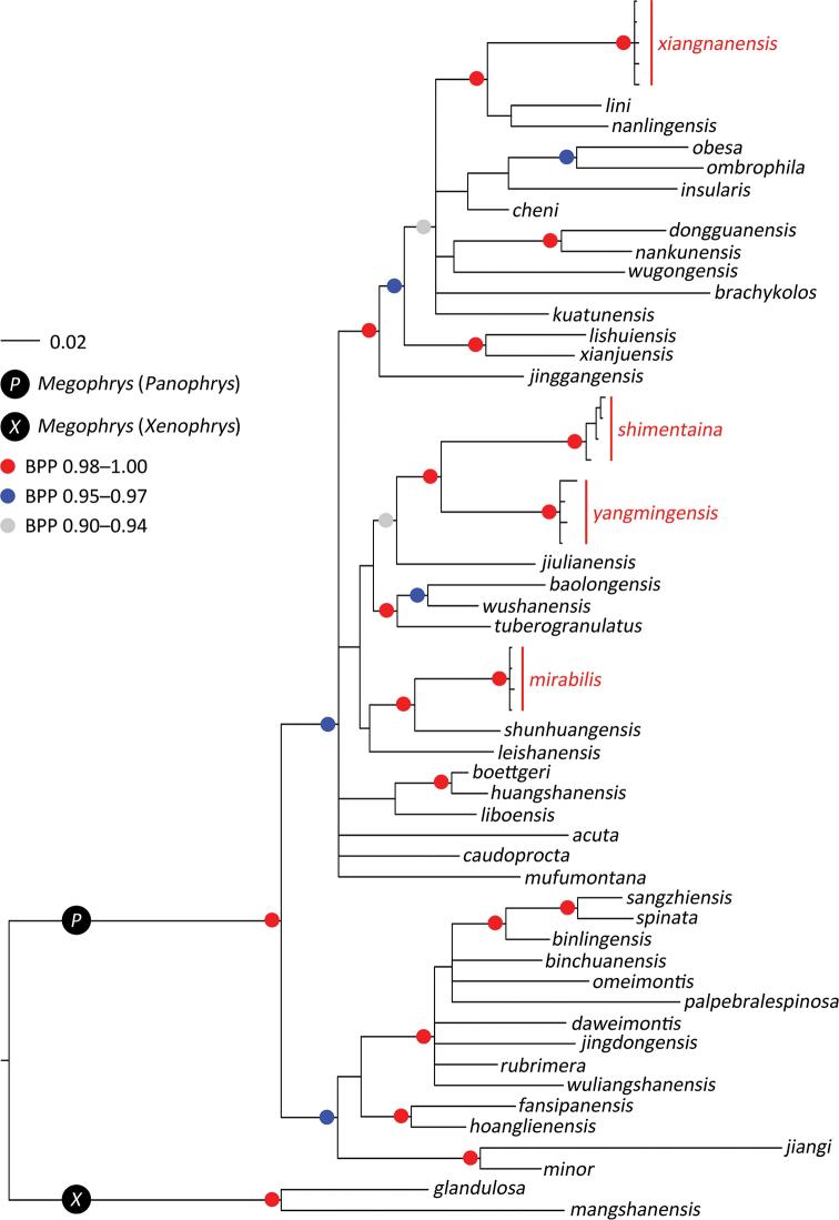
Recent phylogenetic analysis encompassing multilocus nuclear-gene and matrilineal mtDNA genealogy has revealed a series of cryptic species of the subgenus Panophrys within genus from southern and eastern China. This study demonstrates that the specimens from the hilly areas among Guangdong, Guangxi and Hunan can be morphologically distinguished from all recognized congeners, thereby providing additional supports for the recognitions of four new species of , namely Megophrys (Panophrys) mirabilis Lyu, Wang & Zhao, from northeastern Guangxi, Megophrys (Panophrys) shimentaina Lyu, Liu & Wang, from northern Guangdong, and Megophrys (Panophrys) xiangnanensis Lyu, Zeng & Wang, and Megophrys (Panophrys) yangmingensis Lyu, Zeng & Wang, from southern Hunan. The descriptions of these species take the number of species to 101, 46 of which belong to the subgenus Panophrys.

摘要

最近,涵盖多基因座核基因和母系线粒体DNA谱系的系统发育分析揭示了中国南部和东部地区 属内泛角蟾亚属的一系列隐存物种。本研究表明,来自广东、广西和湖南山区的 标本在形态上可与所有已知同属物种区分开来,从而为四个新物种的认定提供了更多支持,这四个新物种分别是来自广西东北部的奇异泛角蟾(Megophrys (Panophrys) mirabilis Lyu, Wang & Zhao)、来自广东北部的石门台泛角蟾(Megophrys (Panophrys) shimentaina Lyu, Liu & Wang)、来自湖南南部的湘南泛角蟾(Megophrys (Panophrys) xiangnanensis Lyu, Zeng & Wang)和阳明山泛角蟾(Megophrys (Panophrys) yangmingensis Lyu, Zeng & Wang)。这些物种的描述使 属物种数量增至101种,其中46种属于泛角蟾亚属。

https://cdn.ncbi.nlm.nih.gov/pmc/blobs/f2af/7316820/7ae205740801/zookeys-942-105-g001.jpg

文献AI研究员

20分钟写一篇综述,助力文献阅读效率提升50倍。

立即体验

用中文搜PubMed

大模型驱动的PubMed中文搜索引擎

马上搜索

文档翻译

学术文献翻译模型,支持多种主流文档格式。

立即体验