Suppr超能文献

蜕皮激素依赖性前胸腺激素反馈调节控制着发育成熟的时间。

Ecdysone-dependent feedback regulation of prothoracicotropic hormone controls the timing of developmental maturation.

机构信息

Department of Biology, University of Copenhagen, 2100 Copenhagen O, Denmark.

Department of Biology, University of Copenhagen, 2100 Copenhagen O, Denmark

出版信息

Development. 2020 Jul 24;147(14):dev188110. doi: 10.1242/dev.188110.

Abstract

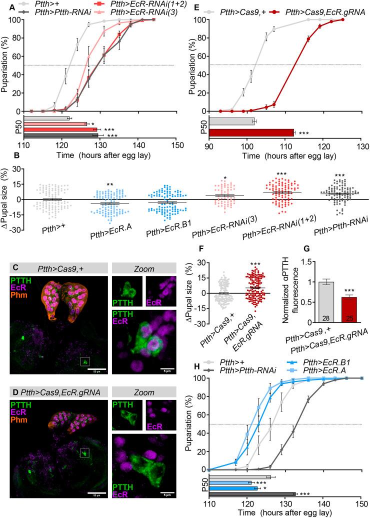
The activation of a neuroendocrine system that induces a surge in steroid production is a conserved initiator of the juvenile-to-adult transition in many animals. The trigger for maturation is the secretion of brain-derived neuropeptides, yet the mechanisms controlling the timely onset of this event remain ill-defined. Here, we show that a regulatory feedback circuit controlling the neuropeptide Prothoracicotropic hormone (PTTH) triggers maturation onset. We identify the Ecdysone Receptor (EcR) in the PTTH-expressing neurons (PTTHn) as a regulator of developmental maturation onset. Loss of in these PTTHn impairs PTTH signaling, which delays maturation. We find that the steroid ecdysone dose-dependently affects transcription, promoting its expression at lower concentrations and inhibiting it at higher concentrations. Our findings indicate the existence of a feedback circuit in which rising ecdysone levels trigger, via EcR activity in the PTTHn, the PTTH surge that generates the maturation-inducing ecdysone peak toward the end of larval development. Because steroid feedback is also known to control the vertebrate maturation-inducing hypothalamic-pituitary-gonadal axis, our findings suggest an overall conservation of the feedback-regulatory neuroendocrine circuitry that controls the timing of maturation initiation.

摘要

神经内分泌系统的激活会诱导类固醇的大量产生,这是许多动物从幼虫期到成虫期过渡的保守启动机制。成熟的触发因素是脑源性神经肽的分泌,但控制这一事件适时发生的机制仍不清楚。在这里,我们表明,控制促前胸腺激素(PTTH)的神经肽的调节反馈回路触发了成熟的开始。我们确定了在表达 PTTH 的神经元(PTTHn)中的蜕皮激素受体(EcR)是发育成熟开始的调节剂。这些 PTTHn 中缺失会损害 PTTH 信号转导,从而延迟成熟。我们发现,类固醇蜕皮激素以剂量依赖的方式影响转录,在较低浓度下促进其表达,在较高浓度下抑制其表达。我们的发现表明存在一个反馈回路,其中上升的蜕皮激素水平通过 PTTHn 中的 EcR 活性触发 PTTH 的激增,从而在幼虫发育末期产生诱导成熟的蜕皮激素峰值。因为类固醇反馈也被认为控制着脊椎动物诱导成熟的下丘脑-垂体-性腺轴,所以我们的发现表明,控制成熟启动时间的反馈调节神经内分泌回路在总体上是保守的。

https://cdn.ncbi.nlm.nih.gov/pmc/blobs/91de/7390634/2683fefeccc9/develop-147-188110-g1.jpg

文献检索

告别复杂PubMed语法,用中文像聊天一样搜索,搜遍4000万医学文献。AI智能推荐,让科研检索更轻松。

立即免费搜索

文件翻译

保留排版,准确专业,支持PDF/Word/PPT等文件格式,支持 12+语言互译。

免费翻译文档

深度研究

AI帮你快速写综述,25分钟生成高质量综述,智能提取关键信息,辅助科研写作。

立即免费体验