Suppr超能文献

蛋白质组学分析哮喘诱导的赖氨酸乙酰化。

Proteomics profiling asthma induced-lysine acetylation.

作者信息

Su Xin-Ming, Ren Yuan, Li Meng-Lu, Bai Shi-Yao, Yu Na, Kong Ling-Fei, Kang Jian

机构信息

Department of Pulmonary and Critical Care Medicine, Institute of Respiratory Diseases, The First Affiliated Hospital of China Medical University, Shenyang, Liaoning 110001, China.

出版信息

EXCLI J. 2020 Jun 4;19:734-744. doi: 10.17179/excli2019-1508. eCollection 2020.

Abstract

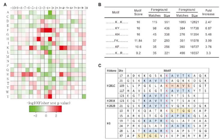
Asthma is a chronic inflammatory disease that has been extensively studied for many years. However, finding a complete cure remains a significant challenge. Protein acetylation, especially histone acetylation, plays a significant role in the anti-asthma process. Histone deacetylation inhibitors (HDACi) have been shown to have a curative effect on asthma in clinical practice. An asthmatic mouse model was created by ovalbumin induction. Proteome and acetylproteome analysis were performed on lung tissues. HDACi were tested in the asthmatic mice. A total of 5346 proteins and 581 acetylation sites were identified, among which 154 proteins and 68 acetylation peptides were significantly altered by asthma. Many activated and deactivated processes, pathways, and protein groups were identified through bioinformatics analysis. Sequence motif preference analysis gave rise to a novel Kac-related core histone region, -KAXXK-, which was postulated as a key regulatory unit of histone acetylation. Asthma involves a variety of proteome dynamics and is controlled by protein lysine acetylation through the core motif -KAXXK-. These findings provide novel avenues to target and treat asthma.

摘要

哮喘是一种已被广泛研究多年的慢性炎症性疾病。然而,找到完全治愈的方法仍然是一项重大挑战。蛋白质乙酰化,尤其是组蛋白乙酰化,在抗哮喘过程中发挥着重要作用。在临床实践中,组蛋白去乙酰化酶抑制剂(HDACi)已被证明对哮喘有治疗作用。通过卵清蛋白诱导建立哮喘小鼠模型。对肺组织进行蛋白质组和乙酰蛋白质组分析。在哮喘小鼠中测试HDACi。共鉴定出5346种蛋白质和581个乙酰化位点,其中154种蛋白质和68个乙酰化肽段因哮喘而发生显著变化。通过生物信息学分析确定了许多激活和失活的过程、途径和蛋白质组。序列基序偏好分析产生了一个新的与Kac相关的核心组蛋白区域-KAXXK-,它被假定为组蛋白乙酰化的关键调控单元。哮喘涉及多种蛋白质组动态变化,并通过核心基序-KAXXK-由蛋白质赖氨酸乙酰化控制。这些发现为靶向治疗哮喘提供了新途径。

https://cdn.ncbi.nlm.nih.gov/pmc/blobs/e9af/7332788/fb2cb4fe88e5/EXCLI-19-734-t-001.jpg

文献检索

告别复杂PubMed语法,用中文像聊天一样搜索,搜遍4000万医学文献。AI智能推荐,让科研检索更轻松。

立即免费搜索

文件翻译

保留排版,准确专业,支持PDF/Word/PPT等文件格式,支持 12+语言互译。

免费翻译文档

深度研究

AI帮你快速写综述,25分钟生成高质量综述,智能提取关键信息,辅助科研写作。

立即免费体验